EasyManua.ls Logo

GE Voluson E8 - Page 232

GE Voluson E8
432 pages
Print Icon
To Next Page IconTo Next Page
To Next Page IconTo Next Page
To Previous Page IconTo Previous Page
To Previous Page IconTo Previous Page
Loading...
GE HEALTHCARERAFT VOLUSON E8 / VOLUSON E6
D
IRECTION KTD102576, REVISION 7 DRAFT (AUGUST 23, 2012) SERVICE MANUAL
5-48 Section 5-6 - Top Console (User Interface)
Section 5-6
Top Console (User Interface)
The Voluson E8 / Voluson E6 Control Panel (User Interface) consists of the following electronic
subassemblies and/or functional components:
Display/Touch screen module:
- VGA display – 640x480 pixels
- Integrated USB to VGA converter with USB2.0 High Speed Interface
- Resistive 5 wire analog touch screen
Console module:
- Micro controller C8032
- 4 port USB 2.0 Hub controller
- Slide pots TGC with zero raster position
- Rotary Encoders with integrated push buttons
- USB Trackball (2”) with dedicated buttons to emulate standard three button mouse
- USB standard alphanumeric keyboard
- USB extended keyboard with controller
- LED Indicators with wide range dimming
DC/DC Converter:
- Converts 12VDC input voltage to 5VDC and 3.3VDC output voltage for supplying
User Interface components
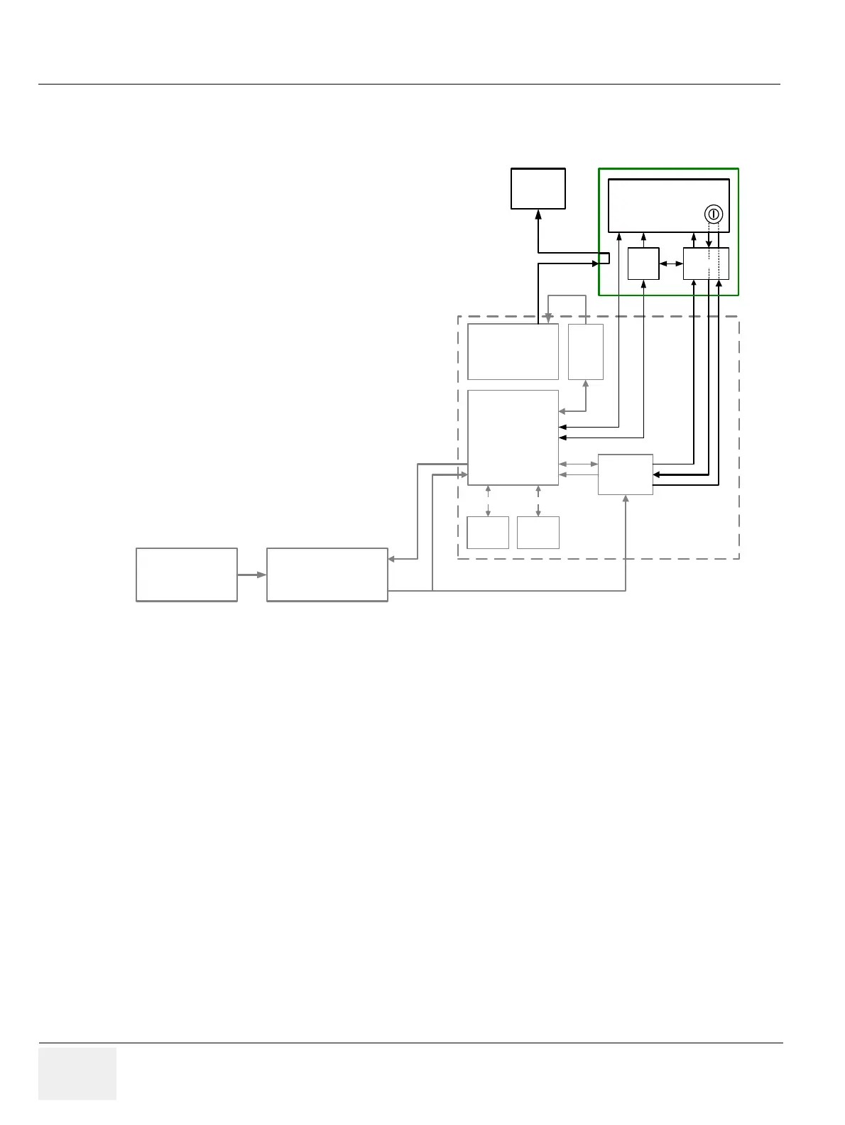
Figure 5-24 Front End Processor - Block diagram
RTP Secondary
Power Supply
Console
(User Interface)
PC
Motherboard
RTV
- Video Management
(Legacy Analog Video I/O
and digital VCR, MPEG-2)
ADD2- Card
or
Graphic - Card
HDD
Optional
Device
Serial ATA
PCI-Expr.
RTB
Distribution
Board
RTN Primary
Power Supply
Monitor
Serial ATA
RTH
RTT
DVI-out
DVI-cable
BackEnd
ON/OFF
5V STB (Standby)
5V STB (Standby)
5V STB (Standby)
PS_0N (0..on, 1..off)
ON/OFF
ON/OFF
USB Hub Top
USB UI

Table of Contents

Other manuals for GE Voluson E8

Related product manuals