EasyManua.ls Logo

Globalsat EB-3531 - Application Circuit

Globalsat EB-3531
21 pages
Print Icon
To Next Page IconTo Next Page
To Next Page IconTo Next Page
To Previous Page IconTo Previous Page
To Previous Page IconTo Previous Page
Loading...
EB-3531
Specifications are subject to be changed without notice.
Page 6 of 21
Version 1.2.1
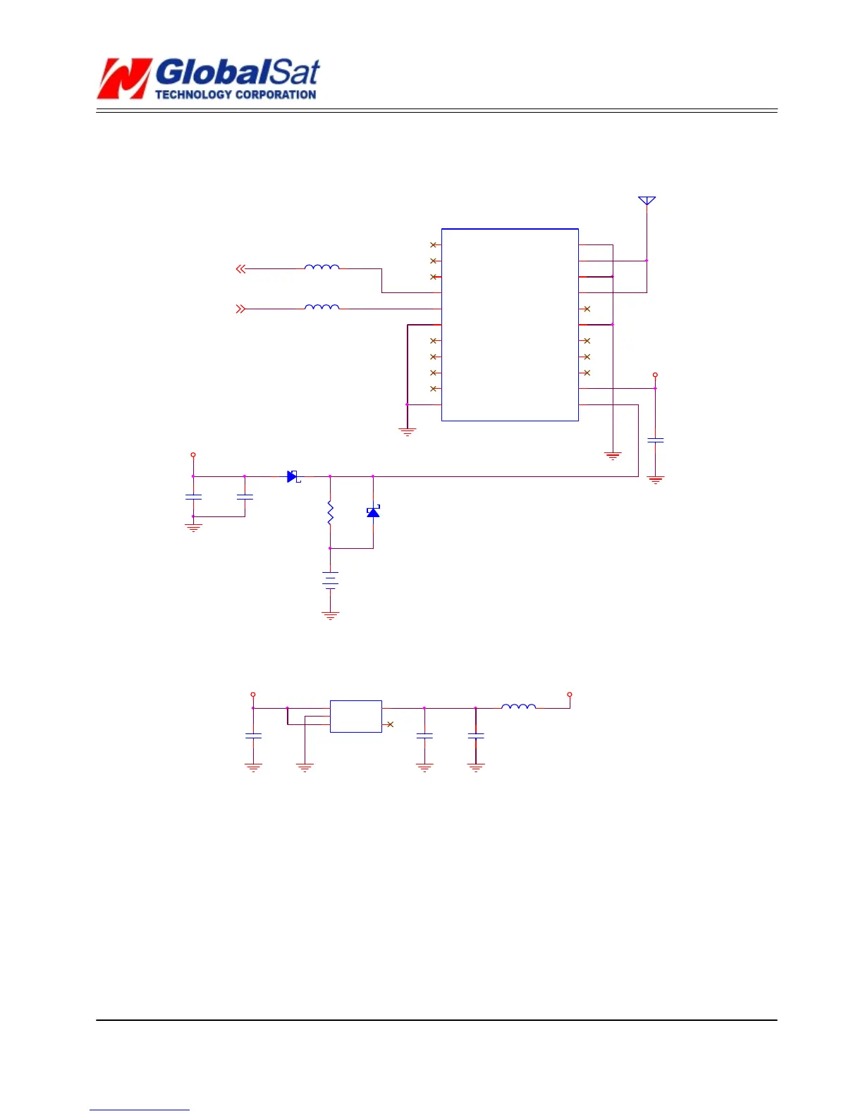
Application Circuit
VIN
C3
470PF
GPS_3V3
MS518S-FL35E
BATTERY
12
C6
0.1UF
1 2
A1
GPS_ANTENNA
1
GPS POWER
C1
22UF/10V
L4
BLM18AG121SN1D
D1
RB521S
M1
EB-3531
1
2
3
4
5
21
6
7
8
9
10 11
12
13
14
15
22
16
17
18
19
20
RXB
TXB
1PPS
TXA
RXA
GND
NC
GPIO0
GPIO1
RF_PWR
ON_OFF VBAT
VCC
GPIO13
GPIO14
GPIO15
GND
BOOTSEL
VCC_RF
GND
RF_IN
GND
R6
270R
1 2
U1
XC6209B332MRN 3.3V
1
2
43
5
VIN
GND
NCCE
VOUT
C2
10UF/16V
GPS_3V3
C5
1UF
1 2
L3
BLM18AG121SN1D
GPS_3V3
TXA
C7
10UF
D2
RB512S
RXA
L1
BLM18AG121SN1D
GPS Active Antenna Specifications (Recommendation)
Frequency: 1575.42 + 2MHz
Axial Ratio: 3 dB Typical
Output Impedance: 50
Polarization: RHCP
Amplifier Gain: 18~22dB Typical
Output VSWR: 2.0 Max.
Noise Figure: 2.0 dB Max
Antenna Input Voltage: 2.85V (Typ.)

Related product manuals