EasyManua.ls Logo

Globalsat EB-3531 - Application Guideline

Globalsat EB-3531
21 pages
Print Icon
To Next Page IconTo Next Page
To Next Page IconTo Next Page
To Previous Page IconTo Previous Page
To Previous Page IconTo Previous Page
Loading...
EB-3531
Specifications are subject to be changed without notice.
Page 8 of 21
Version 1.2.1
 Application Guideline
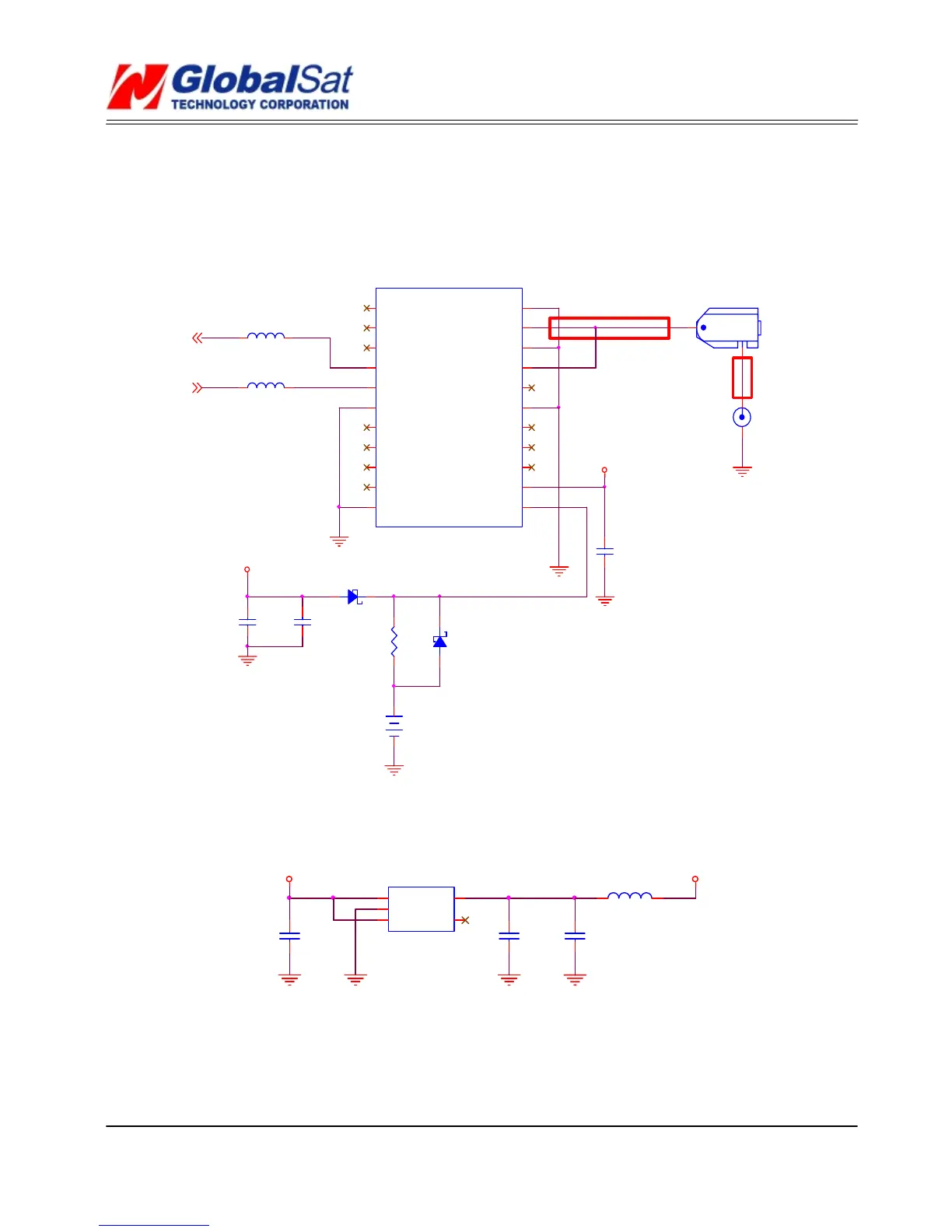
Application Circuit
1.
D1
RB521S
GPS_3V3
M1
EB-3531
1
2
3
4
5
21
6
7
8
9
10 11
12
13
14
15
22
16
17
18
19
20
RXB
TXB
1PPS
TXA
RXA
GND
NC
GPIO0
GPIO1
RF_PWR
ON_OFF VBAT
VCC
GPIO13
GPIO14
GPIO15
GND
BOOTSEL
VCC_RF
GND
RF_IN
GND
MS518S-FL35E
BATTER Y
12
R6
270R
1 2
TXA
D2
RB512S
RXA
L3
BLM18AG121SN1D
RF Switch
24-20003-12030N
1
2
1
2
50 Ohm Micro strip line
C7
10UF
C5
1UF
1 2
J1_I-PEX connect
External antenna
12
GPS_3V3
C6
0.1UF
1 2
50 Ohm Micro
strip line
L4
BLM18AG121SN1D
2.
VIN
C2
10UF/16V
C3
470PF
U1
XC6209B332MRN 3.3V
1
2
43
5
VIN
GND
NCCE
VOUT
C1
22UF/10V
GPS POWER
GPS_3V3
L1
BLM18AG121SN1D

Related product manuals