EasyManua.ls Logo

Globus the winner - Programming Diagrams

Globus the winner
88 pages
Print Icon
To Next Page IconTo Next Page
To Next Page IconTo Next Page
To Previous Page IconTo Previous Page
To Previous Page IconTo Previous Page
Loading...
Rev. 11.2014
15
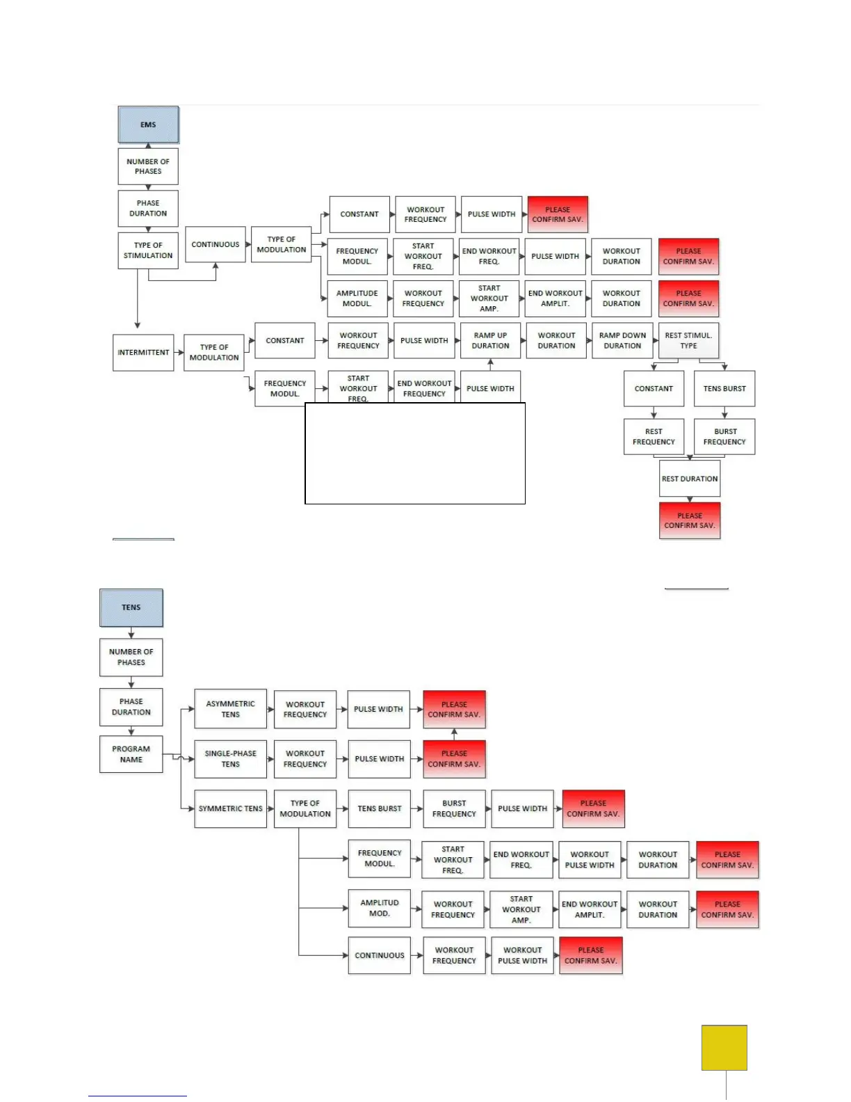
Diagram of the programming of the EMS currents
Diagram of the programming of the TENS currents
* With the term “Tens burst in the
stimulation during the rest, we mean a
burst constant, that is a constant
current in the form of brief impulse
packages.

Table of Contents

Related product manuals