EasyManua.ls Logo

golmar Stadio Plus - Page 47

golmar Stadio Plus
52 pages
Print Icon
To Next Page IconTo Next Page
To Next Page IconTo Next Page
To Previous Page IconTo Previous Page
To Previous Page IconTo Previous Page
Loading...
121
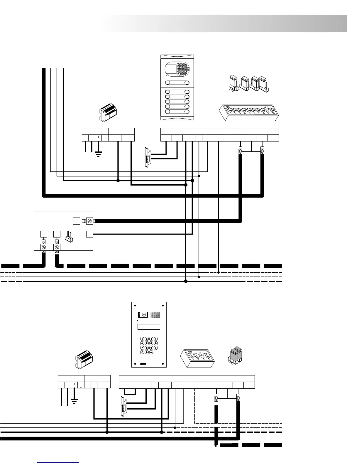
FA-Plus
To the monitors
SEC
PRI
~~
+ +
--
FA-Plus o ou or FA-Plus/C
SEC
PRI
~~
+ +
--
EDIFICIO 1
CV+CV- D
Malla
Vin-AinAout Vin+ Vout-Vout++
CN1
-
SW1
JP
4321
D4L-PLUS
OUT
CTin
D1
JP1
IN
CV2CV1+12 D
Malla
Vin-AinAout Vin+ Vout-Vout++
CN1
--
C
O
AX
T
P
JP1
JP2
Vers les moniteurs
A los monitores
BÂTIMENT 1
BUILDING 1
Red
Placa principal
Plaque de rue principal
Réseau
Main
Master doorpanel
Red
Réseau
Main
rtero
par
s re
ideopo con placa general a grandes complejo sidenciales.
v
v
r
s
r
iy
s
t
è
me
v
i
d
é
o
a
e
c
p
l
a
q
u
e
d
'
e
n
t
é
e
g
é
n
é
r
a
l
e
p
o
ur
g
ra
n
d
c
o
m
p
l
e
x
e
s
é
s
d
e
n
t
i
e
l
s
S
ide i s a la i n w h ener l en r nc o r anel for e
s en ial comp es
o n t l t o it g a t a e d o p r id t lex .
v
SW1
FA-PLUS o ou or FA-PLUS/C rev. 938072.
*
*
122
INSTALACIÓN / INSTALLATION
Continúa en la página siguiente
FA-Plus
SEC
PRI
~~
+ +
--
SEC
PRI
~~
+ +
--
CV+CV- D
Malla
Vin-AinAout Vin+ Vout-Vout++
CN1
-
SW1
JP
4321
D4L-PLUS
OUT
CTin
D1
JP1
IN
CV2CV1+12 D
Malla
Vin-AinAout Vin+ Vout-Vout++
CN1
--
SW1
C
OA
X
T
P
JP1
JP2
To the monitors
Vers les moniteurs
A los monitores
Voir suite à la page suivante
EDIFICIO 2
BÂTIMENT 2
BUILDING 2
Red
Placa secundaria
Plaque de rue secondaire
Réseau
Main
Slave doorpanel
Continue on the following page
Red
Réseau
Main
FA-Plus o ou or FA-Plus/C
*

Related product manuals