EasyManua.ls Logo

Goodwe BCL9600 - Page 12

Goodwe BCL9600
16 pages
Print Icon
To Next Page IconTo Next Page
To Next Page IconTo Next Page
To Previous Page IconTo Previous Page
To Previous Page IconTo Previous Page
Loading...
9
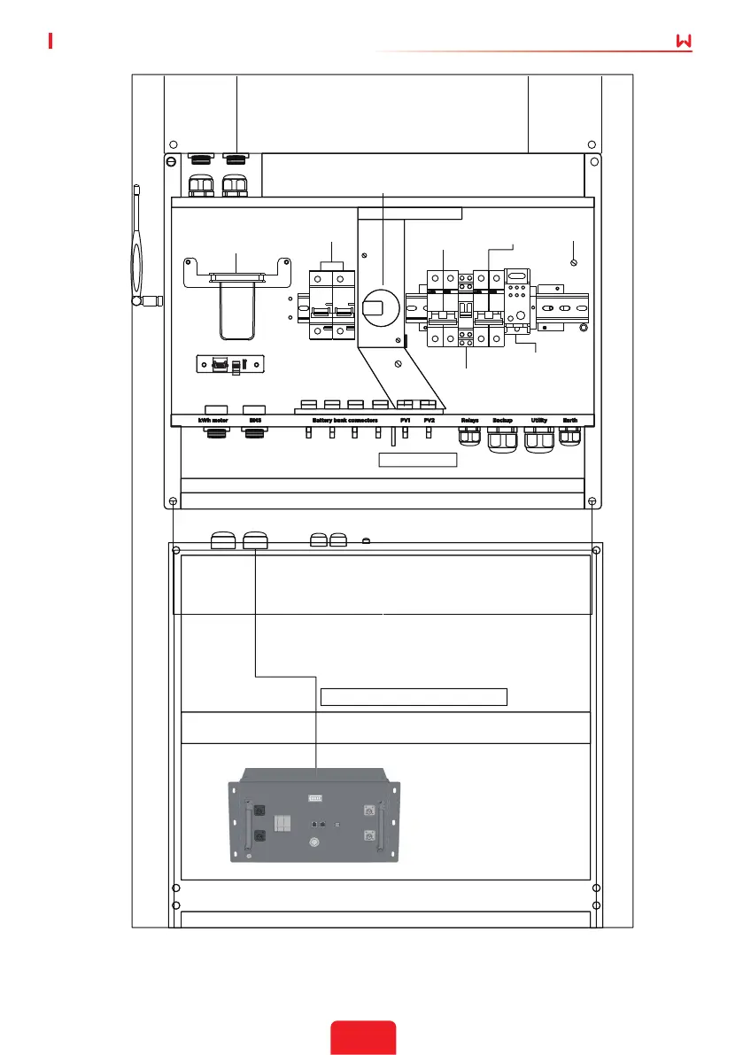
03 BMS ConnectionsUser Manual V1.2-2022-10-30
Figure 11: GoodWe SECU-A
BMS to GoodWe SECU-A 'CAN' Port
PV isolator
Battery 125 amp per
pole80/125VDC 2-pole
circuit breaker
Backup 25 amp
400Vac 2-pole
circuit breaker
Manual AC load
25 amp 250Vac
bypass switch
Earth
Grid main 230V
utility grid
connection
terminals
Utility grid 40 amp
400Vac 2-pole
circuit breaker
WiFi
switch board
491.9965
ON