EasyManua.ls Logo

Gree D Series - Installation Instructions; General Installation Procedures; Acceptance Check Procedures; Handling and Lifting Procedures

Gree D Series
60 pages
To Next Page IconTo Next Page
To Next Page IconTo Next Page
To Previous Page IconTo Previous Page
To Previous Page IconTo Previous Page
Loading...
8
D Series Modular Air-cooled Scroll Chillers
Service Manual
DPOUSPM
CONTROL
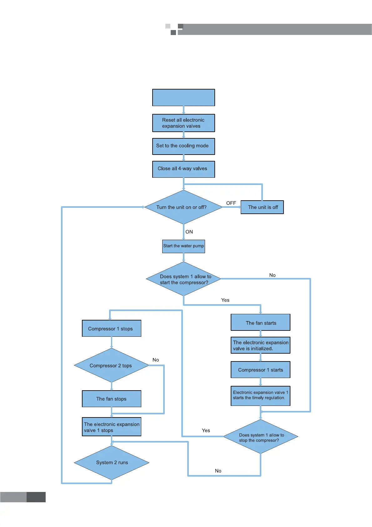
1 OPERATION FLOWCHART
1.1 Cooling Operation
Energize the unit
ТОО "Everest climate" г. Алматы, Варламова 1а, тел.+7 727 230 00 10, e-mail: info@aircon.kz, сайт:www.aircon.kz

Other manuals for Gree D Series

Related product manuals