EasyManua.ls Logo

GUSTARD DAC-X22 - Front Panel Introduction; Rear Panel Introduction

GUSTARD DAC-X22
10 pages
Print Icon
To Next Page IconTo Next Page
To Next Page IconTo Next Page
To Previous Page IconTo Previous Page
To Previous Page IconTo Previous Page
Loading...
-
2
-
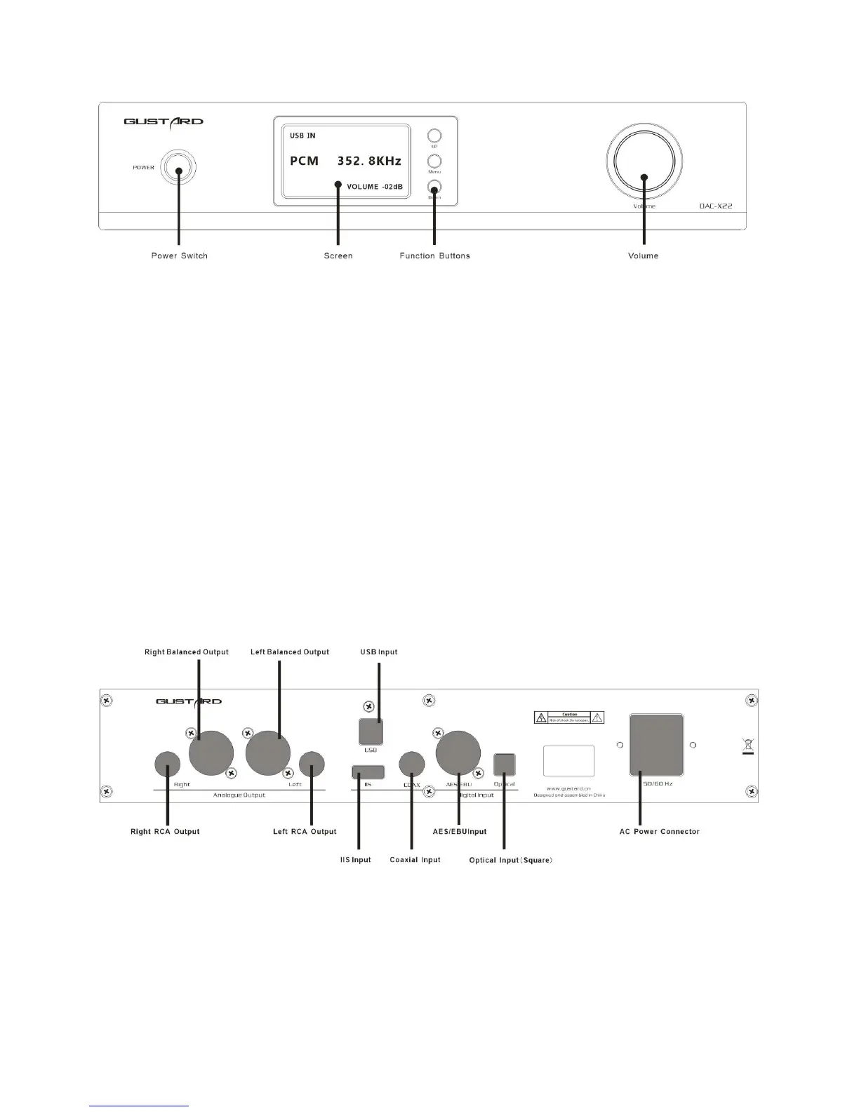
Front panel
1. Power switch is a button,push it to start.
2. The monitor display the input channel encoding format sampling rate volume and others.
3. Multi-function button can archive all the functions and select the input channel.
4. Volume controller Clockwise to increase counter clockwise to decrease.;It aiso can
change the options by rotation in the menu.
Rear panel

Related product manuals