EasyManua.ls Logo

Haier 1U15AP2VHA - Indoor Unit Diagrams and Schematics

Haier 1U15AP2VHA
186 pages
To Next Page IconTo Next Page
To Next Page IconTo Next Page
To Previous Page IconTo Previous Page
To Previous Page IconTo Previous Page
Loading...
REFERENCE INFORMATION
PAGE 47
ENGLISH
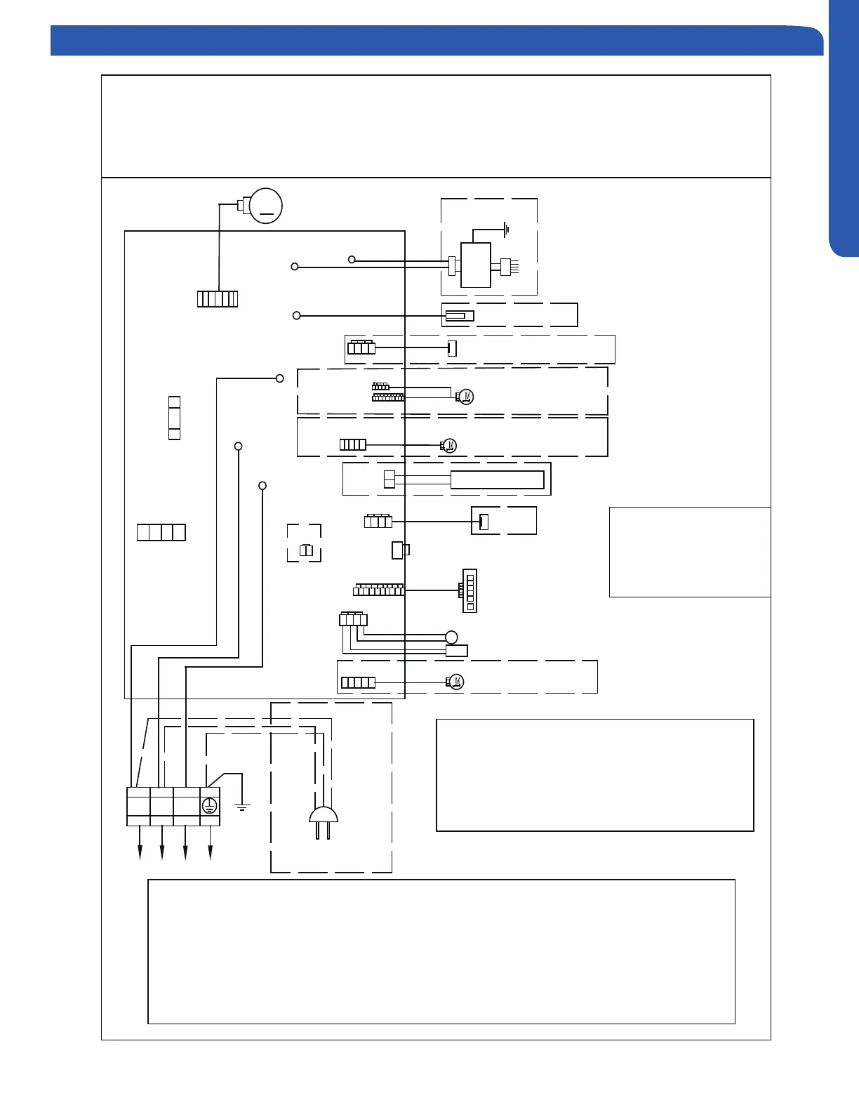
Indoor Board Diagram
REFERENCE INFORMATION
PAGE 59
ENGLISH
Indoor Board Diagram
Indoor AW09ES2VHA AW12ES2VHA AW18ES2VHA AW24ES2
R:Red
W:White
Y:Yellow
Y/G:Yellow/Green
B:Black
BR:Brown
BL:Blue
PIPING TEMP.SENSOR
AMBIENT TEMP.SENSOR
SWITCH
EMERGENCY
INDOOR UNIT DIAGRAM
0010561514H
Notes:
1.The dotted parts are optional.
2.The two pins of CN51 should be shorted,
when the second channel(RC) of SW2 is
selected.
UP-DOWN
STEPMOTOR
M
FUSE1
SW1
CN7
T3.15A/250VAC
TO OUTDOOR UNIT
1
(N)
(C)
3
(L)
2
W
B
Y/G
GND
CN14
CN6
CN10
LEFT STEPMOTOR
CN11
CN5'
R
C0N1
BL
(L)
CN21
N
S
CN51
CN9
CN52
CN23
CN34
WIFI
CN2
WIRED CONTROLLER
FRESH AIR
RIGHT STEPMOTOR
ROOM CARD
CN5
DC FAN MOTOR
C0N2
C0N3
R
W
ION
GENERATOR
Y/G
CN11'
DISPLAY BOARD
SW2
1
2
3 4
ON
POWER SUPPLY
BR BL
Y/G
CN1
(CN5'')
Model selection:
09K model-23 code - SW2 - 3 off 4 off
12K model-26 code - SW2 - 3 off 4 on
18K model-33 code - SW2 - 3 on 4 off
24K model-35 code - SW2 - 3 on 4 on
Except for this model:
AS18ND1HRA/AW18LC2VHB-23 code - SW2 - 3 off 4 off
Notes:Before replacing the board,It is
necessary to ensure that the machine is
matched with the board code.
15K model-33 code - SW2 - 3 on 4 off

Table of Contents

Other manuals for Haier 1U15AP2VHA

Related product manuals