EasyManua.ls Logo

Haier 2U40CEFFRA - Page 270

Haier 2U40CEFFRA
314 pages
Print Icon
To Next Page IconTo Next Page
To Next Page IconTo Next Page
To Previous Page IconTo Previous Page
To Previous Page IconTo Previous Page
Loading...
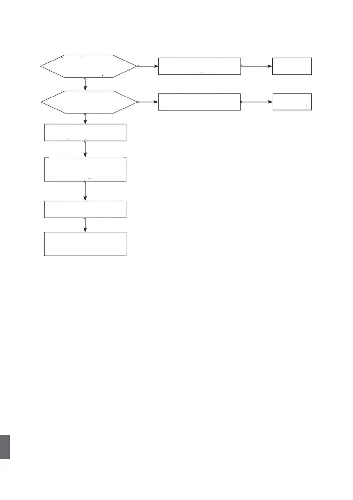
ɉɟɪɟɦɟɳɟɧɢɟɛɥɨɤɚɧɚɞɪɭɝɭɸɦɨɧɬɚɠɧɭɸɩɨɡɢɰɢɸ
ɉɪɨɜɟɪɤɚɫɢɫɬɟɦɵɧɚ
ɭɬɟɱɤɢɩɟɪɟɞɞɟɦɨɧɬɚɠɨɦ
ɉɪɢɦɟɱɚɧɢɟɜɫɥɭɱɚɟɩɟɪɟɦɟɳɟɧɢɹɤɨɧɞɢɰɢɨɧɟɪɚɧɚɞɪɭɝɭɸɩɨɡɢɰɢɸɨɬɪɟɠɶɬɟɫɨɟɞɢɧɟɧɢɟɝɚɡɨɜɨɣɢ
ɠɢɞɤɨɫɬɧɨɣɬɪɭɛɜɧɭɬɪɟɧɧɟɝɨɛɥɨɤɚɩɪɢɩɨɦɨɳɢɬɪɭɛɨɪɟɡɚɉɨɞɫɨɟɞɢɧɟɧɢɟɜɵɩɨɥɧɹɟɬɫɹɬɨɥɶɤɨɩɨɫɥɟ
ɩɨɜɬɨɪɧɨɣɪɚɡɜɚɥɶɰɨɜɤɢɚɧɚɥɨɝɢɱɧɨɞɥɹɧɚɪɭɠɧɨɝɨɛɥɨɤɚ
ɂɧɫɬɪɭɤɰɢɢɩɨɨɛɫɥɭɠɢɜɚɧɢɸ
Ɇɟɪɵɩɪɟɞɨɫɬɨɪɨɠɧɨɫɬɢɩɪɢɫɟɪɜɢɫɧɨɦɨɛɫɥɭɠɢɜɚɧɢɢ
Ɇɟɪɵɩɪɟɞɨɫɬɨɪɨɠɧɨɫɬɢ
ȼɫɥɭɱɚɟɧɟɢɫɩɪɚɜɧɨɫɬɟɣɬɪɟɛɭɸɳɢɯɫɜɚɪɤɢɯɨɥɨɞɢɥɶɧɵɯɬɪɭɛɨɩɪɨɜɨɞɨɜɢɥɢɤɨɦɩɨɧɟɧɬɨɜɫɢɫɬɟɦɵɧɚ5
ɡɚɩɪɟɳɟɧɨɩɪɨɜɨɞɢɬɶɬɟɯɧɢɱɟɫɤɨɟɨɛɫɥɭɠɢɜɚɧɢɟɢɪɟɦɨɧɬɦɟɫɬɟɭɫɬɚɧɨɜɤɢ
ɉɪɢɧɟɢɫɩɪɚɜɧɨɫɬɹɯɩɨɞɪɚɡɭɦɟɜɚɸɳɢɯɝɢɛɨɱɧɵɟɪɚɛɨɬɵɢɤɚɩɢɬɚɥɶɧɵɣɞɟɦɨɧɬɚɠɬɟɩɥɨɨɛɦɟɧɧɢɤɚ
ɧɚɩɪɢɦɟɪɪɚɡɛɨɪɤɭɤɨɧɞɟɧɫɚɬɨɪɚɡɚɦɟɧɭɪɚɦɵɧɚɪɭɠɧɨɝɨɛɥɨɤɚɨɫɦɨɬɪɢɬɟɯɧɢɱɟɫɤɨɟɨɛɫɥɭɠɢɜɚɧɢɟɧɚ
ɦɟɫɬɟɭɫɬɚɧɨɜɤɢɩɪɨɜɨɞɢɬɶɧɟɥɶɡɹ
ɉɪɢɧɟɨɛɯɨɞɢɦɨɫɬɢɡɚɦɟɧɵɤɨɦɩɪɟɫɫɨɪɚɢɥɢɞɪɭɝɢɯɱɚɫɬɟɣɢɤɨɦɩɨɧɟɧɬɨɜɯɨɥɨɞɢɥɶɧɨɝɨɤɨɧɬɭɪɚɬɟɯɧɢɱɟ
ɫɤɨɟɨɛɫɥɭɠɢɜɚɧɢɟɦɟɫɬɟɭɫɬɚɧɨɜɤɢɩɪɨɜɨɞɢɬɶɧɟɥɶɡɹ
ɉɪɢɜɨɡɧɢɤɧɨɜɟɧɢɢɧɟɢɫɩɪɚɜɧɨɫɬɟɣɧɟɬɪɟɛɭɸɳɢɯɪɚɛɨɬɫɯɥɚɞɚɝɟɧɬɨɦɜɫɤɪɵɬɢɹɬɪɭɛɨɩɪɨɜɨɞɨɜɢɚɩɩɚɪɚ
ɬɨɜɯɨɥɨɞɢɥɶɧɨɝɨɤɨɧɬɭɪɚɞɨɩɭɫɤɚɟɬɫɹɩɪɨɜɟɞɟɧɢɟɨɛɫɥɭɠɢɜɚɧɢɹɧɚɦɟɫɬɟɦɨɧɬɚɠɚɜɬɨɦɱɢɫɥɟɪɚɡɪɟɲɟ
ɧɨɜɵɩɨɥɧɹɬɶɨɱɢɫɬɤɭɯɨɥɨɞɢɥɶɧɨɣɫɢɫɬɟɦɵɧɟɬɪɟɛɭɸɳɭɸɪɚɡɛɨɪɤɢɢɩɚɣɤɢɷɥɟɦɟɧɬɨɜɤɨɧɬɭɪɚ
ȼɫɥɭɱɚɟɧɟɨɛɯɨɞɢɦɨɫɬɢɡɚɦɟɧɵɝɚɡɨɜɨɝɨɠɢɞɤɨɫɬɧɨɝɨɬɪɭɛɨɩɪɨɜɨɞɚɨɬɪɟɠɶɬɟɫɨɟɞɢɧɟɧɢɟɝɚɡɨɜɨɣɢ
ɠɢɞɤɨɫɬɧɨɣɬɪɭɛɢɫɩɚɪɢɬɟɥɹɩɪɢɩɨɦɨɳɢɬɪɭɛɨɪɟɡɚɉɨɞɫɨɟɞɢɧɟɧɢɟɜɵɩɨɥɧɹɟɬɫɹɬɨɥɶɤɨɩɨɫɥɟɩɨɜɬɨɪɧɨɣ
ɪɚɡɜɚɥɶɰɨɜɤɢɚɧɚɥɨɝɢɱɧɨɞɥɹɧɚɪɭɠɧɨɝɨɛɥɨɤɚ
Ɍɪɟɛɨɜɚɧɢɹɤɤɜɚɥɢɮɢɤɚɰɢɢɫɩɟɰɢɚɥɢɫɬɨɜɋɟɪɜɢɫɧɨɣɫɥɭɠɛɵ
Ɉɩɟɪɚɬɨɪɵɢɨɛɫɥɭɠɢɜɚɸɳɢɣɩɟɪɫɨɧɚɥɞɨɩɭɳɟɧɧɵɟɤɪɚɛɨɬɟɫɯɨɥɨɞɢɥɶɧɵɦɤɨɧɬɭɪɨɦɞɨɥɠɧɵɢɦɟɬɶ
ɫɟɪɬɢɮɢɤɚɬɵɢɞɢɩɥɨɦɵɜɵɞɚɧɧɵɟɩɪɨɮɢɥɶɧɵɦɢɢɧɫɬɢɬɭɬɚɦɢɢɩɨɞɬɜɟɪɠɞɚɸɳɢɦɢɱɬɨɫɩɟɰɢɚɥɢɫɬɵ
ɢɦɟɸɬɞɨɫɬɚɬɨɱɧɭɸɤɜɚɥɢɮɢɤɚɰɢɸɞɥɹɪɚɛɨɬɵɫɫɢɫɬɟɦɚɦɢɤɨɧɞɢɰɢɨɧɢɪɨɜɚɧɢɹɜɬɨɦɱɢɫɥɟɞɥɹɜɵɩɨɥɧɟ
ɧɢɹɛɟɡɨɩɚɫɧɨɣɭɬɢɥɢɡɚɰɢɢɯɥɚɞɚɝɟɧɬɨɜɜɫɨɨɬɜɟɬɫɬɜɢɢɫɡɚɤɨɧɨɞɚɬɟɥɶɫɬɜɨɦ
Ɉɛɫɥɭɠɢɜɚɧɢɟɢɪɟɦɨɧɬɨɛɨɪɭɞɨɜɚɧɢɹɞɨɥɠɧɵɜɵɩɨɥɧɹɬɶɫɹɤɜɚɥɢɮɢɰɢɪɨɜɚɧɧɵɦɢɫɩɟɰɢɚɥɢɫɬɚɦɢɜ
ɫɨɨɬɜɟɬɫɬɜɢɢɫɢɧɫɬɪɭɤɰɢɹɦɢɢɪɟɤɨɦɟɧɞɚɰɢɹɦɢɩɪɨɢɡɜɨɞɢɬɟɥɹɚɬɚɤɠɟɧɚɰɢɨɧɚɥɶɧɵɦɡɚɤɨɧɨɞɚɬɟɥɶɫɬɜɨɦ
ɫɬɚɧɞɚɪɬɚɦɢɢɧɨɪɦɚɬɢɜɚɦɢ
ɋɩɟɰɢɚɥɢɫɬɵɞɨɥɠɧɵɢɦɟɬɶɫɨɨɬɜɟɬɫɬɜɭɸɳɢɣɤɜɚɥɢɮɢɤɚɰɢɨɧɧɵɣɚɬɬɟɫɬɚɬɞɥɹɪɚɛɨɬɵɫɜɨɫɩɥɚɦɟɧɹɸɳɢ
ɦɢɫɹɯɥɚɞɚɝɟɧɬɚɦɢ


Ȼɟɡɨɩɚɫɧɚɹɷɜɚɤɭɚɰɢɹ
ɯɥɚɞɚɝɟɧɬɚ
Ȼɟɡɨɩɚɫɧɚɹɷɜɚɤɭɚɰɢɹ
ɯɥɚɞɚɝɟɧɬɚ
Ⱦɟɦɨɧɬɚɠ
Ⱦɟɦɨɧɬɚɠ
Ɋɟɝɟɧɟɪɚɰɢɹ
ɯɥɚɞɚɝɟɧɬɚ
ɉɪɨɜɟɪɤɚɭɫɥɨɜɢɣ
ɪɚɛɨɬɵ
ɉɪɨɜɞɭɜɤɚɢɫɩɚɪɢɬɟɥɹɢ
ɩɨɞɫɨɟɞɢɧɟɧɧɨɝɨɬɪɭɛɨɩɪɨɜɨɞɚ
ɚɡɨɬɨɦ
Ⱦɟɦɨɧɬɚɠ
Ⱦɟɦɨɧɬɚɠ
ɍɫɬɚɧɨɜɤɚɜɫɨɨɬɜɟɬɫɬɜɢɢ
ɫɬɪɟɛɨɜɚɧɢɹɦɢɢɧɨɪɦɚɬɢɜɚɦɢ
7
Ɋɭɫɫɤɢɣ

Table of Contents

Related product manuals