EasyManua.ls Logo

Haier MSD318 - Main Board Failure Check

Haier MSD318
66 pages
Print Icon
To Next Page IconTo Next Page
To Next Page IconTo Next Page
To Previous Page IconTo Previous Page
To Previous Page IconTo Previous Page
Loading...
- 44 -
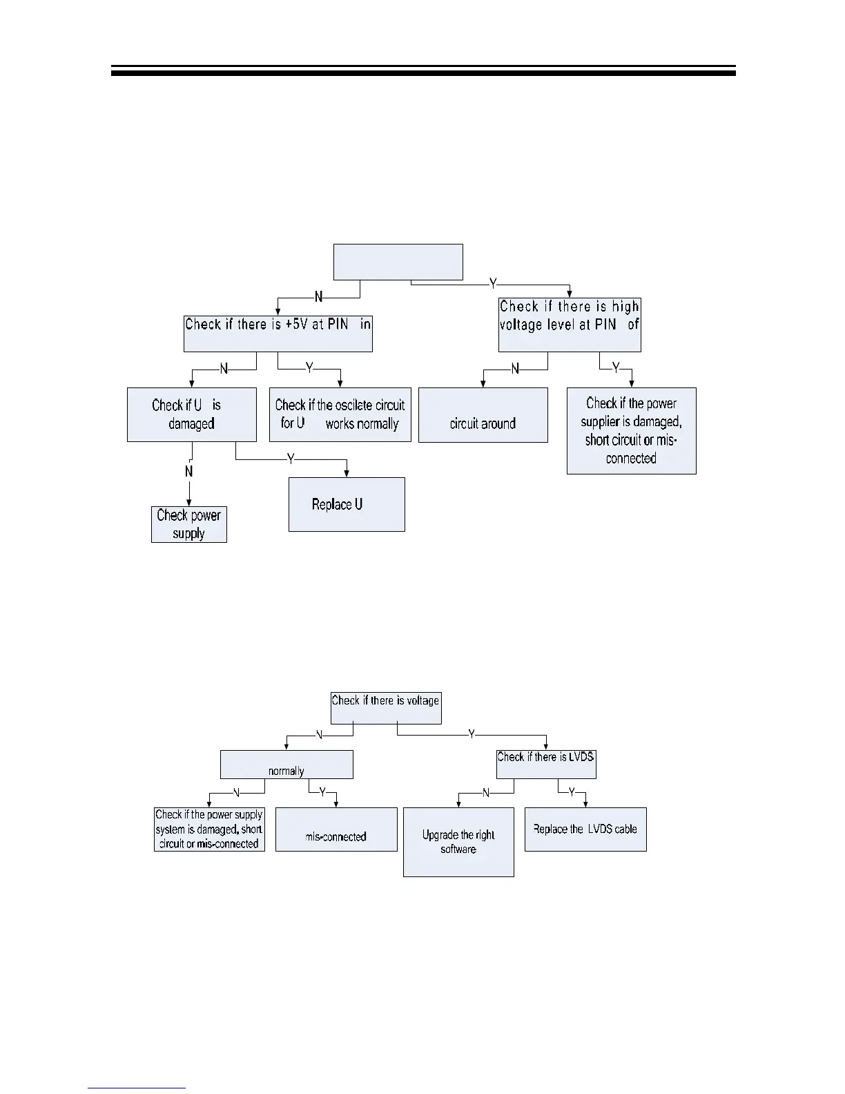
9-2. Main board failure check
Service guide
1) Black creen
2) White screen
6
J15
J15
2
11
2
on VCC pins of J9
Check if Q31 is working
Check if J9 is
Signal on J9
Check Q2,Q3 and the
5
Is power LCD normal?

Related product manuals