EasyManua.ls Logo

HAUTAU ATRIUM HS - Wiring Diagrams with Safety Switches

Default Icon
54 pages
Print Icon
To Next Page IconTo Next Page
To Next Page IconTo Next Page
To Previous Page IconTo Previous Page
To Previous Page IconTo Previous Page
Loading...
33
+ -
GND
+24V
12
12345678910
12
123
1234
GND
24V
BUS
24V
1 234567
12L
GS 9
+24V
+ -
GND
+24V
12
12345678910
12
123
1234
GND
24V
BUS
24V
1 234567
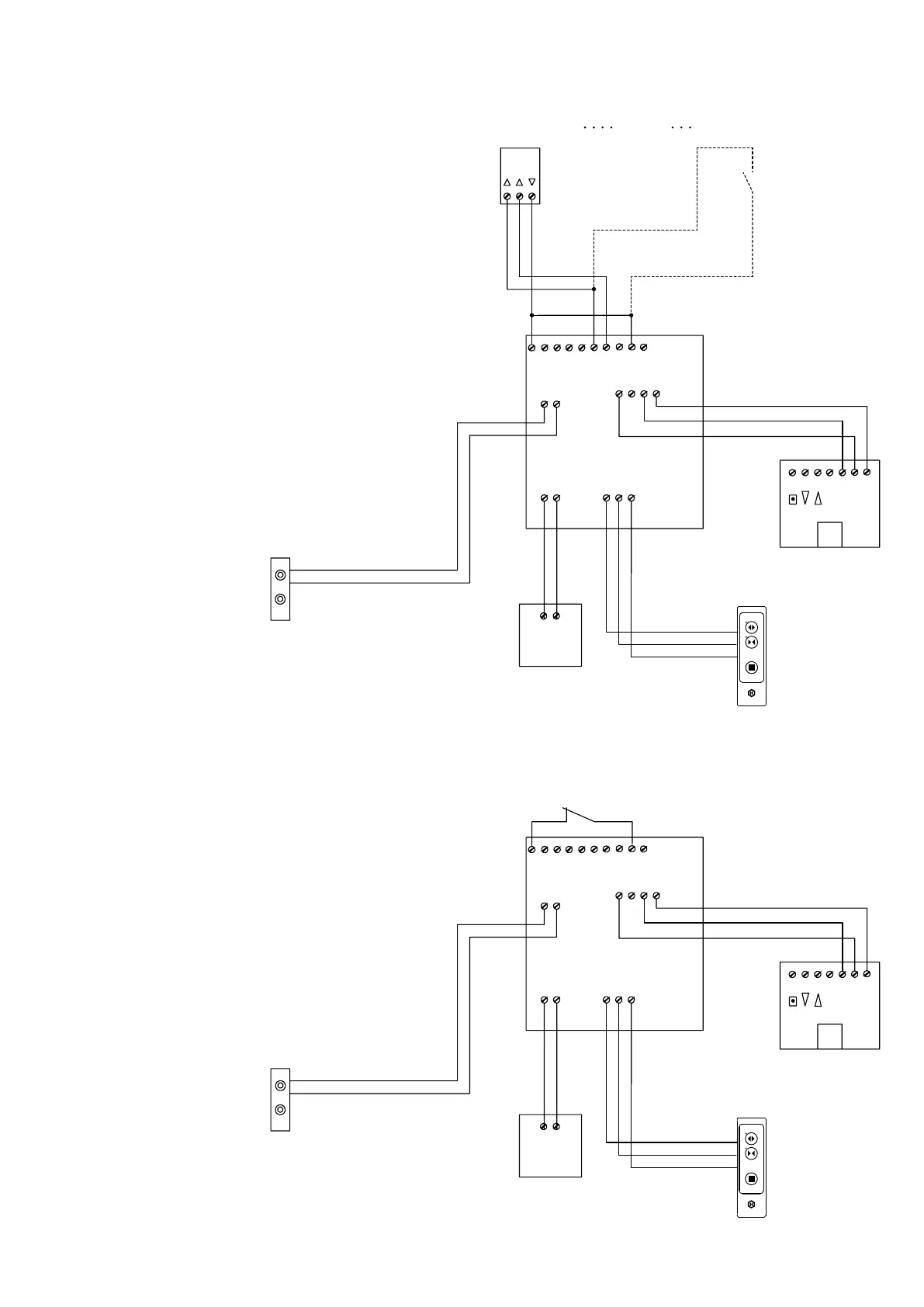
Anschlussplan (Beispiele, Forts.)
Connecting diagram (examples, cont‘d)
Elektrischer Anschluss (Forts.)
Electrical connection (cont‘d)
HS comfort drive + WLAN-Box
mit NOT-AUS-Schalter
HS comfort drive + WLAN box
with EMERGENCY STOP switch
HS comfort drive + WLAN-Box
ohne NOT-AUS-Schalter
HS comfort drive + WLAN box
without EMERGENCY STOP switch
Platine Antriebsmodul
HS/S comfort drive
Circuit board drive module
HS/S comfort drive
Platine Antriebsmodul
HS/S comfort drive
Circuit board drive module
HS/S comfort drive
Hubantrieb
Lift drive
Hubantrieb
Lift drive
HAUTAU-Bus
HAUTAU bus
HAUTAU-Bus
HAUTAU bus
Netzteil
Power supply
Netzteil
Power supply
Bedienteil
Control keypad
Bedienteil
Control keypad
WLAN-Box
WLAN box
WLAN-Box
WLAN box
Schlüsseltaster
Key switch
oder / or
Fingerabdruck-Sensor
Finger print sensor
NOT-AUS-Schalter
EMERGENCY STOP switch
Hubantrieb Kontaktübergabe
Lift drive contact delivery
Hubantrieb Kontaktübergabe
Lift drive contact delivery
Netzteil 24 V DC
Power supply 24 V DC
Netzteil 24 V DC
Power supply 24 V DC
rot / redrot / red
rot / red
rot / red
braun / brownbraun / brown
braun / brown
braun / brown
schwarz / blackschwarz / black
AUF / OPEN
Signallänge:
Signal length:
0,5 ��� 1 s
ZU / CLOSE
schwarz / black
schwarz / black
bei 1-Tasten-Bedientaster
siehe Anleitung 500905
in case of 1-button control pushbutton,
refer to instructions 500905
bei 1-Tasten-Bedientaster
siehe Anleitung 500905
in case of 1-button control pushbutton,
refer to instructions 500905
Bedienteil/
Bedientaster
Control keypad/
control pushbutton
Bedienteil/
Bedientaster
Control keypad/
control pushbutton

Table of Contents

Other manuals for HAUTAU ATRIUM HS

Related product manuals