EasyManua.ls Logo

Hitachi RPK - Activation of the Control with Protection Device

Hitachi RPK
408 pages
Print Icon
To Next Page IconTo Next Page
To Next Page IconTo Next Page
To Previous Page IconTo Previous Page
To Previous Page IconTo Previous Page
Loading...
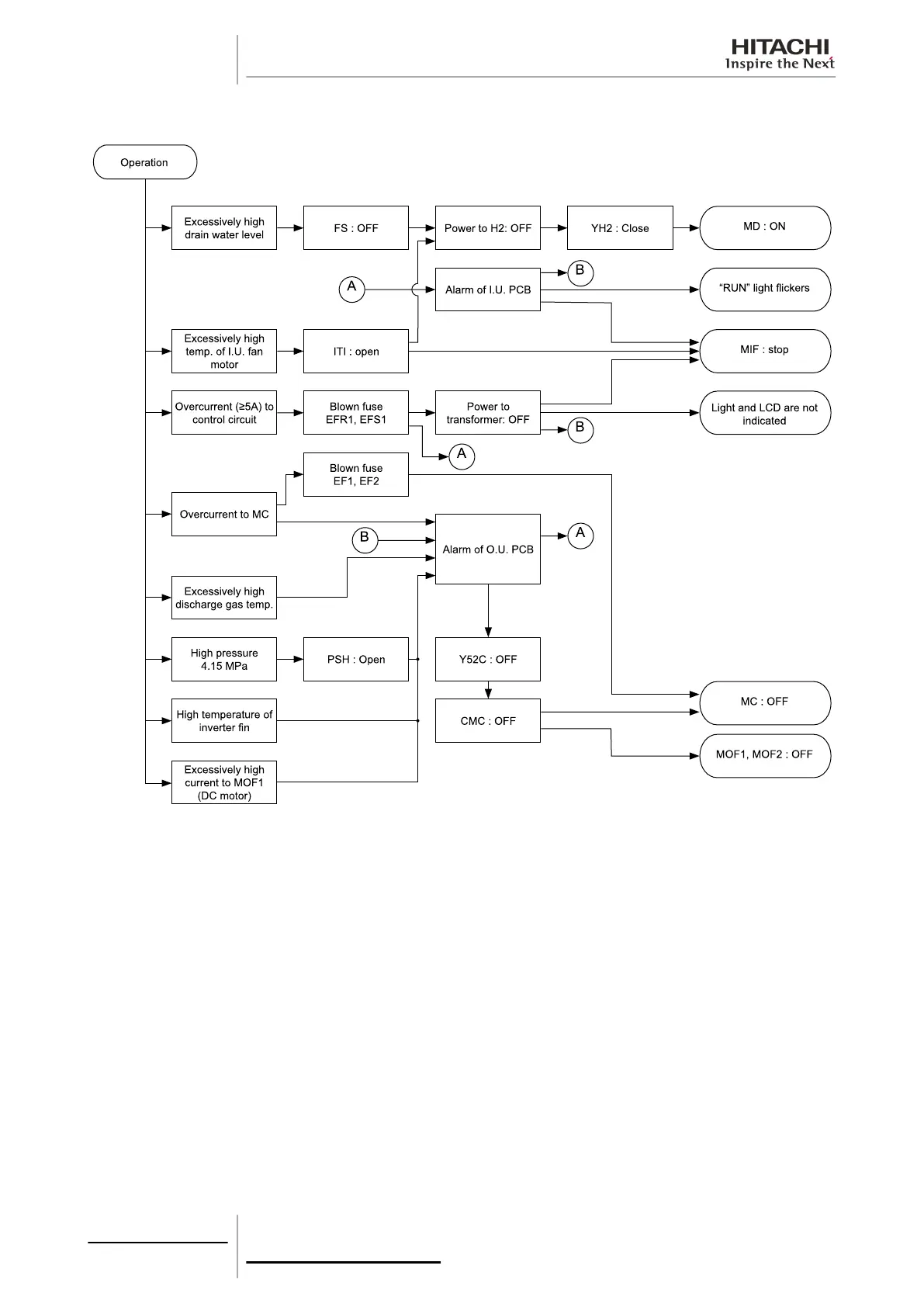
5.3.3 Activation of the control with protection device
5 Control system
178
SMGB0063 rev. 1 - 10/2010

Table of Contents

Related product manuals