EasyManua.ls Logo

HP 2000-216 - Flowchart 2.14-No os Loading, Optical Drive

HP 2000-216
310 pages
Print Icon
To Next Page IconTo Next Page
To Next Page IconTo Next Page
To Previous Page IconTo Previous Page
To Previous Page IconTo Previous Page
Loading...
2–30 Maintenance and Service Guide
Troubleshooting
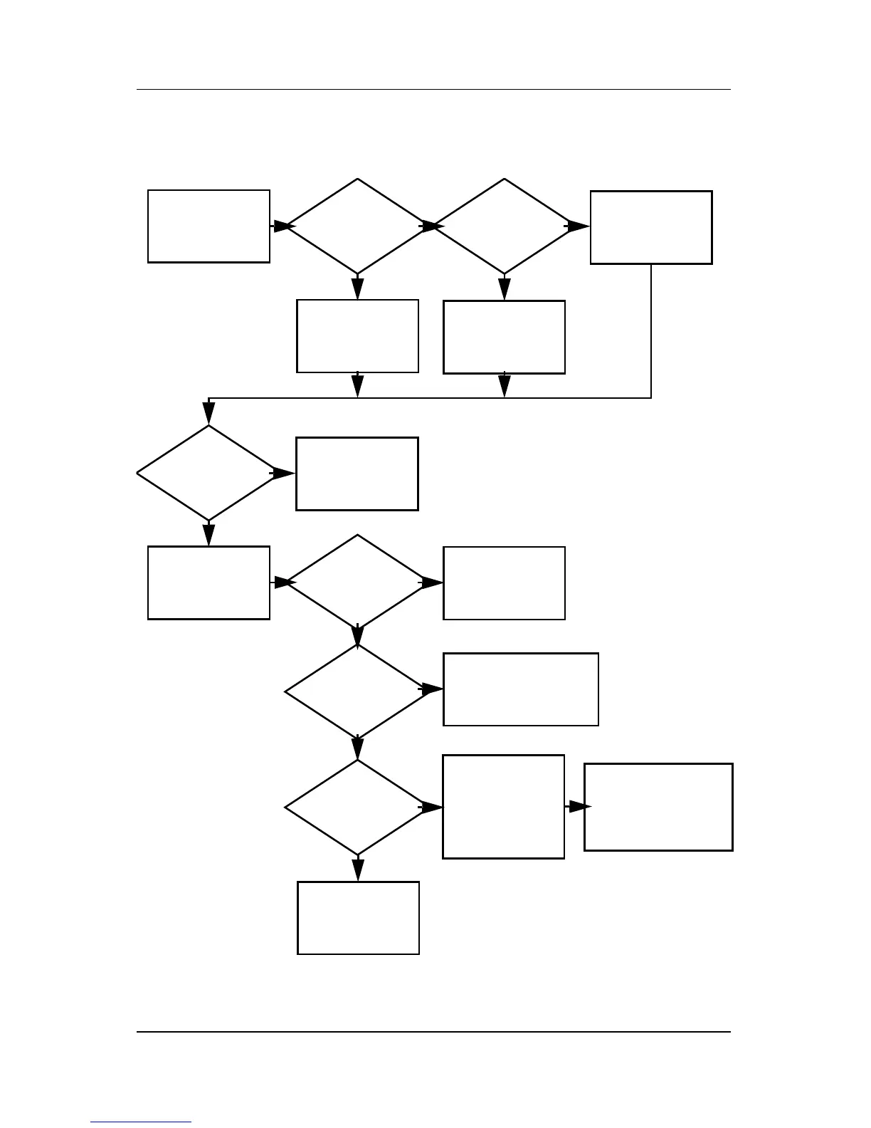
Flowchart 2.14—No OS Loading, Optical Drive
Y
Done
N
Bootable
disc in
drive?
Disc
in drive?
No OS
loading from
CD-ROM or
DVD-ROM drive.
Install bootable
disc and
reboot
computer.
Go to
“Flowchart
2.17—Nonfunctioning
Device.
Go to
“Flowchart
2.17—Nonfunctioning
Device.
Install
bootable disc.
Boots from
CD or DVD?
Boots from
CD or DVD?
Try another
bootable disc.
Booting
from another
device?
Booting
order
correct?
Correct boot
order using
the Setup Utility.
Done
Reseat
drive.
Y
Y
Y
Y
Y
N
N
N
N
N
Reset the computer.
Refer to
Section 1.2,
“Resetting the
Computer,
for
instructions.

Table of Contents

Related product manuals