EasyManua.ls Logo

HP 2000-216 - Flowchart 2.15-No Audio, Part

HP 2000-216
310 pages
Print Icon
To Next Page IconTo Next Page
To Next Page IconTo Next Page
To Previous Page IconTo Previous Page
To Previous Page IconTo Previous Page
Loading...
Troubleshooting
Maintenance and Service Guide 2–31
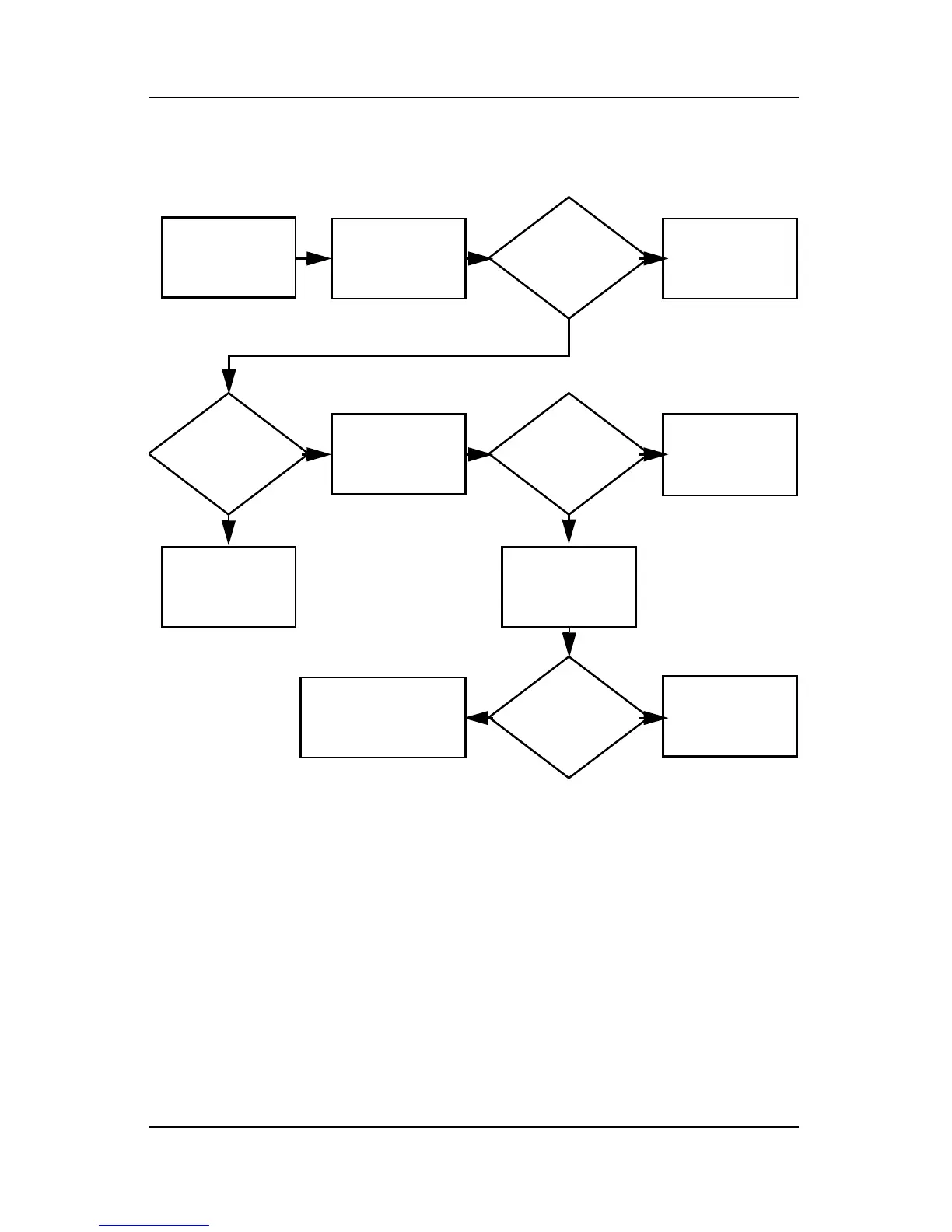
Flowchart 2.15—No Audio, Part 1
No audio.
N
Computer in
docking device
(if applicable)?
Internal
audio?
Audio? Done
Undock
Audio? Done
Turn up audio
internally or
externally.
Go to
“Flowchart
2.16—No Audio,
Part 2.
Go to
“Flowchart
2.17—Nonfunctioning
Device.
Y
Y
Y
Y
N
N
N
Go to
“Flowchart
2.16—No Audio,
Part 2.
Replace the
docking device.

Table of Contents

Related product manuals