EasyManua.ls Logo

HP E3633A - SCPI Status System

HP E3633A
175 pages
Print Icon
To Next Page IconTo Next Page
To Next Page IconTo Next Page
To Previous Page IconTo Previous Page
To Previous Page IconTo Previous Page
Loading...
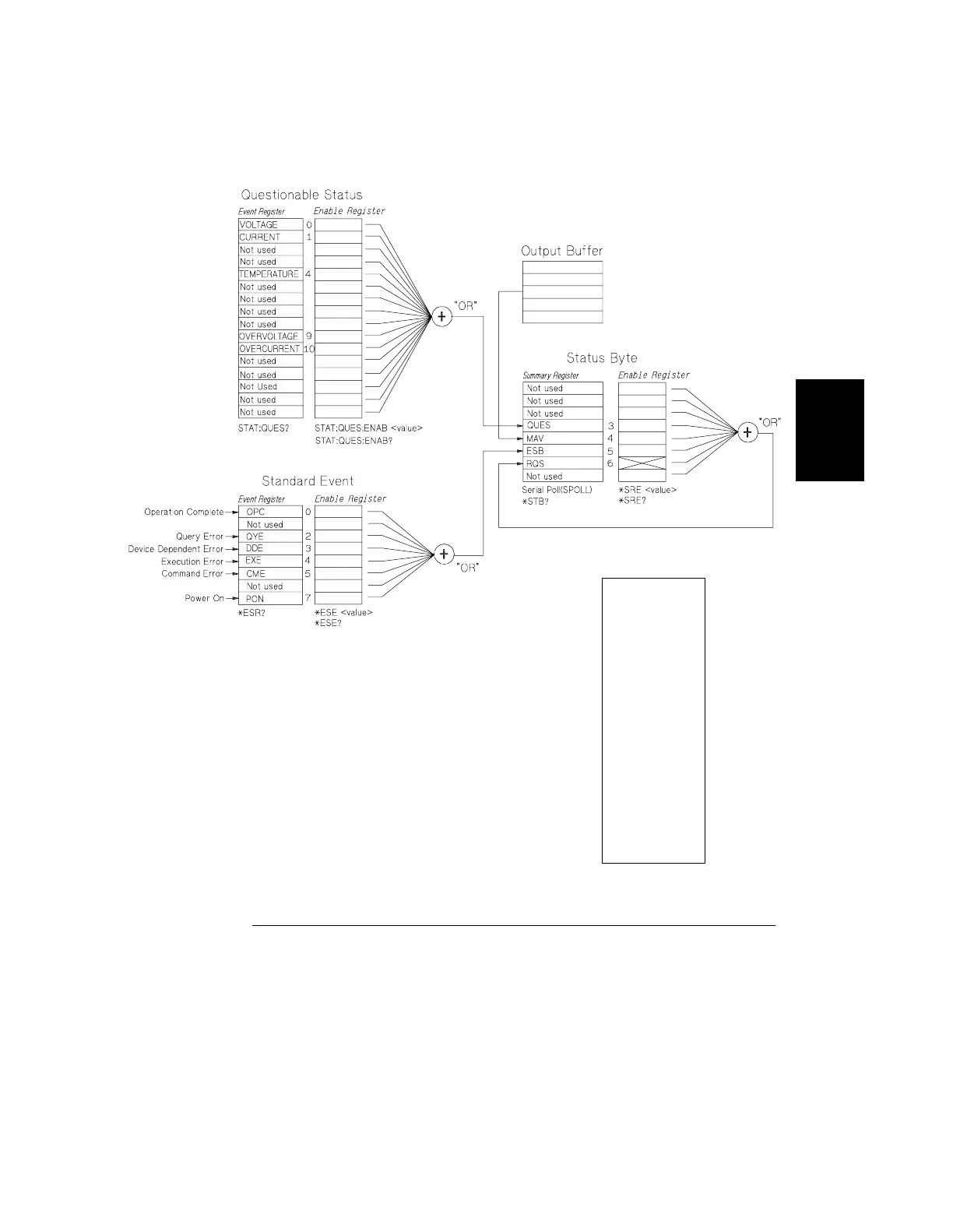
Chapter 4 Remote Interface Reference
The SCPI Status Registers
103
4
SCPI Status System
Binary Weight
2
0
= 1
2
1
= 2
2
2
= 4
2
3
= 8
2
4
= 16
2
5
= 32
2
6
= 64
2
7
= 128
2
8
= 256
2
9
= 512
2
10
= 1024
2
11
= 2048
2
12
= 4096
2
13
= 8192
2
14
= 16384
2
15
= 32768

Table of Contents

Related product manuals