EasyManua.ls Logo

HP Integrity rx6600

HP Integrity rx6600
84 pages
To Next Page IconTo Next Page
To Next Page IconTo Next Page
To Previous Page IconTo Previous Page
To Previous Page IconTo Previous Page
Loading...
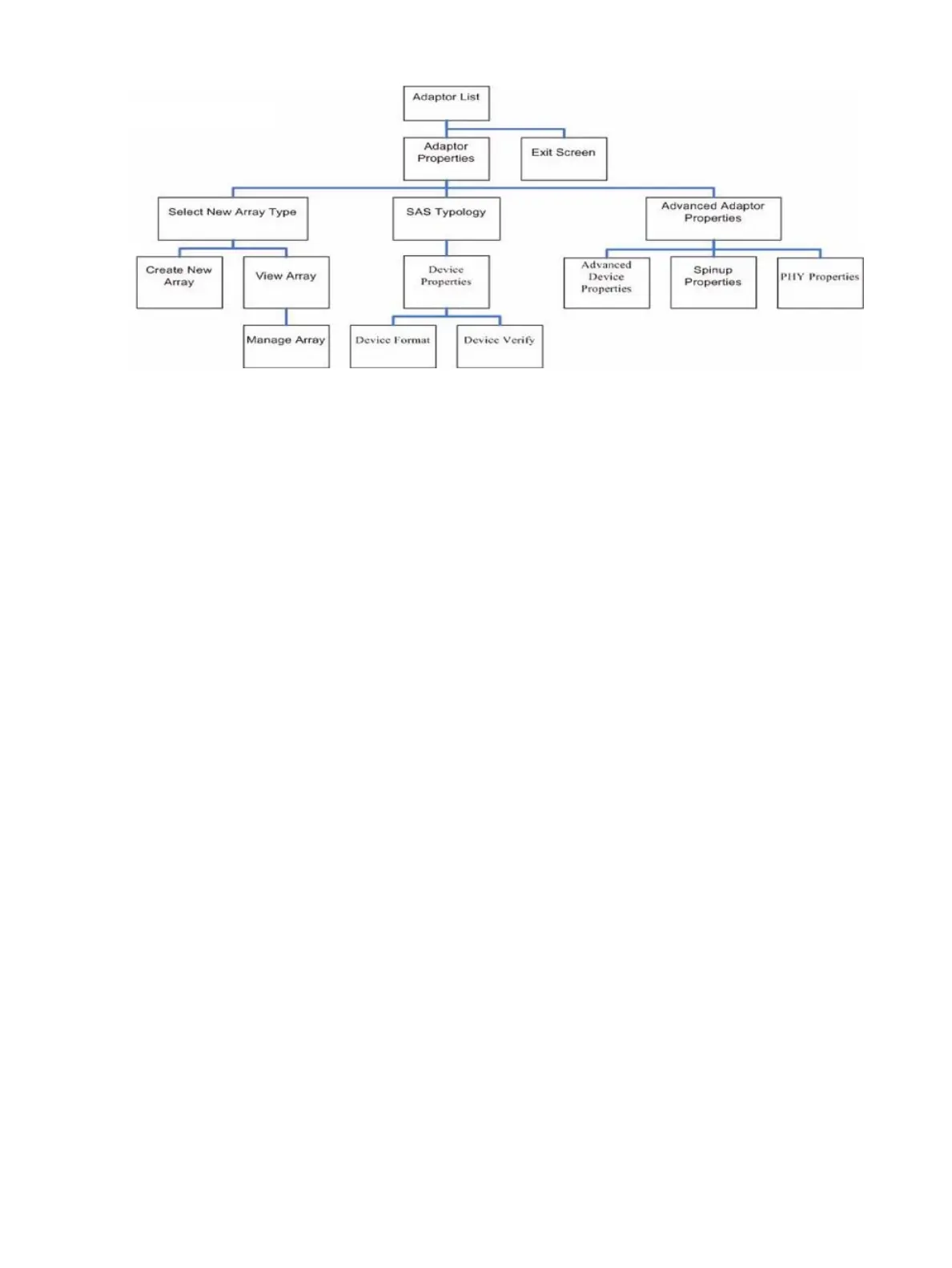
Figure 25 Accessed Screens in the drvcfg Utility
DRVCFG Screens
Adapter List Screen
The Adapter List screen displays when the configuration utility is first started. This screen displays
a scrolling list of up to 256 SAS controllers in the system, and information about each of them.
Use the arrow keys to select a SAS controller, and press Enter to view and modify the selected
SAS controller's properties.
You can view and modify the SAS controller whether it is enabled or disabled. You can use the
Boot Support setting in the Adapter Properties menu to change the status of this setting. You must
reconnect the EFI Driver in order for a new Boot Support setting to take effect.
The following are the descriptions for the Adapter List screen.
Adapter Indicates the specific SAS Controller type.
PCI Bus Indicates the PCI Bus number assigned by the system BIOS to an adapter (0x00
- 0xFF, 0 - 255 decimal)
PCI Dev Indicates the PCI Device assigned by the system BIOS to an adapter (range
0x00 - 0x1F, 0 - 31 decimal)
PCI Fnc Indicates the PCI Function assigned by the system BIOS to an adapter (range
0x00 - 0x7, 0 - 7 decimal)
FW Revision Displays the Fusion MPT firmware version and type (IR or IT)
Status Indicates whether the adapter is or is not eligible for software control (enabled,
disabled or error)
Enabled Indicates the EFI Driver is either currently controlling the adapter,
or will attempt to control the adapter upon reload.
Disabled Indicates the EFI Driver is either not controlling the adapter, or
will discontinue control of the adapter upon reload.
Error Indicates that the EFI Driver encountered a problem with the
adapter. Viewing and modifying settings for the adapter is
allowed but the information and functionality available may be
limited.
Adapter Properties Screen
The Adapter Properties screen enables you to view and modify adapter settings. To scan the SAS
controller’s devices, select a SAS controller and press Enter. The Adapter Properties screen displays.
60 Installing the System

Table of Contents

Other manuals for HP Integrity rx6600

Related product manuals