EasyManua.ls Logo

HP MSR 2000 - Page 13

HP MSR 2000
73 pages
Print Icon
To Next Page IconTo Next Page
To Next Page IconTo Next Page
To Previous Page IconTo Previous Page
To Previous Page IconTo Previous Page
Loading...
ii
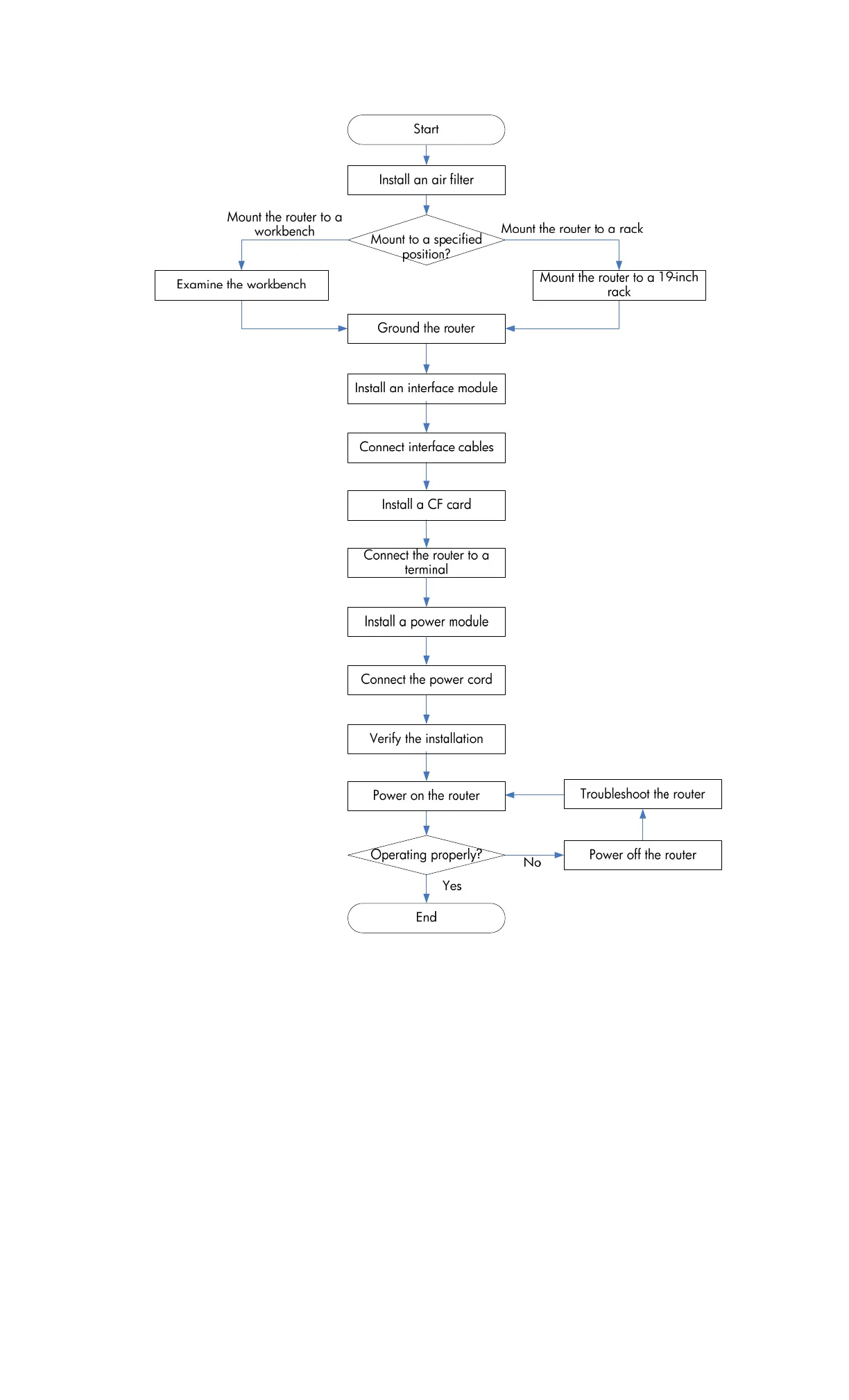
Figure 3 Installation flow

Table of Contents

Other manuals for HP MSR 2000

Related product manuals