EasyManua.ls Logo

HP ProLiant ML110 G7

HP ProLiant ML110 G7
113 pages
To Next Page IconTo Next Page
To Next Page IconTo Next Page
To Previous Page IconTo Previous Page
To Previous Page IconTo Previous Page
Loading...
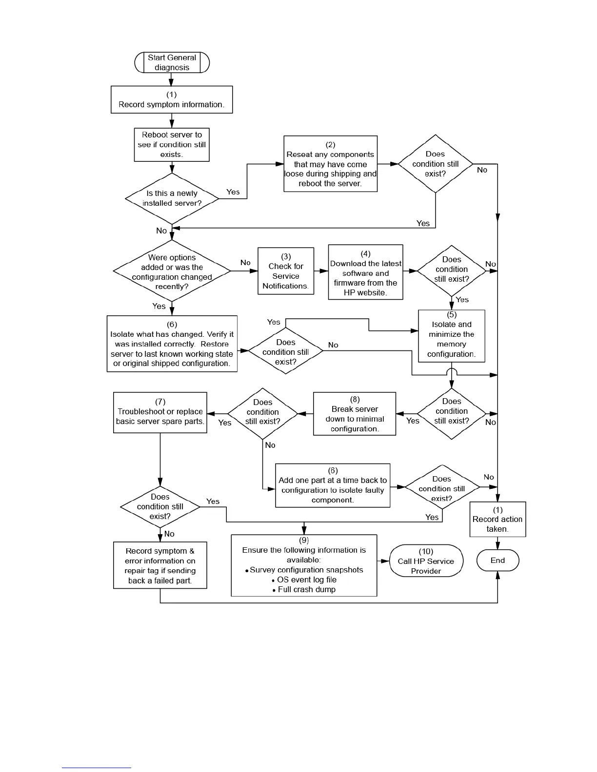
Troubleshooting 84
Server power-on problems flowchart
Symptoms:
The server does not power on.
The system power LED is off or amber.

Table of Contents

Other manuals for HP ProLiant ML110 G7

Related product manuals