EasyManua.ls Logo

HP ProLiant ML110 G7

HP ProLiant ML110 G7
113 pages
To Next Page IconTo Next Page
To Next Page IconTo Next Page
To Previous Page IconTo Previous Page
To Previous Page IconTo Previous Page
Loading...
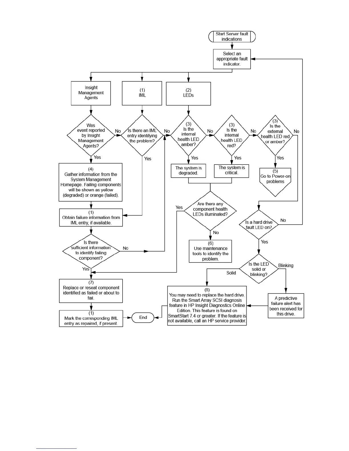
Troubleshooting 92
POST error messages and beep codes
For a complete listing of error messages, refer to the "POST error messages" in the HP ProLiant Servers
Troubleshooting Guide located on the Documentation CD or on the HP website
(http://www.hp.com/support).

Table of Contents

Other manuals for HP ProLiant ML110 G7

Related product manuals