EasyManua.ls Logo

Hussmann CRFD - Page 19

Hussmann CRFD
29 pages
Print Icon
To Next Page IconTo Next Page
To Next Page IconTo Next Page
To Previous Page IconTo Previous Page
To Previous Page IconTo Previous Page
Loading...
Rev. 0508
19
DATE:
PROJECT TITLE:
DRAWING #:
DRAWN BY:
PRODUCTION ORDER #:
DRAWING TITLE:
DATE:
Hussmann Corporation, Int'l.
13770 Ramona Avenue
Chino, CA. 91710
(909)-590-4910 Lic.#: 644406
REVISIONS:
#: DESCRIPTION:
CHECKED BY:
BY:
FILE LOCATION:
D.QUAN
---
PAGE OF1
1
02/28/06
1
2
3
ENG\WIRESCHEMATICS\NEW-WIRING
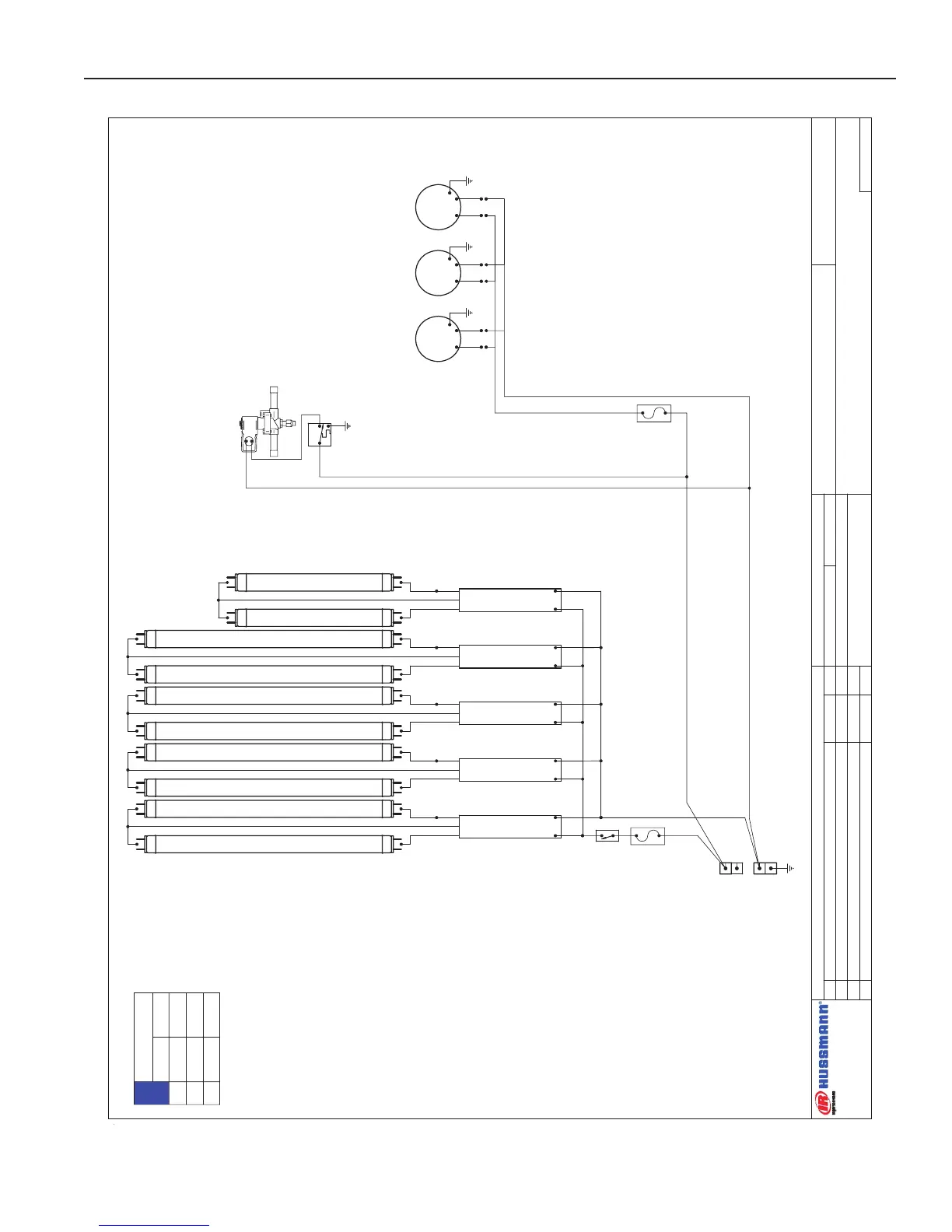
CRFD 7'-4" -REMOTE
W0400013
CRFD 7'-4" FLORA REFRIGERATED CASE
LIGHT SWITCH
125-01-0307
CANOPY LIGHTING
(8) F32T8-48" LAMP
125-03-1073
(4) LIGHT FIXTURE
125-02-1082
FAN MOTOR
(3) GE 9W - 115V
125-01-0615A
M
TERMINAL
BLOCK
125-01-0295
POWER: ~ 115 VAC - 1Ø - 60 HZ.
M M
EVAPORATOR FAN MOTOR
FIXTURE LITHONIA
C232 125-02-1082
FIXTURE LITHONIA
C232 125-02-1082
FIXTURE LITHONIA
C232 125-02-1082
FIXTURE LITHONIA
C232 125-02-1082
FUSE 125-01-3282
15 AMP FUSE
FUSE HOLDER
125-01-3283
FUSE 125-01-3282
15 AMP FUSE
FUSE HOLDER
125-01-3283
L1
L2
N
G
WHITE-14 AWG
BLACK-14 AWG
BLACK-14 AWG
WHITE-14 AWG
BLACK-14 AWG
WHITE-14 AWG
T-STAT
SUCTION
SOLENOID
SOLENOID
225-01-3206
THERMOSTAT
225-01-0707
FIXTURE LITHONIA
C232 125-02-1082
F17T8-24"
125-03-0250
F17T8-24"
125-03-0250
BLACK-14 AWG
WHITE-14 AWG
CIRCUIT #1
NOTE: CASE MUST
BE GROUNDED
5.6
0.0
0.0
L1
L2
L3
115 V
LOADING
Wiring Diagrams (Cont'd)

Other manuals for Hussmann CRFD

Related product manuals