EasyManua.ls Logo

Hussmann CRFD - Wiring Diagrams

Hussmann CRFD
29 pages
Print Icon
To Next Page IconTo Next Page
To Next Page IconTo Next Page
To Previous Page IconTo Previous Page
To Previous Page IconTo Previous Page
Loading...
Rev. 0508
9
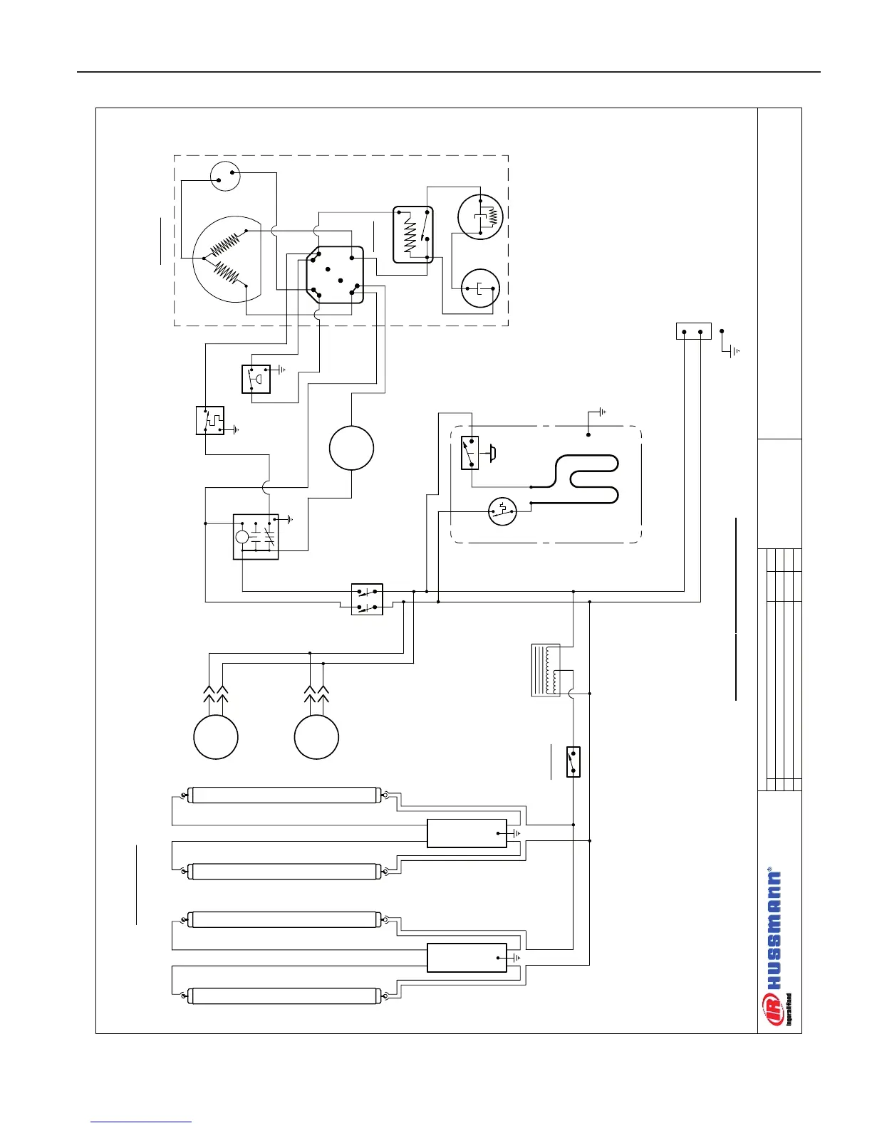
Wiring Diagrams
Sheet ____ of ____
final
BK
Boris Kasrel
Date:
Project Title:
Drawing No.:
Drawn By:
Next Assembly:
Drawing Title:
Date:
Hussmann Corporation
13770 Ramona Avenue
Chino, CA. 91710
(909)-590-4910
Lic.#: 644406
Revisions:
No. Description:
Checked By:
By:
07.19 .2000
09.27.00
1. Current Update.
BK
T
X
4
N
3
1
2
Paragon
Timer 8045-20
MOTOR
CANOPY LIGH
TS
SELF CONTAINED
LYTHONIA FIXTURES
MOTOR
Evaporator Fans
Compressor
Heater Switch
MagneTek
213-TC-P
MagneTek
213-TC-P
~240V - 1Ø - 50Hz
- 20.2A
Heating Element
2000W/~240V
High Limit Thermodisk
Float
Switch
Condensate Evaporator
G
L1
N
LIGH
TS
Toggle Switch
300W ~220V / ~115V
Auto-Transformer #125-01-3192
~240V-50Hz
~220V-.33A
8.3A @240V/50Hz
7.6A @220V
2
3
0
V
1
1
5
V
0
V
Pressure
Safety
C
o
m
pr
esso
r
~208/230V - 1.5HP - 12.9RLA
S
R
3
5
2
1
J-P
a
n
el
red
1
2
C
yellow
black
blue
red
yellow
R
C
S
yellow
External
Protector
black
Start
Capacitor
Run
Capacitor
12 orange
Condensor
Fans
T-Stat
MOTOR
12 black
Costco Floral Refrigerated Corner, 1/2 Case ~240/50
1
1
CFRD 7'-4" 1/2 Case -220V/50Hz Wiring
W0400003

Other manuals for Hussmann CRFD

Related product manuals