EasyManua.ls Logo

Icom IC-M802 - Page 61

Icom IC-M802
141 pages
Print Icon
To Next Page IconTo Next Page
To Next Page IconTo Next Page
To Previous Page IconTo Previous Page
To Previous Page IconTo Previous Page
Loading...
27
Jan. 2009
Q6101
2SK2973
R6101
39
R6102
180
R6103
180
R6104
68
R6105
2.2K
R6106
4.7K
R6107
680
R6109
470
R6201
82
R6202
3.9K
R6203
4.7K
R6204
2.7
R6206
470
R6301
100
R6302
2.2K
R6303
1.2K
R6304
3K
C6101
82P
C6102
82P
C6103
0.1
C6104
0.1
C6105
0.1
C6106
0.1
C6108
0.1
C6201
0.1
C6202
0.1
C6203
0.01
C6205
0.047
C6206
0.047
C6301
0.1
C6302
0.1
L6101
0.22U
L6102
100U
L6202
82U
L6204
EXC-ELDR25C
C6303
470
C6305
0.1
C6306
1000
R6401
3.3
R6402
3.3
R6403
3.3
R6404
3.3
R6405
3.3
R6406
3.3
R6407
10
R6408
10
R6409
2.2
Q6401
SD1487
Q6402
SD1487
C6403
0.0068
EXC-ELDR25C
L6401
EXC-ELDR25C
L6402
L6403
EXC-ELDR25C
Q6403
2SD1585K
C6416
0.047
C6417
1000
C6418
0.0047
C6419
0.0047
R6412
2K
R6413
220
LR-400
L6404
L6406
LR-230
R6411
2.7
C6407
0.001
C6408
0.001
C6410
220P
R6410
2.2
C6412
1000
C6413
1000
C6414
0.0047
C6415
0.68
R6502
33K
R6503
33K
R6504
68K
R6505
68K
TS522ID
IC6501
2
3
1
TS522ID
IC6501
6
5
7
Q6601
2SA1037AK
R6602
4.7K
R6603
4.7K
R6507
2.2M
C6501
100P
C6605
0.1
C6606
0.1
C6607
47
C6603
470
C6602
0.0047
J6701
20FMN-BMTTR-A-TBT
1
2
3
4
5
6
7
8
9
10
11
12
13
14
15
16
17
18
19
20
D6701
DAP222
D6702
RD10M
R6702
680
R6704
1.8K
C6703
0.047
C6702
0.047
L6702
100U
L6701
EXCCL3225U
F6701
FGB
12
F6702
S-N5054
F6703
S-N5054
C6704
0.0047
C6705
0.0047
C6701
0.047
C6608
0.047
L6501
100U
Q6701
DTC114EU
C6507
470
C6506
0.1
C6604
47
C6609 2200
C6610
0.1
C6611
0.0047
C6612
0.001
J6501
B03B-EH-S
1
2
3
J6411
IMSA-9230B-1-03Z024-T
1
2
3
J6412
IMSA-9230B-1-03Z024-T
1
2
3
Q6801
PD55003
R6801
560
R6802
1
C6801
0.1
J6702
TMP-J01X-V6
C6424
0.001
J6301
1
2
3
4
J6302
1
2
3
4
J6401
TMP-J01X-V6
R6509
100
R6510
1K
EP6603
F4053A
1
2
3
4
TS522ID
IC6501
V+
8
GND
4
R6705
NTCCM16084LH
R6513
330K
R6512
100K
C6503
0.1
Q6602
DTC114EU
Q6501
2SD1664
AJS1311
RL6701
J6703
B04B-EH-S
1
2
3
4
L6703
100U
L6704
100U
L6705
HF70ACC635050
L6706
HF70ACC635050
C6706
0.0047
C6707
0.0047
C6708
0.0047
C6425
680P
R6514
100K
L6405
LR-376
W6701
ERJ12
FSOH070RN
EP6601
R6515
4.7K
C6109
0.047
C6308
0.68
R6604
15K
C6427
0.1
C6428
0.1
L6301
LR-413
TA7808F
IC6601
I
O
G
R6516
10K
R6651
0.012
R6652
0.012
D6601
DF40SC4
R6517
1K
R6110 39
R6111 39
R6112 39
L6407
EXC-ELDR25C
L6303
EXC-ELDR25C
R6415 47
200P
C6432
200P
C6433
L6408
LA-262
680P
C6307
C6401
0.0068
THRM
PON
T8V
HV
HV
KEYS
S13V
S13V
S13V
S13V
S13V
FANC
GND
GND
GND
GND
GND
STAT
ICV
ANTC
DRIVER
PA UNIT
BOARD
DRVI
DRVI
DRVO
DRVO
VARO
VARO
VARI
HV13V
HV13V
HV13V
HV13V
FAN+
YGR
FLIN
GND
GND
VARISTOR-1 BOARD
VARISTOR-2 BOARD
GND
GND
GND
GND
GND
GND
ANTC/GND
START
KEY
13.6
C6431
0.047
D6431
MA30PXB
C6431
0.047
D6432
MA30PXB
Q6851
PD55015
R6851
180
C6851
0.1
R6852
1
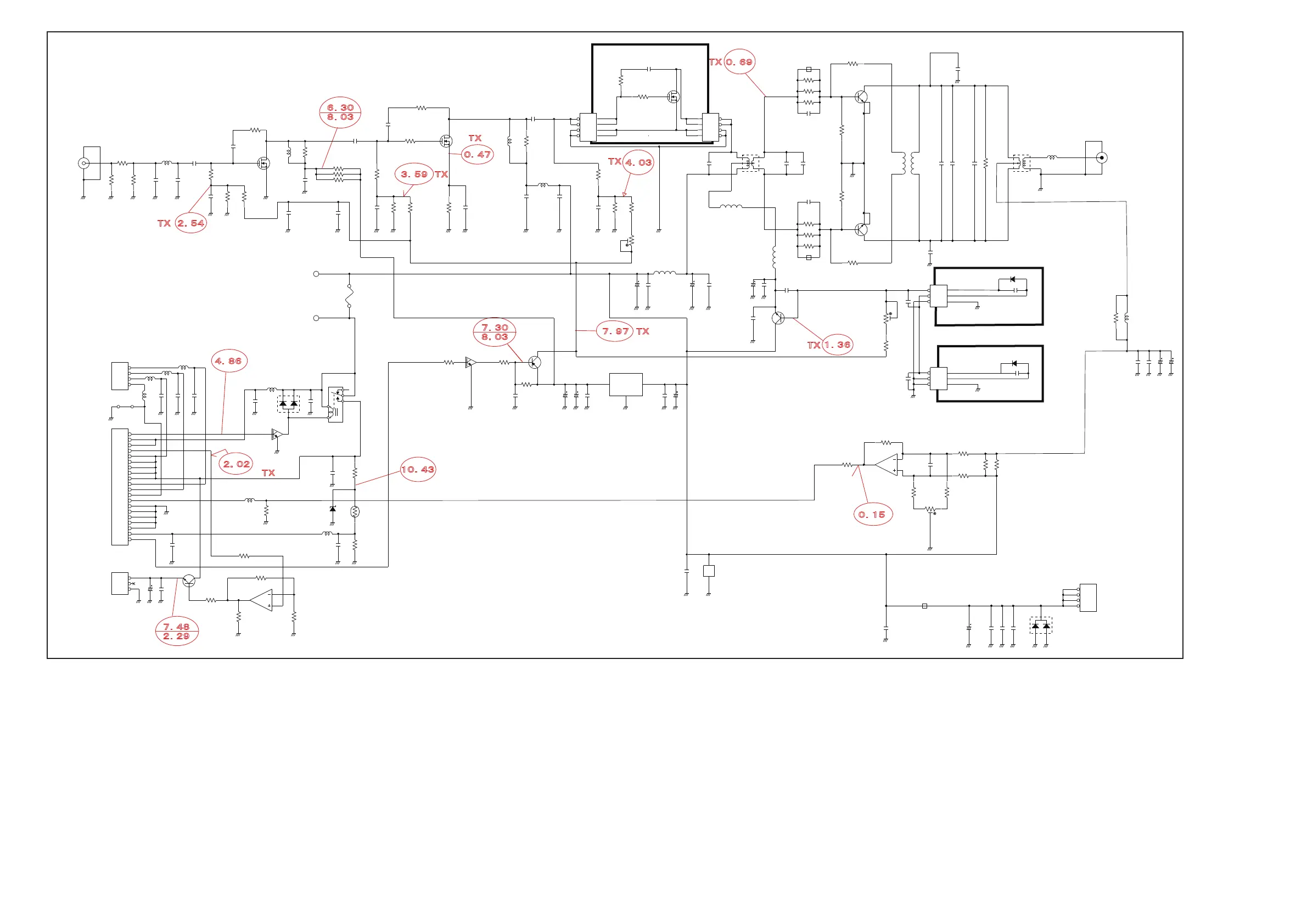
*; Refer to “PARTS LIST.

Other manuals for Icom IC-M802

Related product manuals