EasyManua.ls Logo

iLO IWT3206 - Page 61

iLO IWT3206
76 pages
Print Icon
To Next Page IconTo Next Page
To Next Page IconTo Next Page
To Previous Page IconTo Previous Page
To Previous Page IconTo Previous Page
Loading...
23
ES
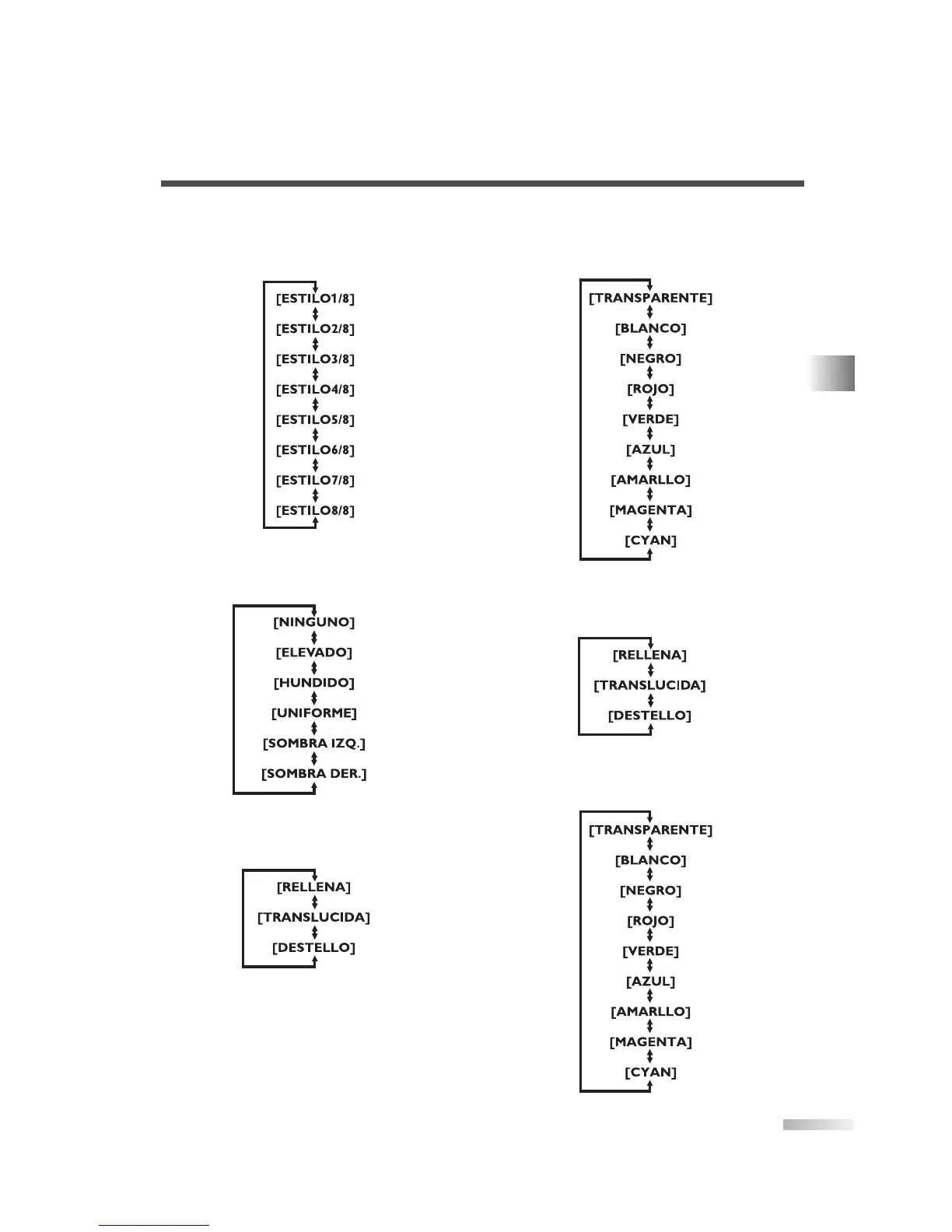
[ESTILO FUENTE]
Se puede cambiar el estilo de fuente del título
mostrado de la siguiente forma.
[BORDE CARACTER]
Se puede cambiar el borde de los caracteres del
título mostrado de la siguiente forma.
[OPACO ADELANTE]
Se puede cambiar la opacidad del texto del título
mostrado de la siguiente forma.
[COLOR ADELANTE]
Se puede cambiar el color del texto del título
mostrado de la siguiente forma.
[OPACO ATRÁS]
Se puede cambiar la opacidad del fondo del títu-
lo mostrado de la siguiente forma.
[COLOR FONDO]
Se puede cambiar el color de fondo del título
mostrado de la siguiente forma.
AJUSTES OPCIONALES

Table of Contents

Other manuals for iLO IWT3206

Related product manuals