EasyManua.ls Logo

IMCA Mini RadaScan - Responders

Default Icon
33 pages
Print Icon
To Next Page IconTo Next Page
To Next Page IconTo Next Page
To Previous Page IconTo Previous Page
To Previous Page IconTo Previous Page
Loading...
IMCA M 229 11
The reported result is the calculated bearing compensated by any other bearing offset to align
the result with the vessel’s gyro (if required).



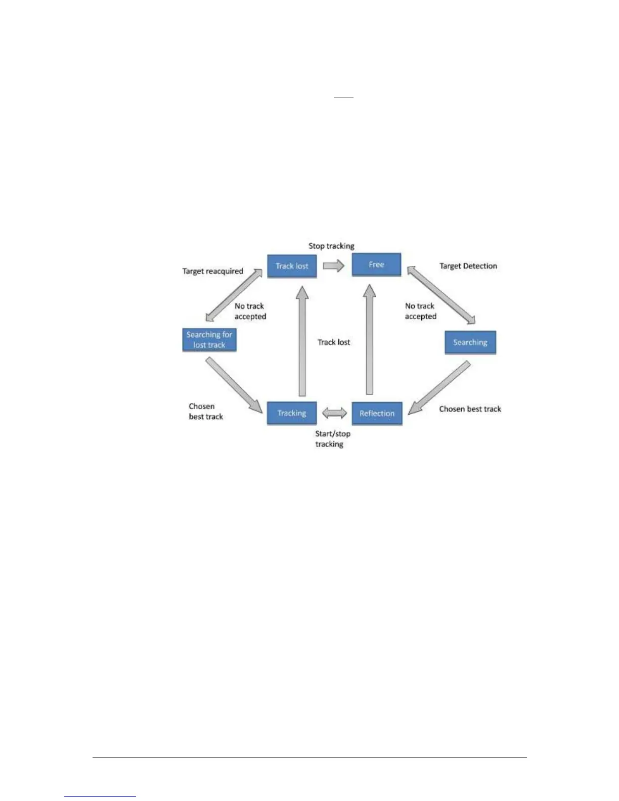
7.2.3 Target Detection and Tracking
The range and bearing are the main measurements used to form the telegram provided by the
sensor to the DP system. However there are important internal algorithms that evaluate the
quality of each reflection in order to decide if a target is acquired (i.e. acceptable for tracking)
or lost.
The target detection process has been illustrated in Figure 8. Note that the same target
detection algorithm is used during tracking when a target is lost and needs to be automatically
reacquired.
Figure 8 Sensor processing states
For a DP operation to be initiated the operator needs to select a reflection or a number of
reflections among all the detected responders and then start tracking using the dashboard
interface.
Once a responder has been detected, motion tracking is achieved using both range and bearing
predictor algorithms. These predictors are used to optimise the observation window position
(Figure 7) to provide the best possible observation of the target during each antenna revolution.
The algorithms use gating and validation functions and do not alter the data transmitted to the
DP system. It is important for the Mini RadaScan to provide unfiltered measurements to avoid
adding any unnecessary lag or delay in the DP control loop. Any filtering/smoothing on the
data should be carried out by the vessel DP system if required.
The prediction algorithms are optimised to track responders in an environment with the
velocity and acceleration characteristics of a typical DP equipped vessel.
7.3 Responders
Figure 9 shows the components of the responder. Responders are typically permanently mounted on
platforms and are available in a number of varieties with various mounting bracket options depending
on the installation requirement.