EasyManua.ls Logo

Integra DTR-30.3 - Using the Remote Controller in Zone 2 and Multiroom Control Kits

Integra DTR-30.3
92 pages
Print Icon
To Next Page IconTo Next Page
To Next Page IconTo Next Page
To Previous Page IconTo Previous Page
To Previous Page IconTo Previous Page
Loading...
63
En
To control the AV receiver with the remote controller
while you’re in the Zone 2 room, you’ll need a
commercially available multiroom remote control kit.
Multiroom kits are made by Niles and Xantech.
These kits can also be used when there isn’t a clear line of
sight to the AV receiver’s remote sensor, such as when it’s
installed inside a cabinet.
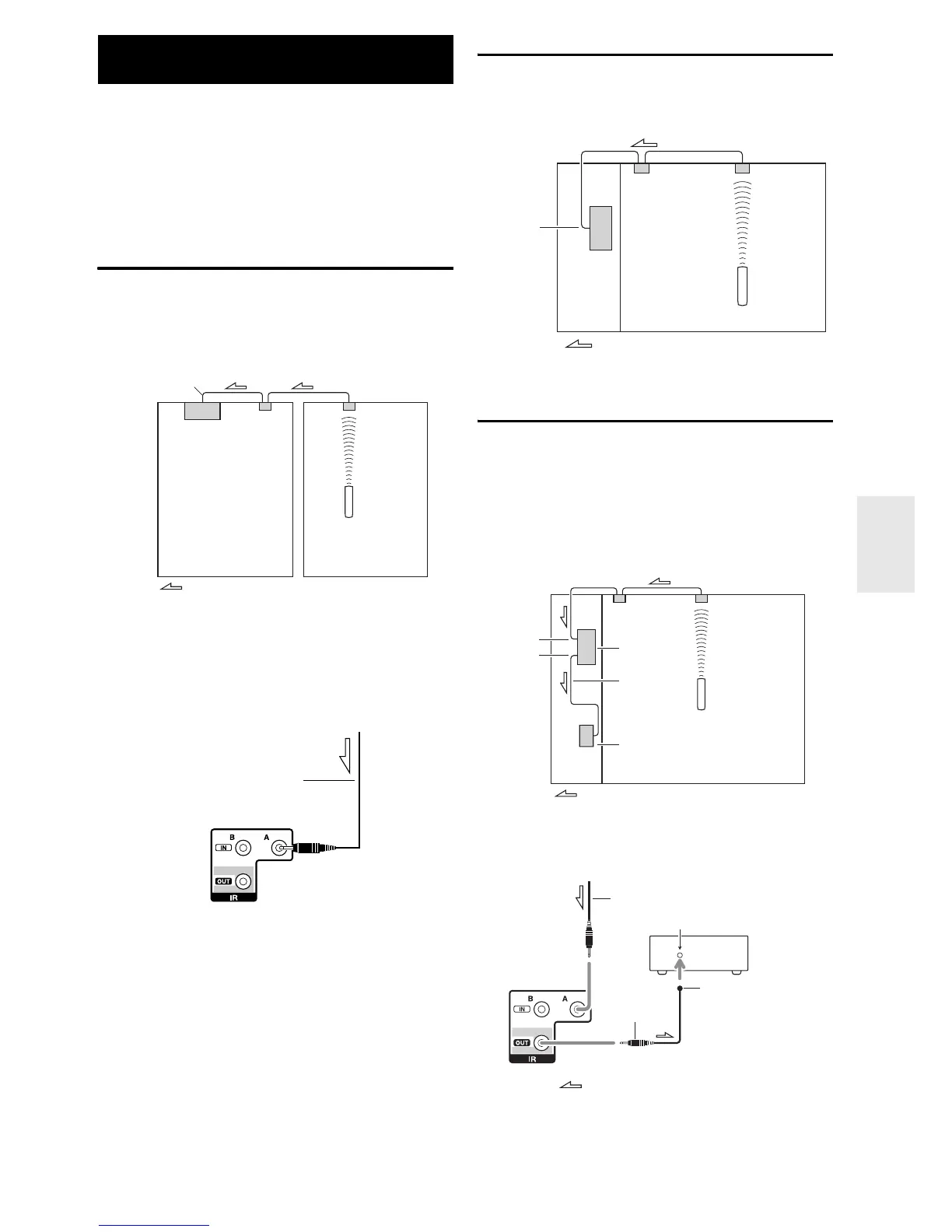
Using a Multiroom Kit with Zone 2
In this setup, the IR receiver in Zone 2 picks up the
infrared signals from the remote controller and feeds them
through to the AV receiver in the main room via the
connecting block.
The miniplug cable from the connecting block should be
connected to the AV receiver’s IR IN A or B jack, as
shown below. The IR IN A and B jacks are identical. Up
to two IR receivers can be connected.
Using a Multiroom Kit with a Cabinet
In this setup, the IR receiver picks up the infrared signals
from the remote controller and feeds them to the AV
receiver located in the cabinet via the connecting block.
Using a Multiroom Kit with Other
Components
In this setup, an IR emitter is connected to the AV
receiver’s IR OUT jack and placed in front of the other
component’s remote control sensor. Infrared signals
received at the AV receiver’s IR IN A or B jack are fed
through to the other component via the IR emitter. Signals
picked up by the AV receiver’s remote control sensor are
not output.
The IR emitter should be connected to the AV receiver’s
IR OUT jack, as shown below.
Using the Remote Controller in Zone 2
and Multiroom Control Kits
IR IN
A or B
Connecting
block
IR receiver
Remote controller
Main room Zone 2
Signal flow
From the connecting block
Miniplug cable
AV receiver
IR receiver
Connecting
block
IR IN
A or B
Remote controller
Signal flow
Inside
cabinet
IR receiver
Connecting
block
IR IN
A or B
AV receiver
IR emitter
IR OUT
Remote controller
Other component
Signal flow
Miniplug cable
Remote controller sensor
Emitter
IR emitter
Miniplug
Signal flow
AV receiver

Table of Contents

Related product manuals