EasyManua.ls Logo

INVT Goodrive GD35-011G-4-H1

INVT Goodrive GD35-011G-4-H1
298 pages
To Next Page IconTo Next Page
To Next Page IconTo Next Page
To Previous Page IconTo Previous Page
To Previous Page IconTo Previous Page
Loading...
Goodrive35 Series Closed-loop Vector Control VFD Basic operation instruction
157
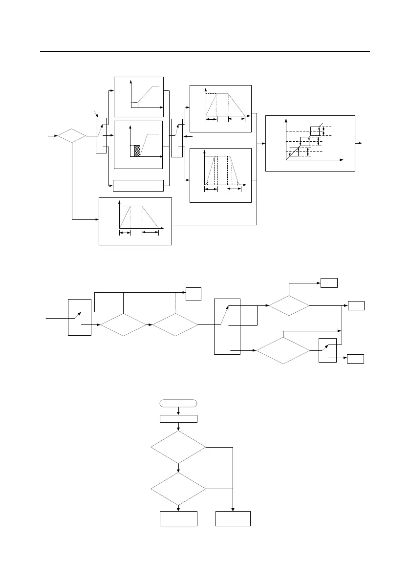
1. The starting logic figure of starting after the running command during the normal powering on.
Jogging running
N
1f
1t
P00.11
ACC time
P00.12
DEC time
ACC
DEC
P00.03
ACC
DEC
P00.03
1f
1t
P08.07
ACC time
P08.08
DEC time
ACC
DEC
P08.06
1t
1f
1t
Jumping
frequency 2
1/2*jumping range 2
1/2*jumping range 2
Jumping
frequency1
1/2*jumping range 1
1/2*jumping range 1
Jumping
frequency3
1/2*jumping range 3
1/2*jumping range 3
Y
Start after rotation speed tracking
P01.00
Starting running
Start directly
The starting frequency
The starting frequency
The retention time
The braking time before starting
The braking current before starting
P01.05
ACC/DEC method selection
P00.11
ACC time
P00.12
DEC time
0
1
2
0
1
Linear ACC/DEC
S curve ACC/DEC
Start directly
Start after DC braking
Jogging running frequency
1f
2. The starting logic figure of starting after the restarting function becomes valid during the normal
powering on.
Stand by
The running state before
power off
0
1
P01.21
restarting after the power off
selection
The waiting time of the restarting
after power off >P01.22
0
1
2
stopping
Running
0
1
P01.18
(the running protection of the powering on
terminal selection)
The retention time of the
restarting
>P01.123
N
Y
Y
N
Restart after
the power off
Running
Stoppin
g
FWD/REV
Whether the running command terminal
is valid
N
Running
Y
P00.01
Running command channel
Keypad
Comm
unicati
on
Terminal
3. The starting logic figure of starting after the automatic fault reset.
The VFD fault
In running
The fault reset times of the
VFD<P08.28
The interval time of the fault
reset time of the VFD >P08.29
Fault reset and the VFD
starts to run.
Display the fault code
and the VFD stops
N
N
Y
Y

Table of Contents

Related product manuals