EasyManua.ls Logo

INVT Goodrive20-EU VFD Series - Main Circuit Wiring and Control Circuit Diagram

INVT Goodrive20-EU VFD Series
168 pages
Print Icon
To Next Page IconTo Next Page
To Next Page IconTo Next Page
To Previous Page IconTo Previous Page
To Previous Page IconTo Previous Page
Loading...
Goodrive20-EU series VFD Installation guide
19
to the grounding terminal at the VFD and motor ends.
Route the motor cable, input power cable and control cables separately.
3.2.3 Wiring of terminals in main circuit
1. Connect the ground wire of the input power cable to the ground terminal (PE) of the VFD,
and connect the 3PH input cable to the terminals R, S, and T, and fasten them up.
2. Connect the ground wire of the motor cable to the ground terminal of the VFD, and
connect the 3PH motor cable to the terminals U, V, and W, and fasten them up.
3. Connect the brake resistor and other accessories that are equipped with cables to the
specified positions.
4. Fasten all the cables outside of the VFD mechanically, if possible.
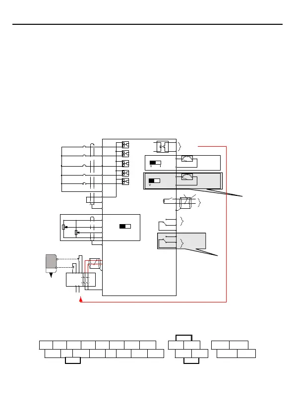
3.2.4 Wiring diagram of control circuit
COM
GND
Multi-function input terminal 1
Multi-function input terminal 2
Multi-function input terminal 4
High speed pulse input collector
Multi-function input terminal 3
Open collector input optional
Y1 output
Analog output
Analog output
Relay 1 output
Relay 2 output
Shield layer
Twisted pair
PE
PE
S2
H1
Safety switch
Safety controller
Open circuit
Safety state feedback
Safety input
S1
H2
+ 24V
PE
PE
AO2 output is
available only for 1PH
230V VFD models of
2.2kW and higher and
for 3PH 230V VFD
models of 0.75kW
and higher.
Relay 2 output is available only for
1PH 230V VFD models of 2.2kW and
higher and for 3PH 230V VFD models
of 0.75kW and higher.
0-10V/0-20mA
0-10V/0-20mA
RS485
communication
485+
485-
RO1A
RO1B
RO1C
RO2A
RO2B
RO2C
AO1
GND
AO1
AO2
GND
Y1
COM
S1
S2
S3
S4
HDI
PW
+24V
+10V
AI2
AI3
AI2
V
I
Note: For AI and AO terminal
wiring, connect the COM terminal
but not the GND terminal for 1PH
230V VFD models of 2.2kW and
lower and for 3PH 230V VFD
models of 0.75kW and lower.
AO2
I
Figure 3-9 Wiring of control circuit
3.2.5 Terminals of control circuit
S1 S2 S3 S4 HDI AI2 AI3 +10V
+24V PW COM COM Y1 AO1 485+ 485-
+24V H1
+24V H2
RO1B RO1C
RO1A RO1C
Figure 3-10 Connection terminal diagram for VFDs ≤2.2kW

Table of Contents

Related product manuals