EasyManua.ls Logo

Iskra WM3M4 - Introduction; Digital Signing Procedure

Iskra WM3M4
57 pages
Print Icon
To Next Page IconTo Next Page
To Next Page IconTo Next Page
To Previous Page IconTo Previous Page
To Previous Page IconTo Previous Page
Loading...
DIGITAL SIGNATURE (VALID ONLY FOR WM3M4C)
User’s Manual WM3M4 &WM3M4C
31
6.1 Introduction
Energy meter supports digital signing of billing information to ensure integrity of data for end
customer. All digital signing procedures are HW based with dedicated crypto chip, which supports
ECDSA FIPS186-3 Elliptic Curve Digital Signature. Energy meter supports MODBUS over RS485 for
communication with EV control unit.
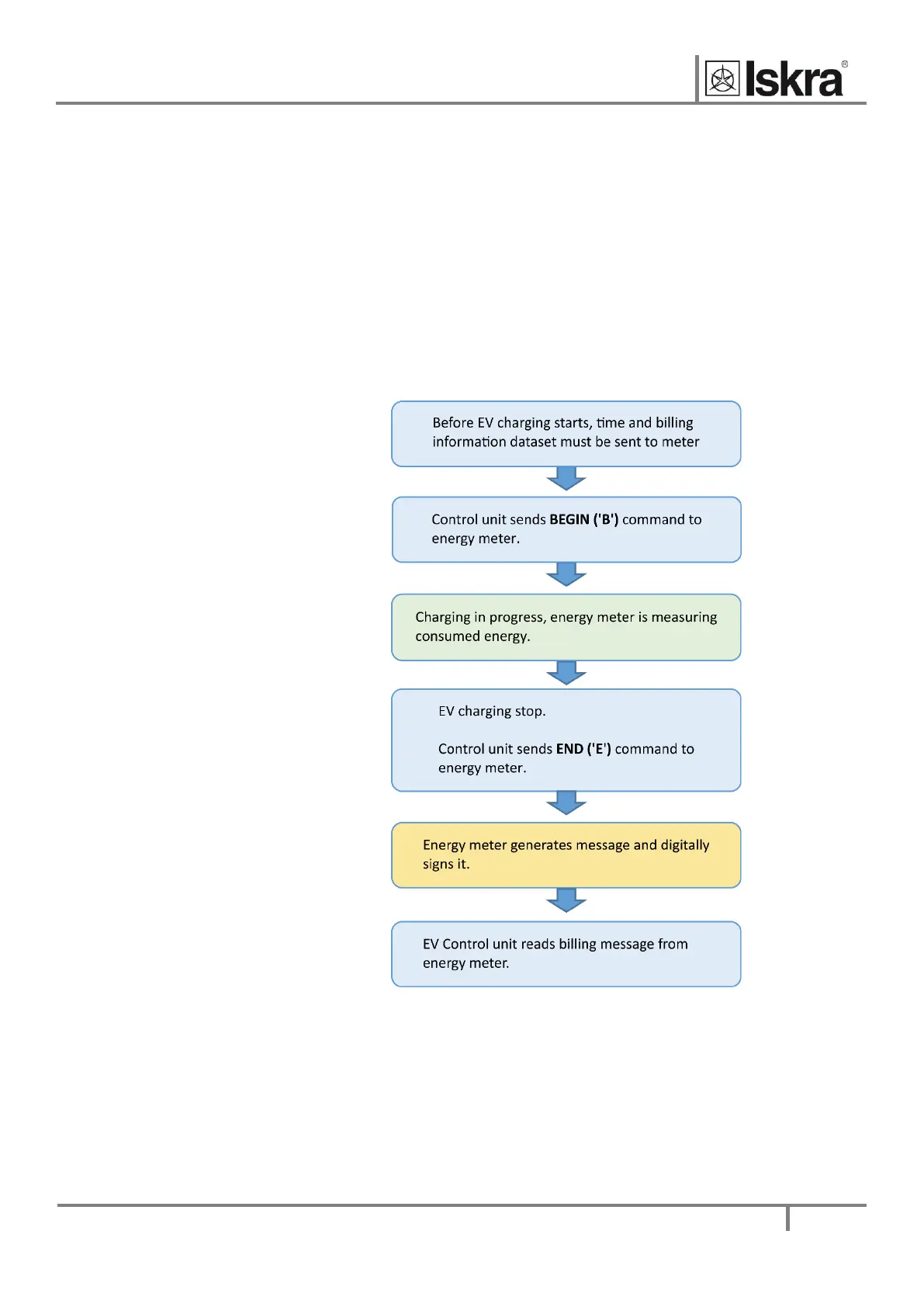
6.2 Digital signing procedure
EV charger control unit is responsible to send start and stop command to energy meter. Energy meter
measures consumed energy during charging. When charging is finished, EV control unit provides
billing dataset (customer info, time, etc.) to energy meter via MODBUS communication. Energy meter
adds measured energy and generates final billing message with digital signature. EV charger control
unit then reads complete billing information with measured energy consumption and digital signature.

Related product manuals