EasyManua.ls Logo

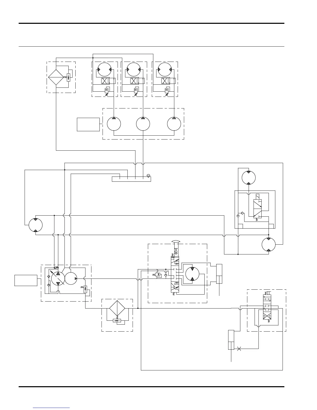
Jacobsen Tri King Triplex Mower - Hydraulic Schematic

Jacobsen Tri King Triplex Mower
108 pages
Print Icon
To Next Page IconTo Next Page
To Next Page IconTo Next Page
To Previous Page IconTo Previous Page
To Previous Page IconTo Previous Page
Loading...
100
Rear
Wheel
Motor
Left
Wheel
Motor
Right
Wheel
Motor
Traction Pump
Engine
Direct
Drive
3400 RPM
Reel Motors
Right
Center
Left
Electric
Clutch
Filter
Tank
5.5 Gals. in System
Steering
Cylinder
Steering Valve
Filter
Lift
Cylinder
Lift Valve
3WD
Valve
A
T
B
P
PB
T
P
L
R
1
2
A1
A
B1
B
A
B
TRI-KING
37.1 Hydraulic Schematic
Serial No. All

Table of Contents

Related product manuals