EasyManua.ls Logo

Jacuzzi J-200 Series - 16 Circuit Board Diagrams; North American 2-Pump Models

Jacuzzi J-200 Series
64 pages
Print Icon
To Next Page IconTo Next Page
To Next Page IconTo Next Page
To Previous Page IconTo Previous Page
To Previous Page IconTo Previous Page
Loading...
J-200
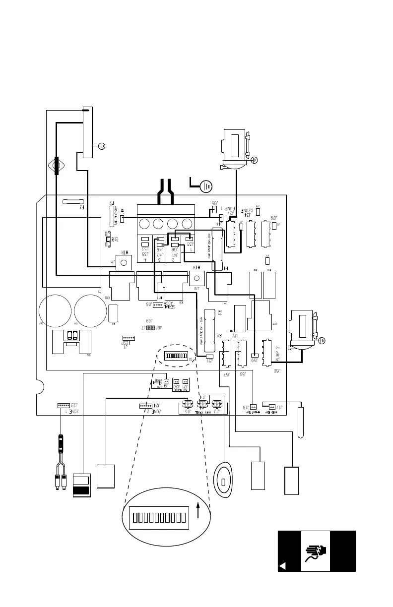
16.0 Circuit Board Diagrams
16.1 North American 2-Pump Models
This wiring diagram is used for the 240V 60 Hz North American spa
models.
CLEARRAY
Stereo power
Supply (optional)
Pump 1
2 speed
1
2
3
4
OZONE
PUMP 1
PUMP 2
UV
A/V
30A
30A
Bridge
(optional)
240VAC, 26A/36A/45A
3-WIRE CONNECTION
60HZ 1-PHASE SERVICE
RED
BLK
G-GRN
STEP LIGHT
(OPTIONAL)
Water
Sensor
5.5 kW HEATER
THERMAL CUTOFF
Pump 2
Flow Sensor
5AT~250V
Light
Adapter
Control panel
S1
ON
1 2 3 4 5 6 7 8 9 10
DANGER
Turn power off
before servicing. This
task should only be
performed by a quali
-
fied technician.
!
RISK OF SHOCK OR
ELECTROCUTION!
53

Table of Contents

Other manuals for Jacuzzi J-200 Series

Related product manuals