EasyManua.ls Logo

JBL PSW-D110 - POWER MODULE TESTING FLOW CHART

JBL PSW-D110
28 pages
Print Icon
To Next Page IconTo Next Page
To Next Page IconTo Next Page
To Previous Page IconTo Previous Page
To Previous Page IconTo Previous Page
Loading...
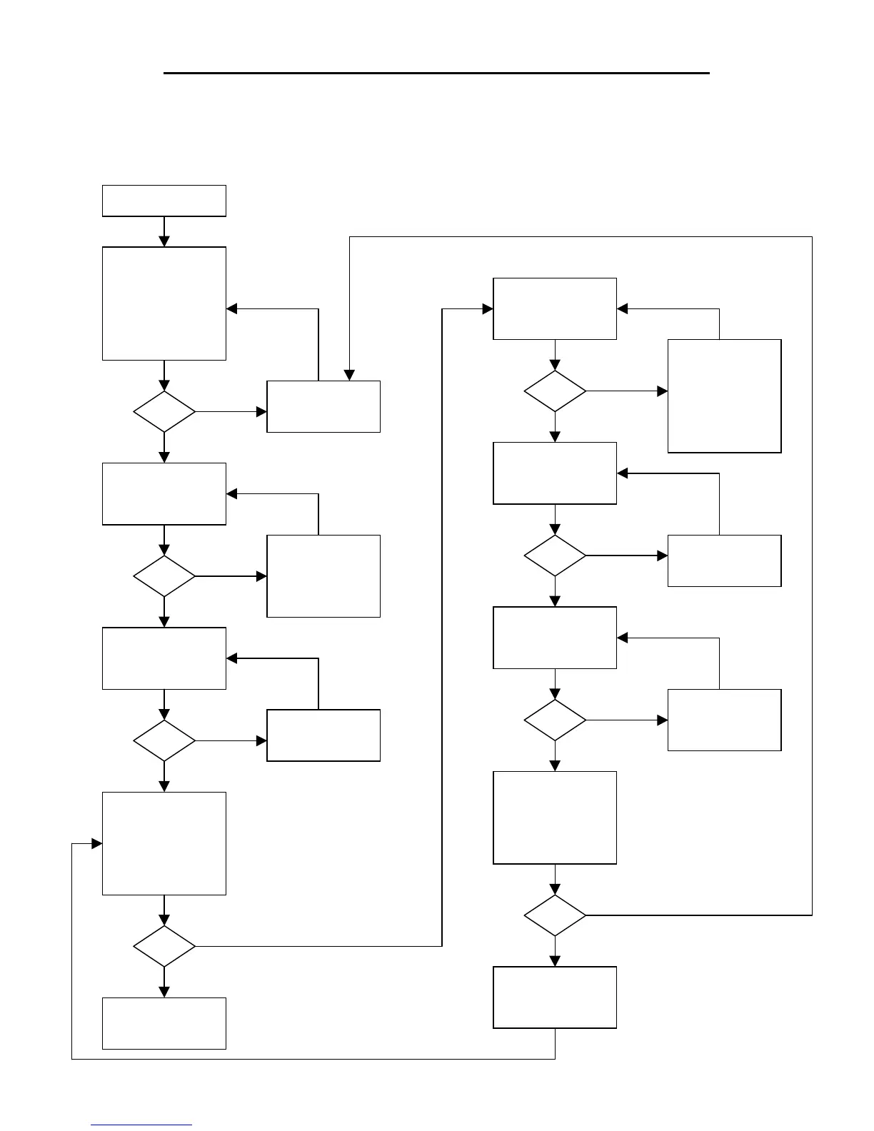
PSW-D/DPS-10 POWER MODULE TESTING FLOW CHART
CAUTION : MODULE OUTPUT IS FLOATING AND IS NOT PROTECTED AGAINST A SHORT
TO GROUND. ALL TEST INSTRUMENTS CONNECTED TO THE OUTPUT MUST
BE FLOATING. ATTACH THE SCOPE PROBE TIP TO SPK - and REFERENCE
LEAD TO SPK+.
no
no
yes
yes
no
no
yes
yes
no
no
yes
yes
no
no
yes
yes
START
C
heck V+; V-;
+/-15V voltage
at the module
C
heck fuse
transformer,
CMC, rectifier,
C1 and C2
U
se scope to
check switchi4.
High-Pass
Check input of
module wrt GND
= 0V D.C.
Power up with no
signal input
LED RED
OK
OK
OK
OK
OK
OK
OK
OK
C
heck C29 and
Pre-AMP
U
se scope to
check O/P at
module wrt GND
90Vpp square
w
ave shown
C
heck L1, L2,
L3, L4, C6 and
C
24
C
heck 6V at the
module wrt V-
=6.2V
eplace
Module
MODULE OK
END
C
heck D1, R1,
Q3, Q4, Q5,
and SCP
C
heck
transformer,
CMC, rectifier,
C1, C2, D9,
D10, R16 and
R17
C
heck S/D volt-
age at the module
wrt V- =5.75V
C
heck D6, R9
and R46
R
esistance check
(no load)
between V+ V-,
V+ O/P,V- O/P
and O/P to GND
is > 5K
13

Other manuals for JBL PSW-D110

Related product manuals