EasyManua.ls Logo

JVC KD-AVX1J - Page 78

JVC KD-AVX1J
79 pages
Print Icon
To Next Page IconTo Next Page
To Next Page IconTo Next Page
To Previous Page IconTo Previous Page
To Previous Page IconTo Previous Page
Loading...
KD-AVX1
6
G
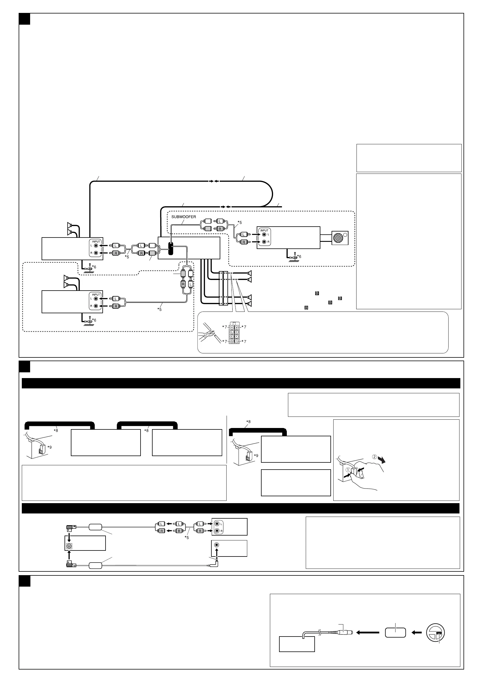
Connecting the external amplifiers / Anschließen der externen Verstärker / Connexion d’amplifi cateurs extérieurs / Verbinden van externe
versterkers
You can connect amplifiers to upgrade your car
stereo system.
Connect the remote lead (blue with white stripe)
to the remote lead of the other equipment so that
it can be controlled through this receiver.
For amplifier only:
Disconnect the speakers from this
receiver, connect them to the amplifier.
Leave the speaker leads of this receiver
unused.
You can switch off the built-in amplifier and
send the audio signals only to the external
amplifier(s) to get clear sounds and to prevent
internal heat built-up inside the receiver. See
page 47 of the INSTRUCTIONS (separate
volume).
The line output level of this receiver is kept
high to maintain the hi-fi sounds reproduced
from this receiver.
When connecting an external amplifier to
this receiver, turn down the gain control
on the external amplifier to obtain the best
performance from this receiver.
Sie können einen Verstärker anschließen, um Ihre
Autostereoanlage zu erweitern.
Schließen Sie das Fernbedienungskabel (blau mit
weißem Streifen) an das Fernbedienungskabel
des anderen Geräts an, so daß es über dieses
Gerät gesteuert werden kann.
Nur für den Verstärker:
Die Lautsprecher von diesem Gerät
abtrennen und am Verstärker anschließen.
Die Lautsprecherleitungen dieses Geräts
unbenutzt lassen.
Sie können den eingebauten Verstärker abschalten
und die Audiosignale nur zu dem(n) externen
Verstärker(n) ausgeben, um scharfen Ton zu erhalten
und Hitzestau im Receiver zu vermeiden. Siehe
Seite 47 der BEDIENUNGSANLEITUNG (separate
Druckschrift).
Der Ausgangspegel dieses Geräts wird auf
einem hohen Wert gehalten, um den Hifi-Klang
zu unterstützen, den dieses Gerät reproduziert.
Wenn Sie einen externen Verstärker an
dieses Gerät anschließen, stellen Sie den
Verstärkungsregler des externen Verstärkers
herunter, um die bestmögliche Leistung dieses
Geräts zu erzielen.
Vous pouvez connecter des amplificateurs pour
améliorer votre système autoradio.
Connectez le fil de commande à distance (bleu
avec bande blanche) au fil de commande à
distance de l’autre appareil de façon qu’il puisse
être commandé via cet appareil.
Pour l’amplificateur seulement:
Déconnectez les enceintes de cet appareil
et connectez-les à lamplificateur. Laissez
les fils d’enceintes de cet appareil inutilisés.
Vous pouvez désactiver l’amplificateur intégré et
envoyer les signaux audio uniquement à un ou
plusieurs amplificateurs extérieurs afin d’obtenir un
son clair et pour éviter un échauffement interne de
l’appareil. Référez-vous à la page 47 du MANUEL
D’INSTRUCTIONS (volume séparé).
Le niveau de sortie de ligne de cet appareil est
maintenu à un niveau élevé pour maintenir une
qualité Hi-Fi pour les sons reproduits par cet
appareil.
Lors de la connexion d’un amplificateur extérieur
à cet appareil, diminuez le réglage du gain
sur l’amplificateur extérieur pour obtenir les
meilleures performances de cet appareil.
Het is mogelijk om uw autostereosysteem uit te breiden
door een versterker aan te sluiten.
Verbind de externe kabel (blauw met witte streep)
met de externe kabel van het andere apparatuur zodat
deze op afstand vanaf deze apparaat kan worden
bediend.
Alleen voor een versterker:
Koppel de speakers van dit apparaat los
en verbind ze aan de versterker. Gebruik
de speakerdraden van dit apparaat niet.
U kunt de ingebouwde versterker uitschakelen
en de audiosignalen uitsluitend direct naar een
externe versterker(s) sturen voor een helder geluid
en om te voorkomen dat er te veel warmte in de
receiver wordt opgehoopt. Zie bladzijde 47 van de
GEBRUIKSAANWIJZING (afzonderlijk boekje).
Het uitgangsniveau van het geluid is hoog om het
hifi-geluid van deze eenheid te behouden.
Wanneer u een extern apparaat op deze
eenheid aansluit, moet u erop letten dat u de
versterkingsfactor van de externe versterker laag
houdt, zodat deze eenheid de beste prestaties levert.
KD-AVX1
LINE OUT (REAR)
LINE OUT (FRONT)
KD-AVX1
H
CD changer and DAB tuner / CD-Wechsler und DAB-Tuner / Changeur de CD et tuner DAB / CD-wisselaar en DAB-tuner
CAUTION / ACHTUNG / PRECAUTION /
WAARSCHUWING
:
Before connecting the CD changer and/or DAB tuner, make sure that the receiver is turned off.
Vor dem Anschließen des CD-Wechslers und/oder DAB-Tuners sicherstellen, dass der Receiver
ausgeschaltet ist.
Avant de connecter le changeur de CD et/ou le tuner DAB, s’assurer que l’receiveré est éteinte.
Schakel de receiver beslist uit alvorens een CD-wisselaar en/of DAB-tuner aan te sluiten.
You can connect both components in series as illustrated below.
Sie können beide Komponenten in Reihe anschließen, wie in der Abbildung unten gezeigt.
Vous pouvez connecter les deux appareils en série comme montré sur l’illustration.
U kunt beide componenten, zoals hieronder afgebeeld, aansluiten.
*
8
Connecting cord supplied for your CD changer or DAB tuner
*
8
Anschließen des für CD-Wechsler oder DAB-Tuner mitgelieferten Kabels
*
8
Cordon de connexion fourni avec votre changeur de CD ou tuner DAB
*
8
Aansluitsnoer bijgeleverd voor uw CD-wisselaar of DAB-tuner
Connecting the external components / Anschließen der externen Komponenten / Connexion d’un autre appareil extérieur / Verbinden van
externe componenten
JVC CD changer
CD-Wechsler von JVC
Changeur de CD JVC
JVC CD-wisselaar
JVC DAB tuner
DAB-Tuner von JVC
Tuner DAB JVC
JVC DAB-tuner
Connecting to the steering wheel remote controller / Anschluß an die Lenkradfernbedienung / Connexion de la télécommande de volant /
Verbinden met de stuurwiel-afstandsbediening
I
If your car is equipped with the steering wheel remote controller, you can operate this receiver using the
controller. To do it, a JVC’s OE remote adapter (not supplied) which matches with your car is required.
Consult your JVC IN-CAR ENTERTAINMENT dealer for details.
Wenn Ihr Fahrzeug mit einer Lenkradferndienung ausgestattet ist, können Sie damit diesen Receiver
steuern. Hierfür ist ein für Ihr Fahrzeug passender Radio-Lenkrad-Fernbedienungsadaption von JVC
(nicht im Lieferumfang enthalten) erforderlich. Für weitere Einzelheiten wenden Sie sich an Ihren JVC
Autoradiohändler.
Si votre voiture est munie d’une télécommande de volant, vous pouvez commander cet autoradio en
utilisant la télécommande. Pour le faire, un adaptateur pour télécommande au volant JVC (non fourni)
correspondant à votre voiture est nécessaire. Consultez votre revendeur d’autoradio JVC pour les détails.
Indien uw auto een stuurwiel-afstandsbediening heeft, kunt u deze receiver met die afstandsbediening bedienen.
Hiervoor heeft u echter een JVC adapter (niet bijgeleverd) nodig die geschikt is voor de stuurwiel-afstandsbediening van
uw auto. Raadpleeg uw JVC car audio dealer voor details.
KD-AVX1
Rear speakers
Hintere Lautsprecher
Enceintes arrière
Achterspeakers
JVC Amplifier
JVC Verstärker
JVC Amplificateur
JVC Versterker
JVC Amplifier
JVC Verstärker
JVC Amplificateur
JVC Versterker
JVC Amplifier
JVC Verstärker
JVC Amplificateur
JVC Versterker
Rear speakers
Hintere Lautsprecher
Enceintes arrière
Achterspeakers
Front speakers
Vordere
Lautsprecher
Enceintes avant
Voorspeakers
To the remote lead of other equipment
or power aerial if any
Zum Zusatzkabel des anderen
Geräts oder der Motorantenne, sofern
vorhanden
Au fil de télécommande de l’autre
appareil ou à l’antenne automatique
s’il y en a une
Naar afstandsdraad van andere apparatuur
of antenne met circuit indien aanwezig
*
6
Firmly attach the ground wire to the metallic
body or to the chasis of the car—to the place
not coated with paint (if coated with paint,
remove the paint before attaching the wire).
Failure to do so may cause damage to the
receiver.
*
6
Verbinden Sie den Erdungsleiter mit der
Karosserie oder dem Rahmen des Fahrzeugs.
Die Kontaktstelle darf nicht lackiert sein (sollte
die Kontaktstelle lackiert sein, entfernen Sie
den Lack der Kontaktstelle, bevor Sie den
Leiter befestigen). Wenn der Erdungsleiter
nicht ordnungsgemäß angeschlossen wird,
kann dieses Gerät beschädigt werden.
*
6
Attachez solidement le fil de mise à la masse
au châssis métallique de la voiture—à un
endroit qui n’est pas recouvert de peinture (s’il
est recouvert de peinture, enlevez d’abord
la peinture avant d’attacher le fil). L’appareil
peut être endommagé si cela n’est pas fait
correctement.
*
6
Bevestig de aardedraad goed met een metalen
onderdeel of het chassis van de auto—bevestig op
een niet-gelakt gedeelte (indien gelakt, schuur dan
af alvorens de draad te bevestigen). Het toestel kan
worden beschadigd indien de aardedraad niet goed
is aangesloten.
JVC CD changer
CD-Wechsler von JVC
Changeur de CD JVC
JVC CD-wisselaar
JVC DAB tuner
DAB-Tuner von JVC
Tuner DAB JVC
JVC DAB-tuner
Subwoofer
Subwoofer
Caisson de grave
Subwoofer
Remote lead
Fernbedienungsleitung
Fil d’alimentation à distance
Afstandbedieningsdraad
Y-connector (not supplied for this receiver)
Y-Anschluß (für diesen Receiver nicht mitgeliefert)
Connecteur Y (non fourni avec cet appareil)
Y-connector (niet bij deze receiver bijgeleverd)
Remote lead (Blue with white stripe)
Fernbedienungsleitung (Blau mit weißem Streifen)
Fil d’alimentation à distance (Bleu avec bande blanche)
Afstandbedieningsdraad (Blauw met witte streep)
Front speakers (see diagram
)
Vordere Lautsprecher (siehe Schaltplan )
Enceintes avant (voir le diagramme )
Voorspeakers (zie schema )
*
7
Cut the rear speaker leads of the car’s ISO connector and connect them to the amplifier.
*
7
Schneiden Sie die hinteren Lautsprecherkabel des ISO-Steckverbinders des Fahrzeugs
ab, und schließen diese an den Verstärker an.
*
7
Coupez les fils des enceintes arrière du connecteur ISO de la voiture et connectez-les à
l’amplificateur.
*
7
Knip de achterluidsprekerdraden van de ISO-stekker van de auto en verbind de draden met de
versterker.
*
5
Signal cord (not supplied for this receiver)
*
5
Einzelleitung (für diesen Receiver nicht
mitgeliefert)
*
5
Cordon de signal (non fourni avec cet appareil)
*
5
Signaalkabel (niet bij deze receiver bijgeleverd)
KD-AVX1
External component / Externe Komponente / Appareil extérieur / Extern component
CD changer jack
CD-Wechsler-
Buchse
Prise du changeur
de CD
Aansluiting voor
CD-wisselaar
External component
Externe Komponente
Appareil extérieur
Extern component
*
10
Line Input Adapter KS-U57 (not supplied for this receiver)
*
10
Line-Eingangsadapter KS-U57 (für diesen Receiver nicht mitgeliefert)
*
10
Adaptateur d’entrée de ligne KS-U57 (non fourni avec cet appareil)
*
10
Lijningangsadapter KS-U57 (niet bij deze receiver bijgeleverd)
*
11
Aux Input Adapter KS-U58 (optionally purchased)
*
11
Aux-Eingangsadapter KS-U58 (getrennt gekauft)
*
11
Adaptateur d’entrée auxiliaire KS-U58 (vendu séparément)
*
11
Aux-ingangsadapter KS-U58 (los verkrijgbaar)
KS-U57 *
10
KS-U58 *
11
or
oder
ou
of
3.5 mm stereo mini plug
3,5-mm-Stereo-Ministecker
Mini-fiche stéréo de 3,5 mm
3,5 mm stereo-ministekker
OE REMOTE
Steering wheel remote input
Lenkrad-Fernbedienungseingang
Entrée de la télécommande de
volant
Invoer afstandsbediening-met-
stuurwieltje
OE remote adapter (not supplied)
Radio-Lenkrad-Fernbedienungsadaption
(nicht im Lieferumfang enthalten)
Adaptateur pour télécommande au volant (non fourni)
Adapter voor stuurwiel-afstandsbediening (niet
bijgeleverd)
Steering wheel remote controller (equipped in the car)
Lenkradfernbedienung (im Fahrzeug installiert)
Télécommande de volant (installée dans la voiture)
Stuurwiel-afstandsbediening (in de auto)
or / oder /
ou / of
*
9
To disconnect the CD/DAB connector
*
9
Zum Abtrennen des CD/DAB-Steckverbinders
*
9
Pour déconnecter le connecteur CD/DAB
*
9
Ontkoppelen van de CD/DAB-stekker
Hold the connector top tightly
(1), then pull it out (2).
Halten Sie die Steckverbinder-
Oberseite fest (1) und ziehen
Sie ihn heraus (2).
Tenez fermement le connecteur
par-dessus (1) et tirez vers
l’extérieur (2).
Tartu lujasti liittimen päähän (1), ja
vedä se ulos (2).

Table of Contents

Other manuals for JVC KD-AVX1J

Related product manuals