EasyManua.ls Logo

JVC RX-5022VSL

JVC RX-5022VSL
57 pages
To Next Page IconTo Next Page
To Next Page IconTo Next Page
To Previous Page IconTo Previous Page
To Previous Page IconTo Previous Page
Loading...
RX-5020VBK/RX-5022VSL
AB CD E F G
1
2
3
4
5
2-1
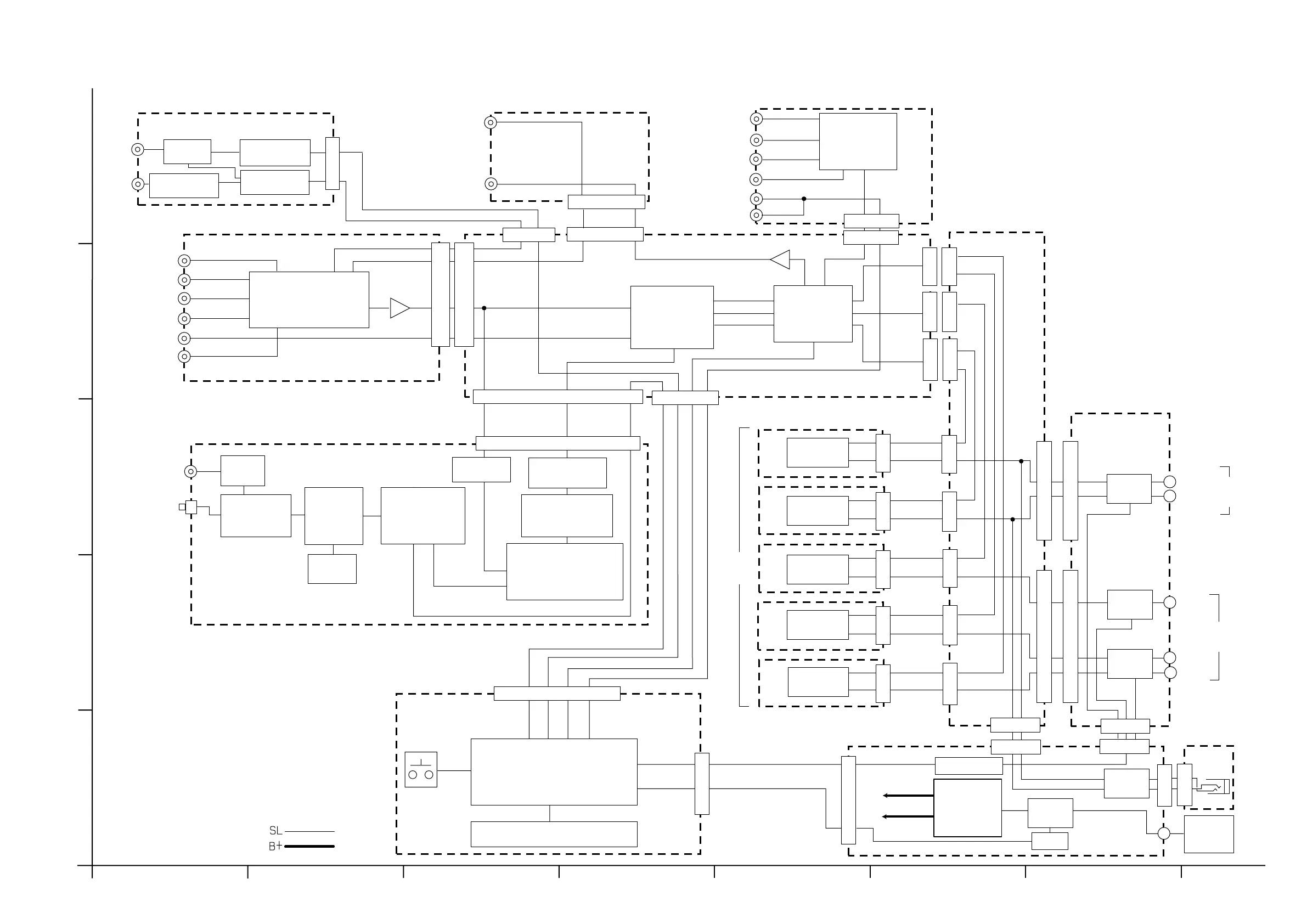
CN111
PLL CLK, PLL DATA, PLL CE,
PLL CLK, PLL DATA, PLL CE
DSP CLK, DSP STATUS, DSP READY, DSP RESET
VOL CLK, VOL DATA, VOL LATCH
KEY
RY HP, RY LR1
RY LR2, RY C
TUNER L/R
TUNER L/R
DVD L/R
SIGNAL L/R
VCR OUT
REAR
CENTER
FRONT
AM
FM
DVD FRONT
VIDEO MONITOR
IN VCR P.B.
OUT VCR REC
AV COMPU LINK
SUB WOOFER
OUT
CD L/R
VCR REC.
TV SOUND
VCR P.B.
TAPE P.B.
TAPE REC.
CN451
CN411
CN431
CN481
CN473CN472CN471
CN372CN371CN311
FW301
FW301
FW302
FW302
CN301CN302CN901CN801CN802
CN312
CN321
CN332
CN201
CN701
FW251
FW251
CN331
CN373
CN681
Lch
Lch
Rch
Rch
RLch
SLch
Cch
Cch
HP
RRch
SRch
Audio
amp.
Speaker
terminal
FW303
FW341
CN203
CN241
CN401
CN421
Block diagram
COAXIAL
IN
OPTICAL
IN
DVD IN
COMPU LINK -4
CN702
CN441
CN501
Main
plug
POWER
-SUPPLY
CIRCUIT
POWER
CN402
COMPU LINK
DSP OUT
IN
DSP CLK, DSP STATUS, DSP READY, DSP RESET
Speaker 1
terminal
AMP.
IC652,662,682
AMP.
IC650,651,
661,690,691
AMP.
IC609,610
IC631
DSP
SELECTOR
SDRAM
IC641
RF101
T111
MW RF&OSC
IC121
PLL
IC102
IC402
IC403
TUNER
AM/FM DET
SOURCE SELECTOR
IC423
IC501
IC428
SELECTOR
SELECTOR
6CH MASTER
VOLUME
Q315
Q317
Q316
Q318
Q915
Q917
Q815
Q817
Q816
Q818
Q206~Q209
IC701
SYSTEM CONTROLLER
FL DISPLAY
D1701
RY302
RY303
RY203
RY304
IC621
SW
DSP
CONTROLLER
IC671
IC601
AD/DA CONVERTER
IC427
IC611, IC612
RY202
Q202
+5V
+23V
IC102
AM/FM DET
AMP.
IC650,651,
661,690,691

Other manuals for JVC RX-5022VSL

Related product manuals