EasyManua.ls Logo

JVC RX-E100RSLB - Page 11

JVC RX-E100RSLB
50 pages
Print Icon
To Next Page IconTo Next Page
To Next Page IconTo Next Page
To Previous Page IconTo Previous Page
To Previous Page IconTo Previous Page
Loading...
8
Getting Started
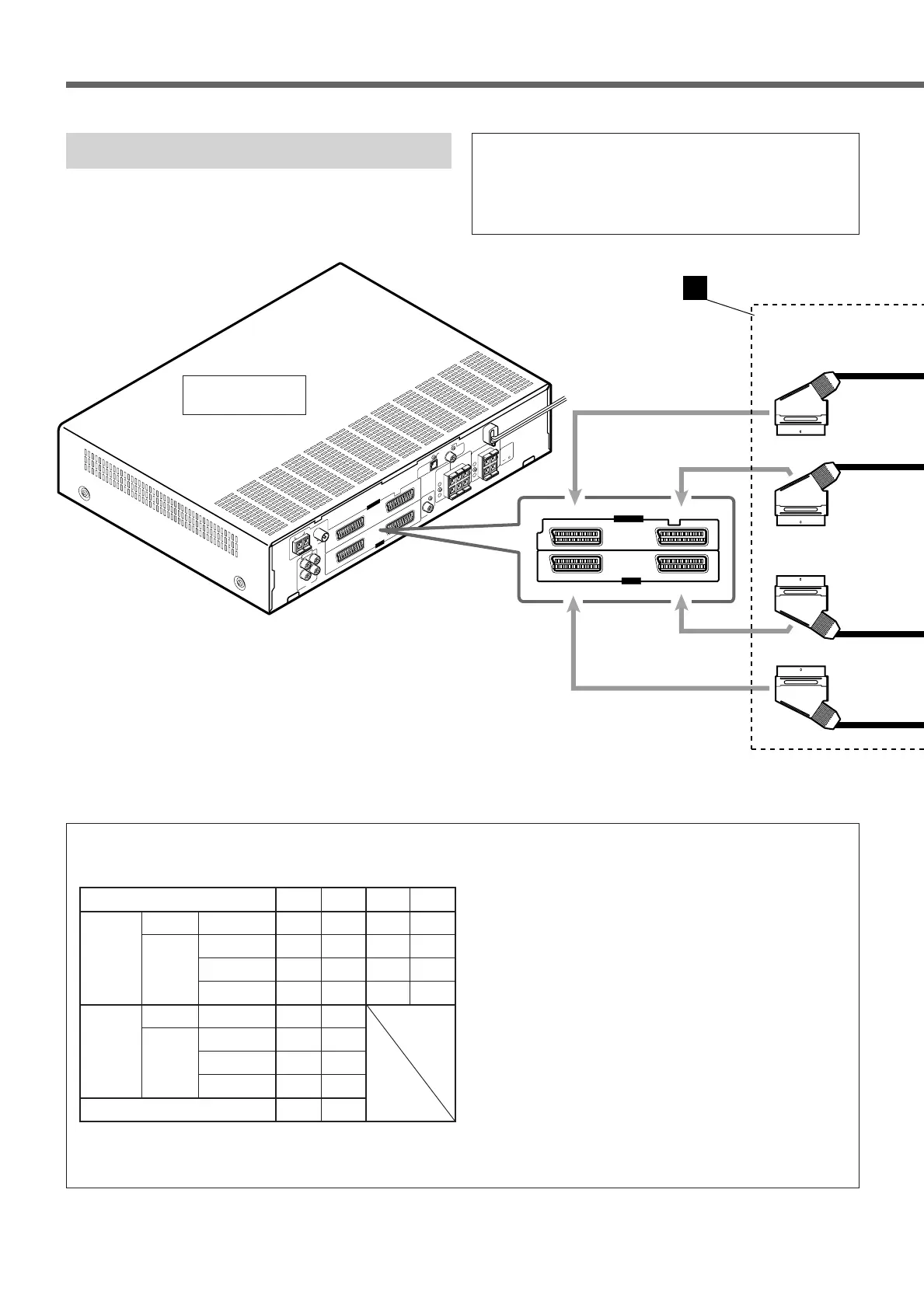
Turn the power off to all components before connections.
*1 The signals input from a SCART terminal cannot be output
through the same SCART terminal.
*2 The video format of the output video signals are consistent
with that of the input video signals. For example, if S-VIDEO
signals are input to this unit, no signals other than S-VIDEO
signals can be output from this unit. Refer to the manuals
supplied with the video components to check the setting of the
input/output video signals.
*3 The signals for T-V LINK function are always going through
the unit.
D
AV IN/OUT
AV IN
VCR
TV
STBDVD
FM 75
COAXIAL
CAUTION :
SPEAKER
IMPEDANCE
816
+
+
+
+
AM LOOP
AM
EXT
ANTENNA
DIGITAL 2
(STB)
DIGITAL 1
(DVD)
DIGITAL IN
CENTER
SPEAKER
REAR SPEAKERS
RIGHT LEFT
FRONT SPEAKERS
RIGHT LEFT
SUBWOOFER
OUT
VCR
TV
DVD
STB
AV IN/OUT
AV IN
OUT
(REC)
IN
(PLAY)
TAPE
AUDIO
RX-E100R
Illustrations of the input/output terminals below are typical
examples.
When you connect other components, refer also to their
manuals since the terminal names actually printed on the rear
vary among the components.
SCART Terminal Specifications
TV VCR STB DVD
AUDIO L/R VVVV
IN
Composite
VVVV
VIDEO S-VIDEO VVV
RGB VVV
AUDIO L/R V*1 V*1
OUT
Composite
V*1*2 V*1*2
VIDEO S-VIDEO V*2
RGB V*2
T-V LINK V*3 V*3
EN01-09.RX-E100RSL[B]_f 01.3.8, 2:49 PM8

Table of Contents

Related product manuals