EasyManua.ls Logo

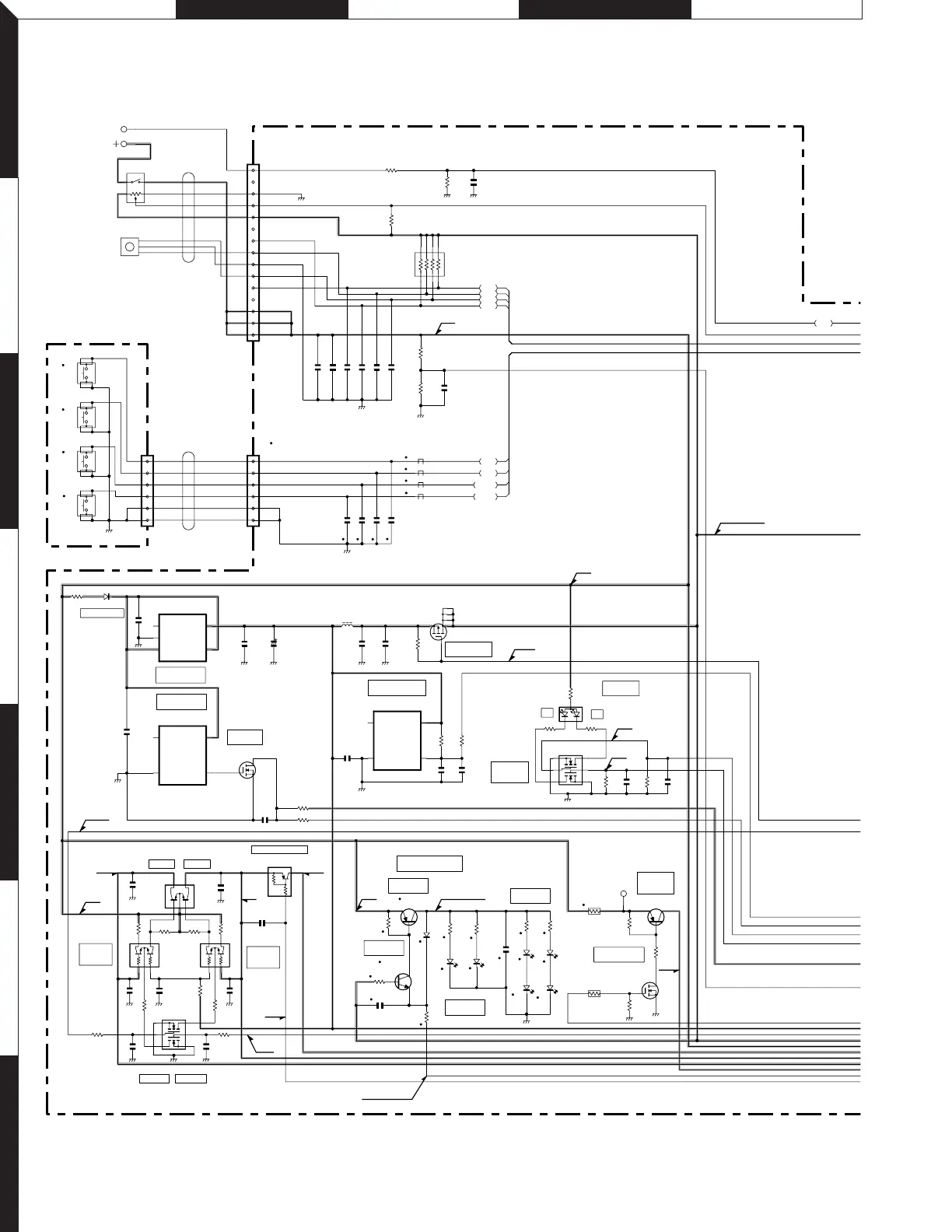
Kenwood TK-3170 E3 - SCHEMATIC DIAGRAMS; Control Section & PTT Board Schematics

Kenwood TK-3170 E3
40 pages
Print Icon
To Next Page IconTo Next Page
To Next Page IconTo Next Page
To Previous Page IconTo Previous Page
To Previous Page IconTo Previous Page
Loading...
TK-3170 SCHEMATIC DIAGRAM
26
7
6
5
4
3
2
1
A B C D E
X57-701 (B/4) 1/6, X57-701 (C/4) 1/1
BATSEL
R92
47k
D4
MA2S111
S1
S70-0424-05
R82
390
C28
1
2
3
4
5
6
PTT
1
2
NC
3
GND
4
toCPU
5
5V
6
NC
7
S3A
8
S1B
9
S*C
10
S1A
11
S2B
12
NC
13
14
15
C11
2.2u
R262
47k
S4
S70-0424-05
R7
1k
L3
C23
1u
C22
4700p
R26
0
C3
4.7u
R28
470k(D)
C202
1u
R18
10
R27
470k(D)
R17
820
C6
470p
D1
RB521S-30
C5
470p
R255
470k
C33
0.1u
1
2
4
VSS
3
NC
C32
0.1u
EN2
C17
470p
R248
0
R67
4.7k
EN3
C26
R25
15k
R20
10k
R95
1k
R21
820
R254
470k
C21
L5
R14
1k
R61
330
CP1
47k*4
SIDE1
C16
470p
C13
470p
R24
220k
1
2
3
4
5
6
C18
0.1u
1
2
4
VSS
3
NC
EN4
C29
R1
0
R23
0
R68
180
R2
15k
S2
S70-0457-05
R8
2.7k
C7
0.1u
R12
330k
C35
0.1u
C4
1u
AUX
R91
3.3k
L4
C31
470p
C30
470p
C19
470p
Q7
UPA672T
SEL
IC2
XC6204B502PR
1
NC
2
VSS
3
CE
4
5
C2
470p
R22
0
C52
0.1u
S3
S70-0424-05
C20
4700p
SIDE2
C25
4700p
R63
3.3k
C15
4700p
R11
47k
EN1
L2
R250
0
C49
470p
C24
1u
C34
470p
R15
2.7k
R16
330
R72
180
C9
1u
L1
R75
390
C14
4700p
J82-0105-X5
AUX
SB
R31-0624-05
5C
VOLTAGE
CONTROL
LR
BATT
PTT
SW1
SW2
SSB DC SUPPLY
CONTROL SW
BACK LIGHT
CONTROL
Q6
TX/RX
INDICATOR
LG
5MS
5R PROTECT
Q1
VOLTAGE
REGULATOR/5V
S
VOLIN
VR1
J82-0106-X5
5T
VOLTAGE
CONTROL
(X57-7012-72)(C/4)
TX-RX UNIT : CONTROL SECTION (X57-7012-72)(B/4)
PTT BORAD
ENC
W02-1969-15
CN1
E41-2440-05
SB
SB
SB
SSB
5MSC
5T
BATT
5M
5MS
SB
LEDG
INT
5TC
5RC
LEDR
5C
LCDBL
5R
SSBC
RESET
SAVE
2SA1774(S)
Q16
SSB
DC SUPPLY
SW
SSM3K15TE(F)
Q15
D8,9,12,13
10KEY
BACK LIGHT
D12
B30-2050-05
D8
B30-2050-05
D13
B30-2050-05
D9
B30-2050-05
D5
B30-2210-05
D7
B30-2210-05
D5,7
LCD
BACK LIGHT
2SB1132(Q,R)
Q13
BACK LIGHT
DC SUPPLY
D4
BACK LIGHT
CURRENT CONTROL
2SC4617(S)
Q12
Q6
UMG3N
Q1
UMG3N
Q5
UPA672T
Q5 2/2
SAVE SW
5TC SW
Q5 1/2
Q4
FP210
AVR/5T
Q4 2/2
AVR/5C
Q4 1/2
Q8
DTA114EE
5R CONTROL SW
R9
3.3k
R13
3.3k
SSM3K15TE(F)
Q29
LOGIC
INVERTER
VOUT
VIN
IC1
XC61CC5002NR
VOLTAGE
DETECTOR/INT
CN71
E40-5915-X5
PTT
GND
AUX
GND
SIDE2
SIDE1
CN8
E40-5915-05
470p
470p
470p
470p
D2
B30-2278-05
SSM6J08FU(F)
Q9
5MS
CONTROL SW
IC3
XC61CN3402NR
VOLTAGE
DETECTOR/RESET
Q7
TX/RX
INDICATOR
CONTROL
VoUT
VIN
VIN
VoUT
C27
22u6.3
7.5V
5V
T:5V
R:0V
T:5V
R:0V
T:5V
R:0V
ON:5V
OFF:0V
7.5V
T:0V
R:5V
T:0V
R:5V
LAMP ON:4.9V
OFF:0V
7.5V
7.4V
ON:0V
OFF:5V
7.5V
LAMP ON:0V(Lo)
OFF:4.8V(Hi)
T:5V
R:0V
POWER ON:5V
OFF:0V

Related product manuals