EasyManua.ls Logo

Killbros 590 - Scale Troubleshooting Guide

Killbros 590
34 pages
Print Icon
To Next Page IconTo Next Page
To Next Page IconTo Next Page
To Previous Page IconTo Previous Page
To Previous Page IconTo Previous Page
Loading...
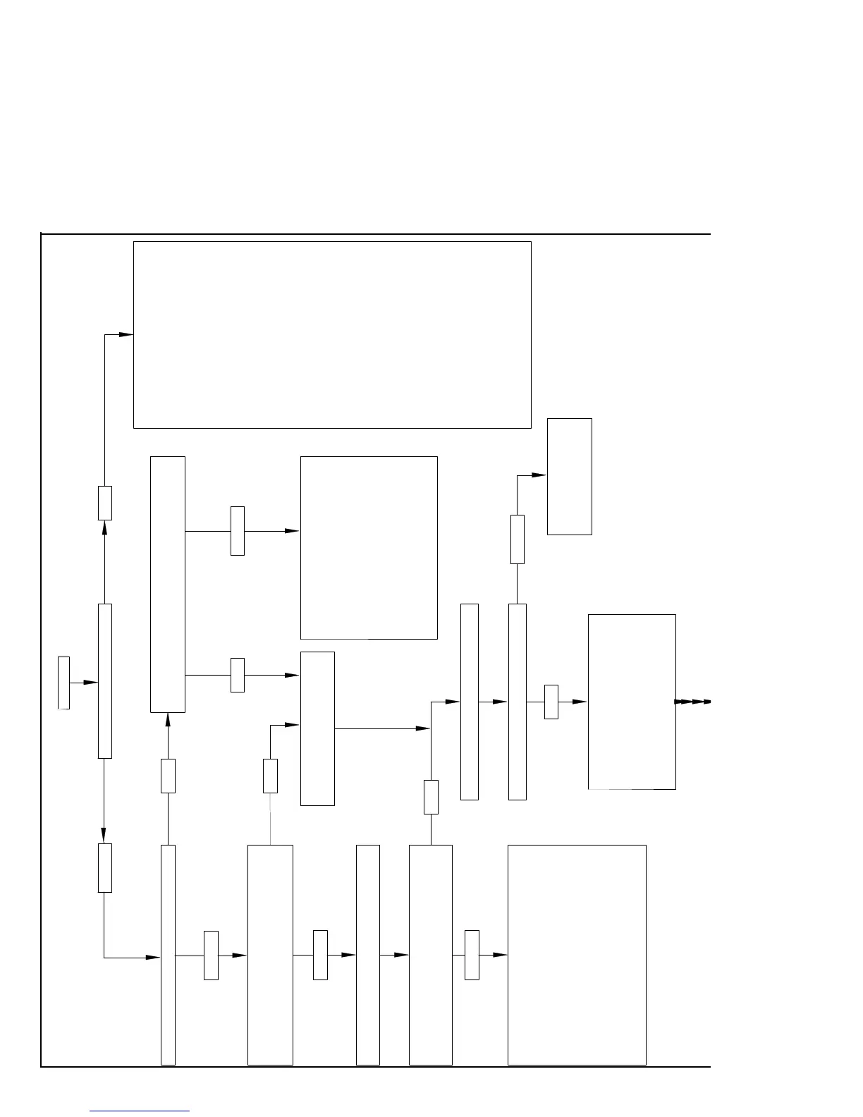
IF YOUR DISPLAY IS UNSTABLE, OR FLASHES " RANGE",
DISCONNECT THE J-BOX CORD FROM THE INDICATOR.
IS THE DISPLAY STILL UNSTABLE?
YOUR INDICATOR IS PROBABLY
NOTE: BE AWARE OF ELECTRICAL
INTERFERENCE THAT MIGHT AFFECT
YOUR SCALE SUCH AS: MOBILE
PHONES, CB RADIOS, RADIO
TOWERS, ELECTRICAL MOTORS, ETC.
ALSO MAKE SURE LOAD CELL CABLES
ARE NOT ATTACHED TO HYDRAULIC
LINES OR RESERVOIR BECAUSE OF
(A hair dryer works great.)
DRY OUT YOUR J-BOX.
IS THE READING ON THE INDICATOR STABLE?
RESPOND TO YOUR WEIGHT WHEN YOU STAND,
YES
STAND ON, OR HANG YOUR WEIGHT OVER,
EACH LOAD CELL. DOES THE INDICATOR
OR HANG, ON THE SCALE?
YES
START
DOES THE INDICATOR COME ON?
NO
NO
NO
YES
YOUR INDICATOR IS PROBABLY NOT SET-UP
AND CALIBRATED CORRECTLY. CHECK THE
DECAL ON THE BOTTOM OF THE INDICATOR.
TO. BY PRESSING THE "ON" KEY WHILE THE
NUMBERS. WRITE THESE DOWN AND SEE IF
ARE THE READINGS ALL POSITIVE?
IF NOT THE LOAD CELL IS UPSIDE DOWN.
YES
DOES THE SCALE WEIGH YOU
APPROXIMATELY THE SAME
OVER ALL LOAD CELLS?
(BUT NOT YOUR WEIGHT)
YES
THE DECAL SHOWS WHAT TYPE OF LOAD
CELLS THE INDICATOR WAS CALIBRATED
INDICATOR IS ALREADY ON, YOU WILL GET
THE INDICATOR'S "SET-UP" AND "CAL"
THEY COMPARE TO THE SET-UP AND
INDICATOR. CONTACT YOUR DEALER FOR
CALIBRATION NUMBERS ON THE
FURTHER INFORMATION.
CHECK ALL J-BOX AND
LOAD CELL CABLES FOR
CUTS OR PINCHED/FLAT SPOTS
REMOVE THE COVER FROM YOUR J-BOX
NO
DEFECTIVE. TRY ANOTHER
INDICATOR TO VERIFY.
STATIC ELECTRICITY.
IS THERE MOISTURE INSIDE THE J-BOX?
LOOK FOR LOOSE CONNECTIONS.
IF YOU WATCH YOUR INDICATOR
DISPLAY WHILE MOVING THE WIRES
INSIDE THE J-BOX AROUND, AND BY
PRESSING ON THE J-BOX PRINTED
CIRCUIT BOARD, YOU WILL SEE IF
THERE IS A LOOSE CONNECTION OR
BAD SOLDER JOINT.
NO
YES
BAD INDICATOR: IF YOU SUSPECT A
BAD INDICATOR, THE EASIEST WAY TO
CHECK, IS TO TRY ANOTHER
INDICATOR. EVEN IF THE INDICATOR IS
A DIFFERENT MODEL, OR IS SET-UP
FOR A DIFFERENT SCALE, IT AT LEAST
SHOULD COME ON.
POOR CONNECTION: POOR
CONNECTIONS CAN BE TRICKY. IF IN
DOUBT, DON'T JUST TIGHTEN THE
CONNECTION, TAKE THEM APART AND
CLEAN THEM FIRST. ANY CONNECTION
WITH RUST OR PAINT SHOULD BE
SANDED OR WIRE BRUSHED.
NO
±
10.5 AND 14.5 VOLTS DC. IF USING A
BAD BATTERY: IF YOU SUSPECT THE
BATTERY, TRY REPLACING IT WITH
ANOTHER ONE. DON'T BE FOOLED IF
USING A VOLTMETER TO TEST YOUR
BATTERY. A WEAK BATTERY MAY TEST
GOOD IF CHECKED WHEN THERE IS NO
LOAD ON THE BATTERY.
BAD POWER CORD: MAKE SURE THE
POWER CORD'S RED WIRE IS
CONNECTED TO THE PLUS (+) POSITIVE
SIDE AND THE BLACK (-) NEGATIVE
WIRE IS CONNECTED TO THE NEGATIVE
SIDE. IF USING A MULTIMETER TO
CHECK FOR VOLTAGE, MEASURE
BETWEEN PIN 1 (POS) AND PIN 2 (NEG).
THE METER SHOULD READ BETWEEN
TRACTOR POWER CORD, THE BLACK
WIRE ON THE TRACTOR PLUG IS
POSITIVE AND THE WHITE WIRE IS
NEGATIVE.
TROUBLE SHOOTING GUIDE FOR THREE POINT
(3 LOAD CELL) SCALE SYSTEMS
WHILE USING THE TROUBLESHOOTING GUIDE, SEVERAL SECTIONS REFER TO STANDING OR HANGING YOUR
WEIGHT OVER EACH LOAD CELL. THIS IS AN IMPORTANT PART OF TROUBLESHOOTING YOUR SYSTEM,
(WE CALL IT WALKING THE CORNERS). THIS IS DONE TO CHECK THE SCALES ABILITY TO WEIGH YOU
CORRECTLY WITH ALL FOUR LOAD CELLS. ALTHOUGH IT IS SOMETIMES DIFFICULT TO GET YOUR WEIGHT
DIRECTLY OVER EACH LOAD CELL, IT IS AN IMPORTANT PART OF THE TEST.

Related product manuals