EasyManua.ls Logo

KitchenAid 8301169 - Page 23

KitchenAid 8301169
24 pages
Print Icon
To Next Page IconTo Next Page
To Next Page IconTo Next Page
To Previous Page IconTo Previous Page
To Previous Page IconTo Previous Page
Loading...
11
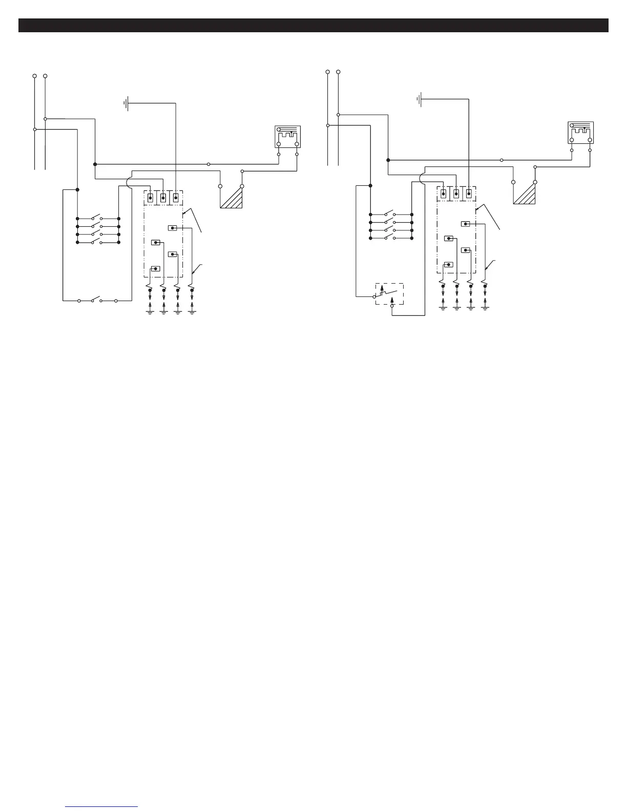
Schéma des circuits — table
de cuisson avec plaque à frire
Schéma des circuits — table
de cuisson avec gril
L1 NEU
BL
TERRE
VERT
NN
BL
LNG
BL
MODULE
D'ÉTINCELAGE
ÉLECTROVANNE
DU GRIL
JAUNE OU
MARRON
4 PLCS
CONTACTEURS -
ROBINETS DES
BRÛLEURS DE LA
TABLE DE CUISSON
120 V CA 60 HZ
MONOPHASE
15 OU 20 A
NBL
ALLUMEUR
DU GRIL
CONTACTEUR -
ROBINET DU GRIL
ÉLECTRODES
D'ALLUMAGE -
TABLE DE CUISSON
N
N
N
BL
N
BL
L1 NEU
BL
N
TERRE
VERT
BL
BL
MODULE D'ETINCELAGE
ÉLECTROVANNE
DE LA PLAQUE À FRIRE
120 V CA 60 HZ
MONOPHASE
15 OU 20 A
NN
BL
LNG
JAUNE OU
MARRON
4 PLCS
CONTACTEURS -
ROBINETS DES
BRÛLEURS DE LA
TABLE DE CUISSON
THERMOSTAT
DE LA
PLAQUE À FRIRE
N
BL
ÉLECTRODES
ALLUMEUR
DE LA PLAQUE À FRIRE
N
N
N
D'ALLUMAGE-
TABLE DE
CUISSON
BL

Related product manuals