EasyManua.ls Logo

Kobra SSD - Page 20

Kobra SSD
Print Icon
To Next Page IconTo Next Page
To Next Page IconTo Next Page
To Previous Page IconTo Previous Page
To Previous Page IconTo Previous Page
Loading...
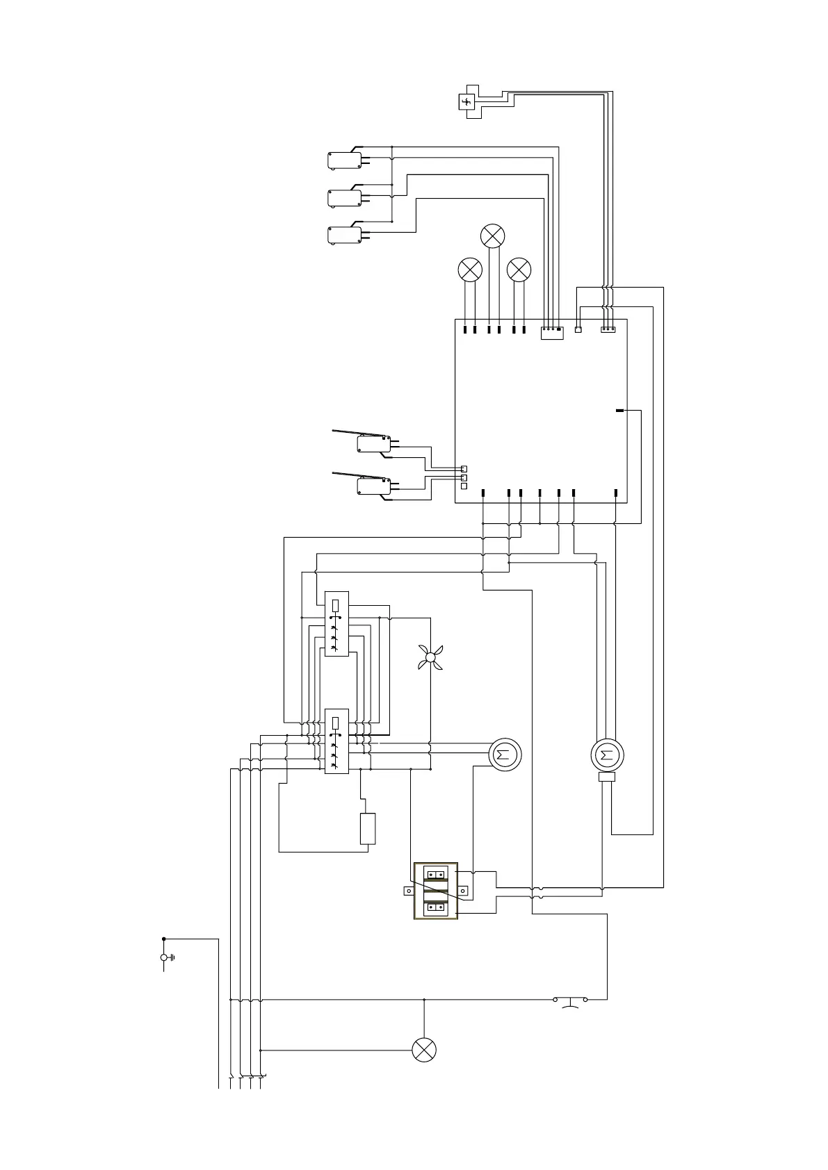
SCHEMA ELETTRICO 380V-50Hz
19
SCHEMA ELETTRICO 380V-50Hz
19
A1
A2
1L1
3L2
5L3
2/T1
4/T2
6/T3
TELERUTTORE
FORWARD
A1
A2
1L1
3L2
5L3
2/T1
4/T2
6/T3
N.C
N.C
L2
I.G.
N
L3
N1
S
T
L1
R
PE
T
BLU
BLU
NERO
NERO
NERO
N.C.
STOP
MARRONE
3 ph
NERO
NERO
GRIGIO
BLU
MARRONE
STAND-BY
MARRONE
BLU
ASPIRATORE
Porta 1
Porta 2
Porta 3
Rete
L
N
AVANTI
2° GRUPPO
RETRO
2° GRUPPO
AVANTI
1°GRUPPO
RETRO
1°GRUPPO
RETE
L
BLU
MARRONE
GRIGIO
BLU
NERO
ROSSO
BIANCO
BIANCO
Timer
TA
BIANCO
termica
motore
ROSSO
NERO
VERDE
ENCODER
Encode r
inferiore
Neon
porta aperta
Neon
intasamento
Neon
Stop carico
BIANCO
BIANCO
BLU
BLU
ROSSO
ROSSO
ELCOMAN COD.27.149
AEC Cod.366.1
FORW.
REV.
STOP
COM.
ROSSO
GIALLO
VERDE
NERO
NERO
CONTAORE
NERO
ROSSO
Rete
L
TELERUTTORE
REVERSE
TA-AMP
MOTORE
SECONDO GRUPPO
MOTORE
PRIMO GRUPPO
SCHEDA ELETTRONICA

Table of Contents

Related product manuals