EasyManua.ls Logo

Kohler 48RCLB - Generator Metering Menu

Kohler 48RCLB
72 pages
Print Icon
To Next Page IconTo Next Page
To Next Page IconTo Next Page
To Previous Page IconTo Previous Page
To Previous Page IconTo Previous Page
Loading...
TP-7102 3/2036 Section 3 RDC2 Controller Operation
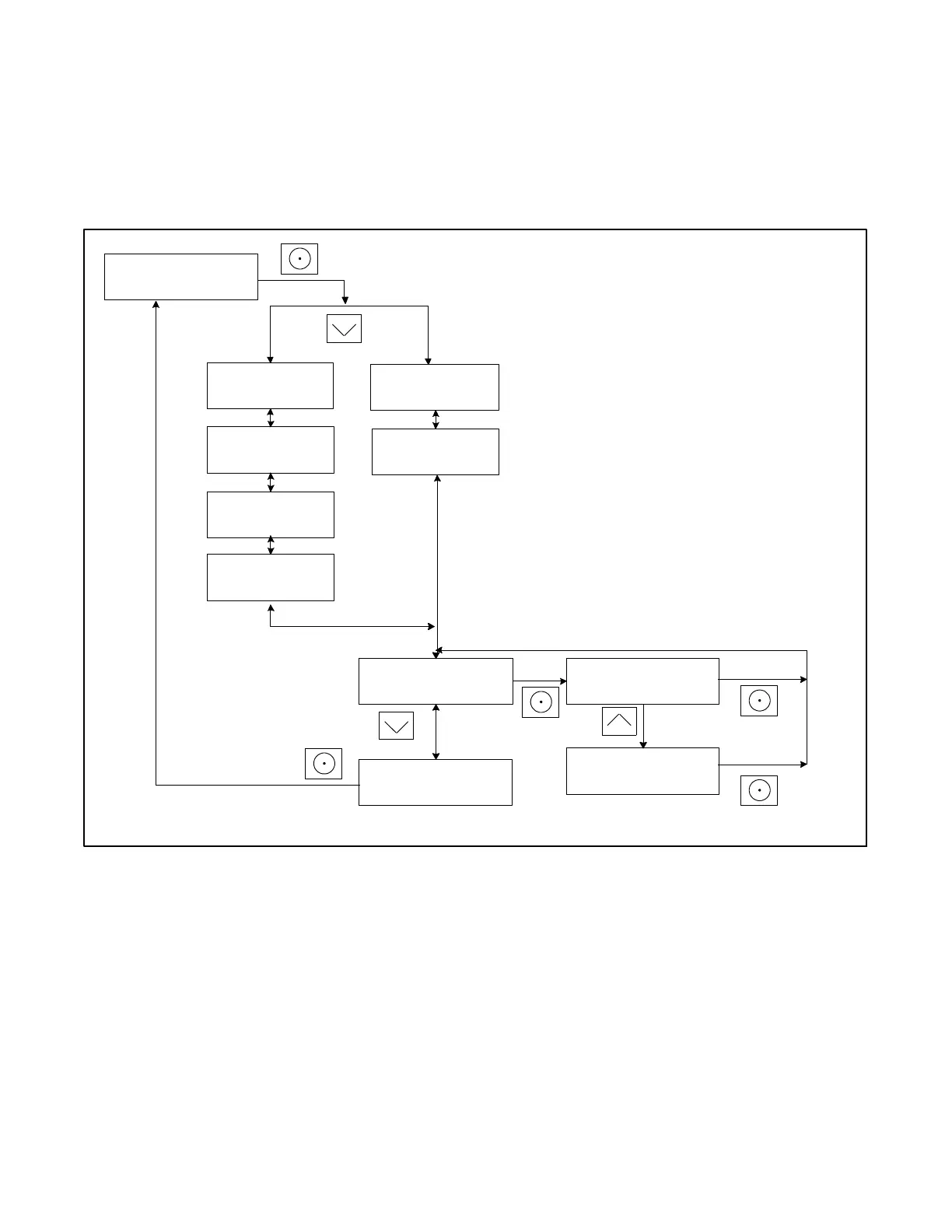
3.10 Generator Metering Menu
The generator metering menu displays the generator
voltage and frequency. See Figure 3-10.
Voltage Calibration
The voltage calibration mode can be entered from the
Generator Metering menu. Contact a Kohler-authorized
distributor/dealer for service.
The Reset Calibration menu allows you to set the
voltage reading back to the original value after
calibration, if necessary. See Figure 3-10.
Volts L1- L2:
240 V
Volts L2- L3:
240 V
Volts L3- L1:
240 V
Generator - - >
Metering
Reset
Calibration
<- - Return
Reset
Calib? No
Volts:
240 V
Three-phase
Single-phase
tp6810
Reset
Calib? Yes
Frequency:
60.0 Hz
Frequency:
60.0 Hz
Figure 3-10 Generator Metering Menu

Table of Contents

Related product manuals