EasyManua.ls Logo

Konig SEC-TRANS50 - Page 113

Konig SEC-TRANS50
252 pages
Print Icon
To Next Page IconTo Next Page
To Next Page IconTo Next Page
To Previous Page IconTo Previous Page
To Previous Page IconTo Previous Page
Loading...
113
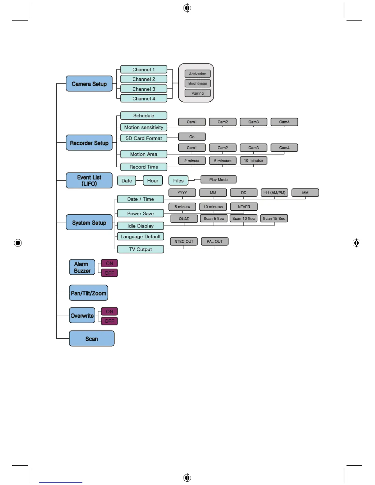
A menürendszer áttekintése
A következő ábrán a teljes menürendszer látható

Related product manuals