EasyManua.ls Logo

Konig SEC-TRANS50 - System Menu and Configuration; Overview Menu Structure

Konig SEC-TRANS50
252 pages
Print Icon
To Next Page IconTo Next Page
To Next Page IconTo Next Page
To Previous Page IconTo Previous Page
To Previous Page IconTo Previous Page
Loading...
6
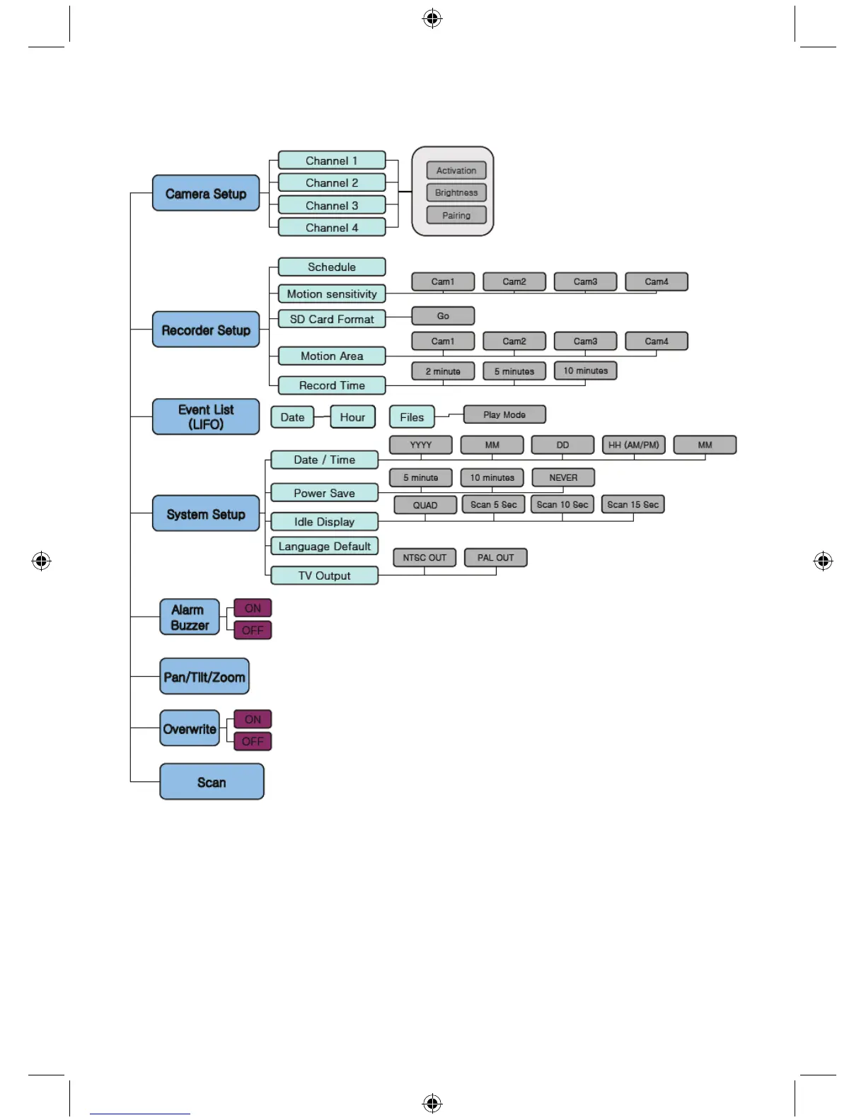
Overview menu
The following diagram shows the total overview of the system menu

Related product manuals