EasyManua.ls Logo

Konig SEC-TRANS50 - Menu Général

Konig SEC-TRANS50
252 pages
Print Icon
To Next Page IconTo Next Page
To Next Page IconTo Next Page
To Previous Page IconTo Previous Page
To Previous Page IconTo Previous Page
Loading...
41
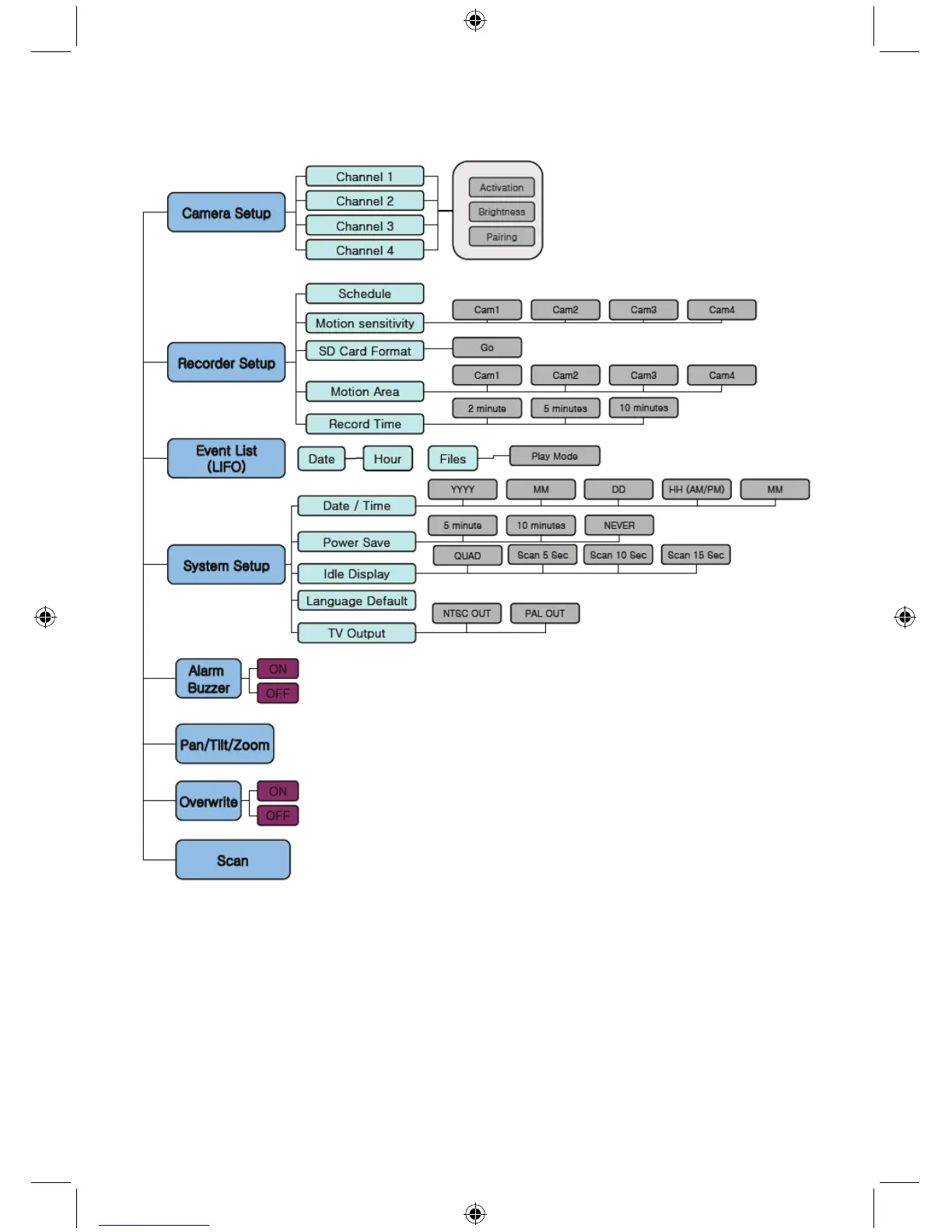
Menu général
Le diagramme suivant montre la vue d'ensemble générale du menu du système

Related product manuals