EasyManua.ls Logo

Konig SEC-TRANS50 - Vista General del Menú

Konig SEC-TRANS50
252 pages
Print Icon
To Next Page IconTo Next Page
To Next Page IconTo Next Page
To Previous Page IconTo Previous Page
To Previous Page IconTo Previous Page
Loading...
95
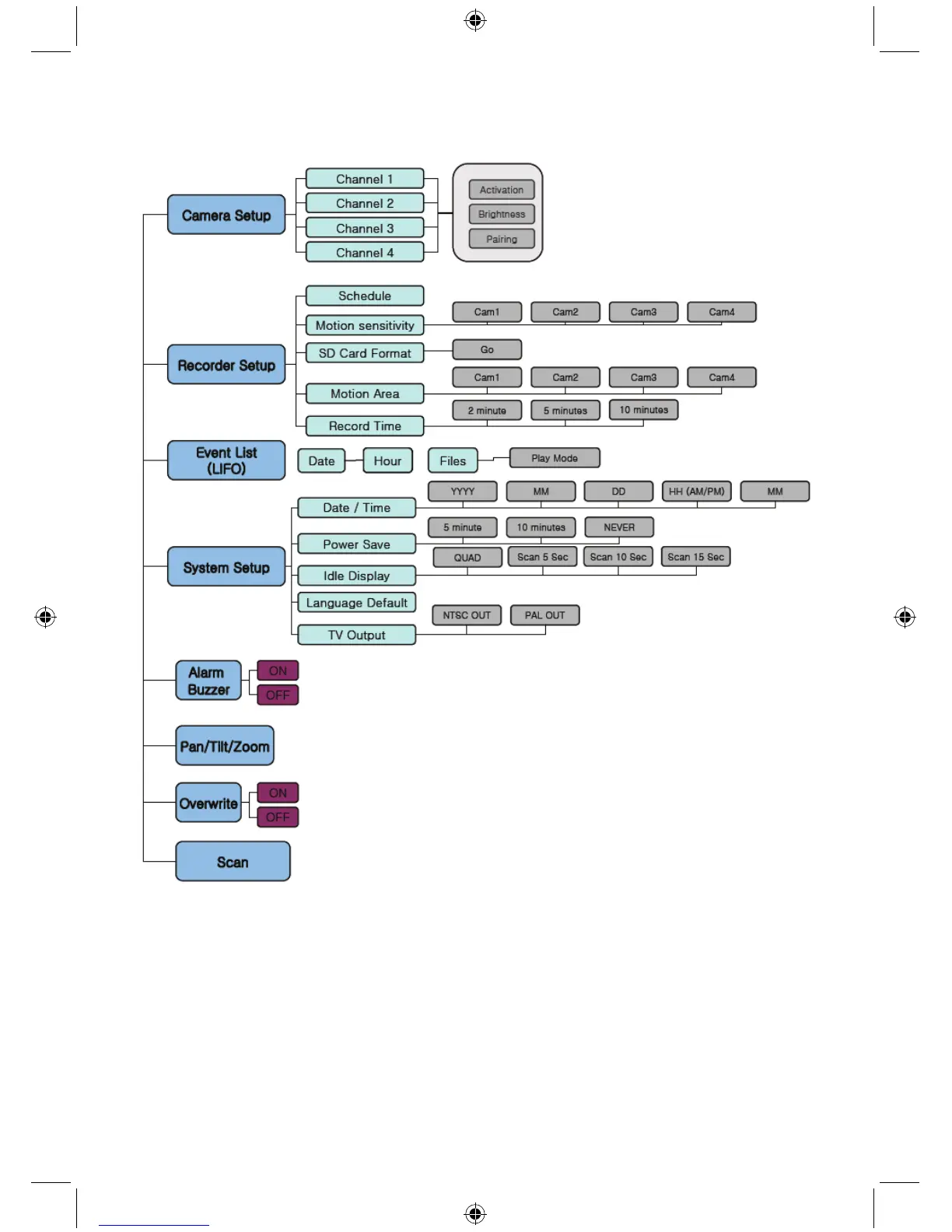
Vista general del menú
El siguiente diagrama muestra una visión general completa del menú del sistema

Related product manuals