EasyManua.ls Logo

Konig SEC-TRANS50 - Panoramica Menu

Konig SEC-TRANS50
252 pages
Print Icon
To Next Page IconTo Next Page
To Next Page IconTo Next Page
To Previous Page IconTo Previous Page
To Previous Page IconTo Previous Page
Loading...
77
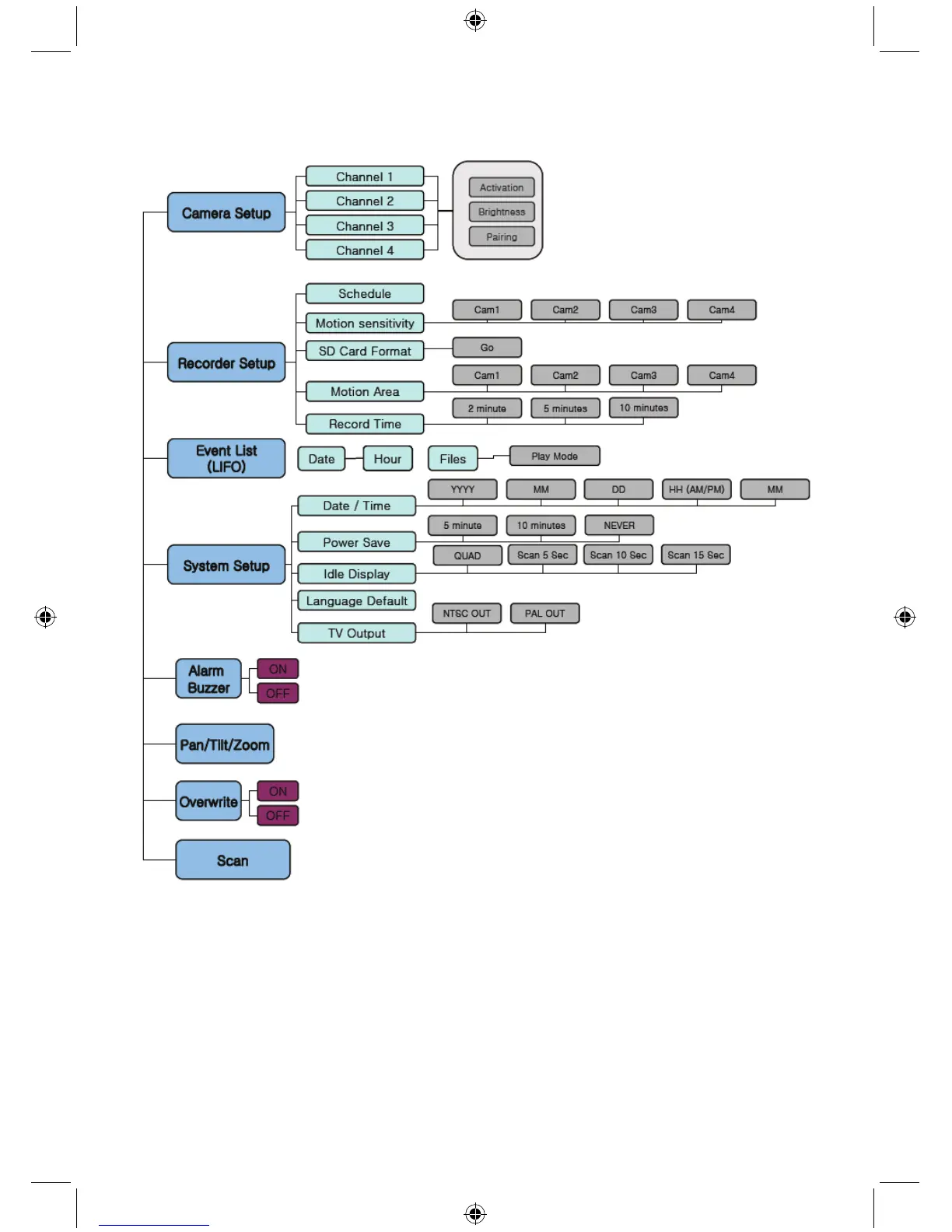
Panoramica menu
Il diagramma seguente mostra la panoramica totale del menu di sistema

Related product manuals