EasyManua.ls Logo

Konig SEC-TRANS50 - Page 148

Konig SEC-TRANS50
252 pages
Print Icon
To Next Page IconTo Next Page
To Next Page IconTo Next Page
To Previous Page IconTo Previous Page
To Previous Page IconTo Previous Page
Loading...
148
Översiktsmeny
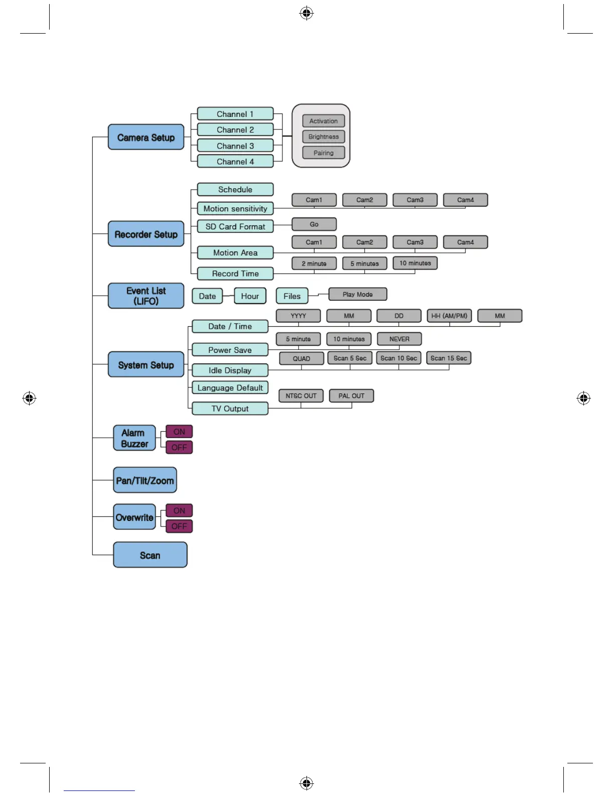
Följande diagram visar hela översikten av systemmenyn

Related product manuals