EasyManua.ls Logo

Konig SEC-TRANS50 - Page 183

Konig SEC-TRANS50
252 pages
Print Icon
To Next Page IconTo Next Page
To Next Page IconTo Next Page
To Previous Page IconTo Previous Page
To Previous Page IconTo Previous Page
Loading...
183
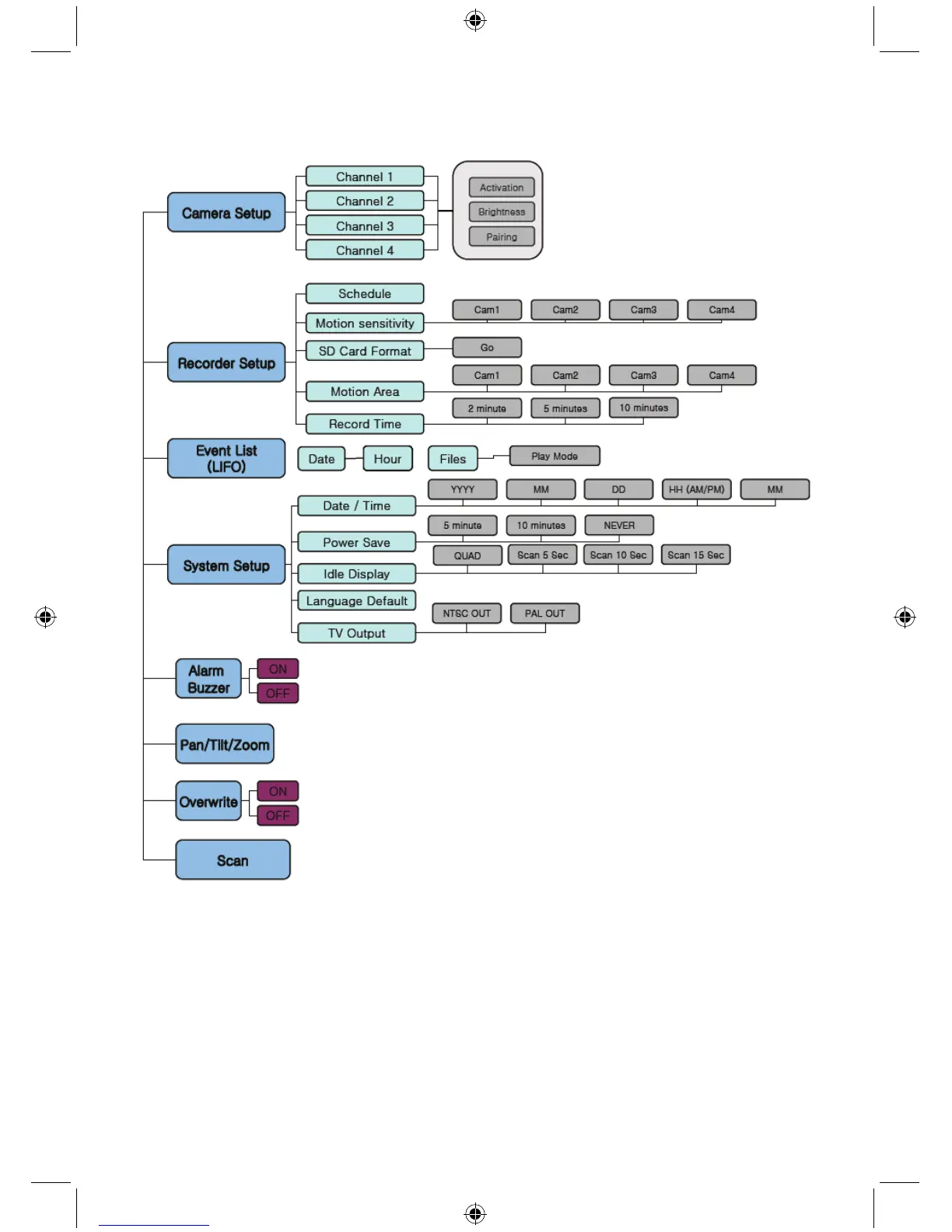
Prezentare generală meniu
Următoarea diagramă indică prezentarea generală completă a meniului sistemului

Related product manuals