EasyManua.ls Logo

Konig SEC-TRANS50 - Page 201

Konig SEC-TRANS50
252 pages
Print Icon
To Next Page IconTo Next Page
To Next Page IconTo Next Page
To Previous Page IconTo Previous Page
To Previous Page IconTo Previous Page
Loading...
201
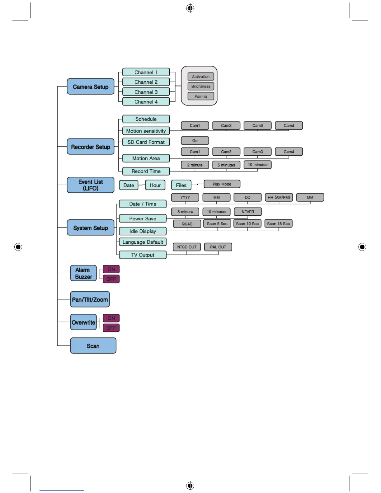
Επισκόπηση μενού
Το παρακάτω διάγραμμα απεικονίζει μια συνολική επισκόπηση του μενού του συστήματος

Related product manuals