EasyManua.ls Logo

Konig SEC-TRANS50 - Page 220

Konig SEC-TRANS50
252 pages
Print Icon
To Next Page IconTo Next Page
To Next Page IconTo Next Page
To Previous Page IconTo Previous Page
To Previous Page IconTo Previous Page
Loading...
220
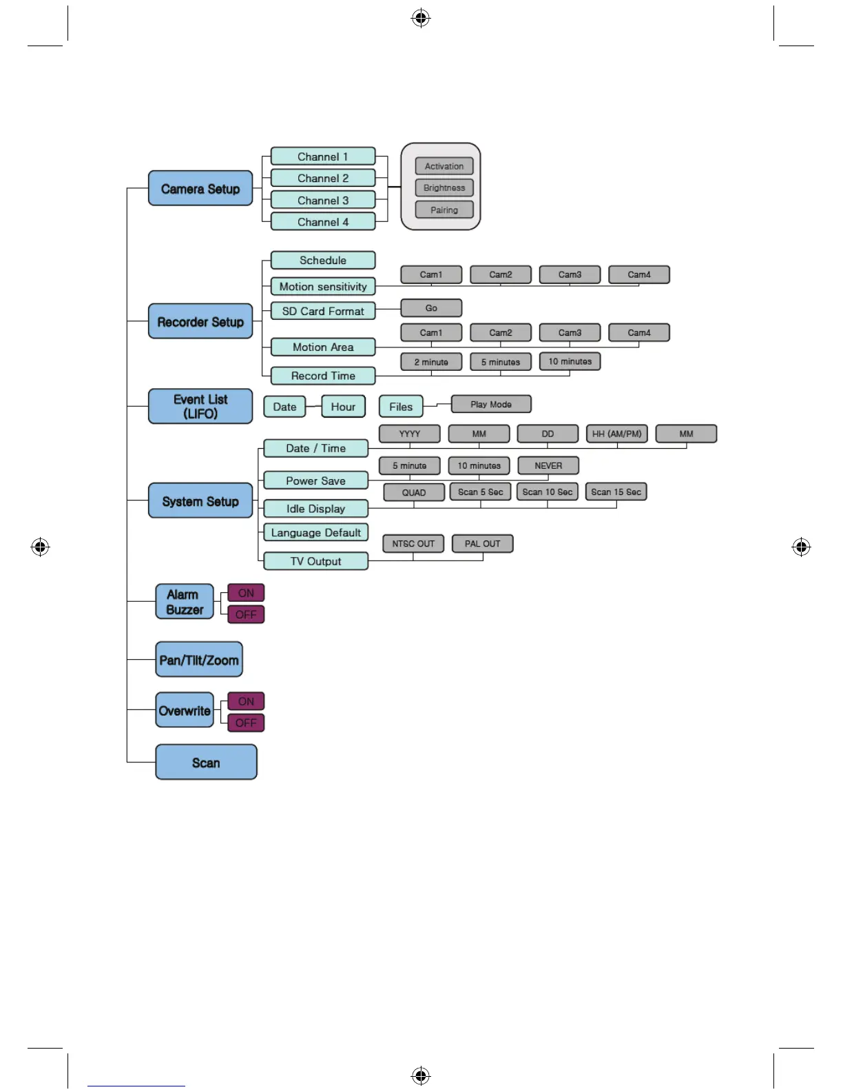
Oversigtsmenu
Det følgende diagram viser den samlede oversigt over systemmenuen

Related product manuals