EasyManua.ls Logo

Konig SEC-TRANS50 - Page 23

Konig SEC-TRANS50
252 pages
Print Icon
To Next Page IconTo Next Page
To Next Page IconTo Next Page
To Previous Page IconTo Previous Page
To Previous Page IconTo Previous Page
Loading...
23
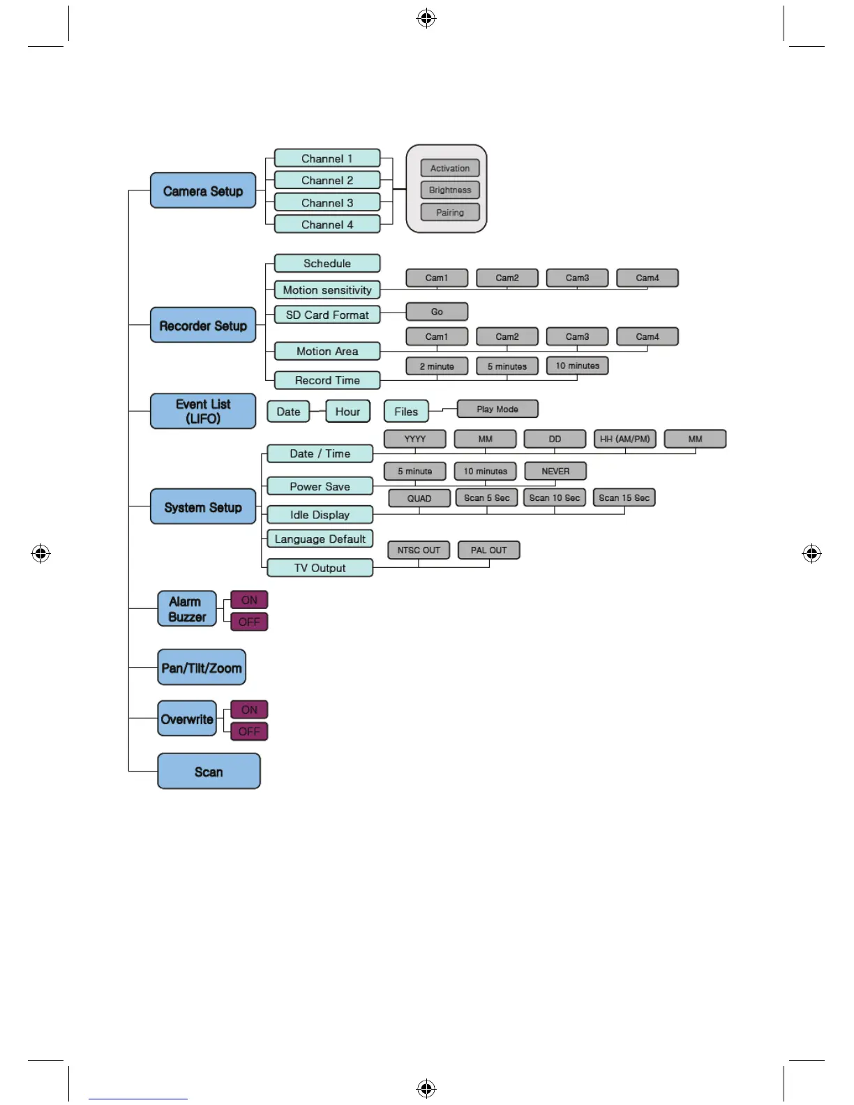
Übersicht Menü
Die nachfolgende Abbildung zeigt eine Gesamtübersicht des Systemmenüs

Related product manuals